【導讀】隨著智能設備和數碼科技產品的飛速發展和更新換代,AC/DC開關電源市場也在同步發生飛快的變化,從傳統的5V1A、5V2A到5V2.4A、5V/3.4A、5V5A等等,特別是各種快充協議層出不窮,令人應接不暇。這對電源廠商來說既是好消息,也是壞消息……

隨著智能設備和數碼科技產品的飛速發展和更新換代,AC/DC開關電源市場也在同步發生飛快的變化,從傳統的5V1A、5V2A到5V2.4A、5V/3.4A、5V5A等等,特別是各種快充協議層出不窮,令人應接不暇。這對電源廠商來說既是好消息,也是壞消息。好消息是市場容量可能進一步激發,有機會獲取更多商業機會;但同時又不得不根據不同客戶不同產品的需求,研發擴充更多產品品類以提供不同的電源產品需求,這對電源工程師的工作負荷以及廠商供應鏈管理都是不小的挑戰。
有人遐想:如果能夠有一種“極簡”且“萬能”的方案,可以快速應對市場和客戶需求,并且還可以用一個設計去適應不斷變化的市場需要,以“不變”應萬變,那就完美了。
這看似天馬行空的“腦洞”,在力生美半導體的努力下,在行業內首開先河,最新推出的TISP-7專利封裝的離線開關電源IC,就是為了填補這樣的“腦洞”而生的!
沒有對比就沒有傷害,力生美獨有的TSIP7專利封裝,內置700V高壓高性能VDMOS,功率最高可達55W,符合最新六級能效標準和低至50mW待機功耗, 集成了完善的保護特性和針對PD快充的10-80V 大范圍VCC供電管理等等.是目前業界成熟掌握高功率單芯片設計的極少數品牌之一,更是國內首屈一指的自主電源IC專業設計公司。

TSIP-7封裝系列高度僅8mm,僅普通MOS管½;同時占板寬度也僅DIP8的½,因此非常適合產品的小型化和高功率密度設計。


某知名品牌采用力生美IC批量出貨的QC3.0設計,僅L3.9W3.7H1.7(cm)
得益于全集成多模式的同步整流芯片, 內置高壓超低RdSon的NMOS,獲得極高的轉換效率和極低溫升的同時,進一步簡化和壓縮了輸出端的布版設計。

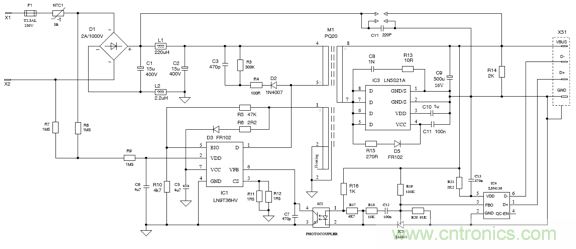
由原理圖可以看到,采用了LN9T36HV、LN5S21A和LN4136經典組合,線路十分簡潔,元器件總數量也大幅減少。降低制造成本和工藝難度,提高了產品一致性。

下面是整機實測參數,性能還是蠻優秀滴!


力生美的極簡電源設計還體現在可共板兼容,業界首創,PSR和SSR即原/副邊反饋電路兼容設計。傳統的電源生產方式在應對多種不同客戶的需求時,不得不為了不同的規格做單獨的設計,為不同的設計進行安規于電磁兼容認證,再為不同設計的BOM庫存備料,通過多條產線分別進行生產;而采用力生美TSIP-7專利封裝產品系列,即可用單一設計、集中認證,一條產線就可以靈活地應對各種電源設計的要求。
采用TSIP-7專利封裝的設計只需進行一次安規認證即可滿足多種輸出規格特性的電源的需要,這大大節省了認證費用。這對傳統的電源設計來說是難以想象的。

也正是因為具備這種“靈活性”,TSIP-7封裝系列的市場支點不只局限在快充領域,在通常適配器的應用中,用單一的電源設計可實現多種輸出特性,同樣可以實現更佳的成本效益,同時還可根據不同地區的保護特性要求對產品進行共板設計,以滿足各個地區對電源設計的要求。
對于需要小批量生產的專業應用的設計者也非常有用,因為他們可以在生產備料或打樣送測中輕松地對輸出規格進行配置,從而滿足不同應用的電源需要。
推薦閱讀:




