【導讀】電源噪聲是一種常見且不受歡迎的電氣現象。如果不降低噪聲,其會對敏感的醫療、測試測量、航空航天和國防系統的應用性能產生不利影響。
當今的高精度模擬信號鏈系統需要直流/直流開關穩壓器產生穩壓電源軌,為低噪聲應用中的模數轉換器(ADC)、數模轉換器(DAC)、現場可編程門陣列(FPGA)及其子系統供電。盡管直流/直流開關穩壓器具有高工作效率,它們的開關操作會導致較大的不連續電流,從而產生較高的輸入和輸出電壓紋波、頻率尖峰和寬帶噪聲。如果不將這些不連續電流控制在ADC或DAC的最低有效位毫伏范圍內,它會影響系統精度。
本文主要介紹降壓電源模塊降低噪聲的三種方法:通過集成模塊設計消除寄生效應,通過頻率同步降低不良拍頻和誤差,以及通過相位交錯降低輸入紋波電流和輸出電壓紋波。如圖1所示,具有所有三種功能的直流/直流降壓電源模塊可以顯著降低低噪聲應用中電源的噪聲。

圖1: 用于降低噪聲的直流/直流降壓模塊理想特性維恩圖
通過集成模塊設計消除寄生效應
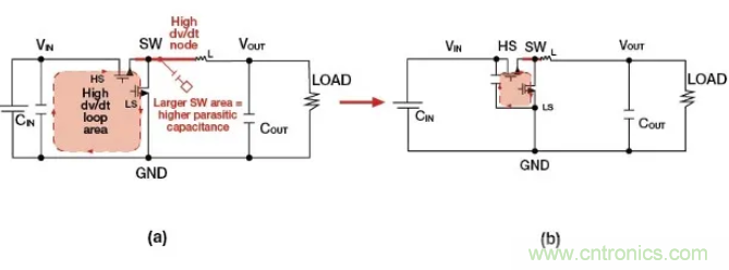
開關電源的大多數噪聲問題都與設計中的寄生元件有關。使用直流/直流開關穩壓器時,必須添加外部元件(例如輸入電容器、電感器和輸出電容器)來形成閉環。將這些外部元件放在電路板上遠離開關穩壓器的位置時,會導致VIN和SW節點上產生電路板寄生效應。這類寄生效應會產生一個高瞬態電流(di/dt)環路,如圖2所示。如果開關期間電流突然接通或斷開,環路中會產生高頻振鈴(開關噪聲)。
集成控制器、FET、電感和旁路電容的降壓電源模塊采用優化布局設計,可幫助更大程度減少此類電路板寄生效應。降壓電源模塊的高級封裝結構使集成的旁路電容器更接近VIN和VOUT引腳,而且電感的位置更接近SW節點(在某些情況下,以3D結構樣式放置在轉換器頂部)。內部元件的總體布局和布線設計可以減少高di/dt環路面積和瞬態電壓(dv/dt)節點面積,從而更大程度減小輸入和輸出紋波電壓。

圖2:分立式轉換器(a)與降壓電源模塊(b)的di/dt環路
通過頻率同步降低不良拍頻和誤差
在同一應用中設計多個開關轉換器時,如何降低輸入和輸出噪聲是一項挑戰。當轉換器的開關頻率隨輸入電壓和輸出負載變化時,情況更加復雜。即使每個轉換器都在固定頻率下工作,不同轉換器的頻率容差也會導致不良拍頻(開關頻率之差)。
為了克服開關頻率誤差和拍頻的問題,一些降壓電源模塊提供了一個外部SYNC引腳,可將一個或多個穩壓器同步到一個共同的系統時鐘來協同工作。如圖3所示,將所有模塊與外部時鐘同步可以降低特定系統時鐘頻率下的輸入電流和電壓紋波,從而進一步減少對噪聲濾波的需要,并降低模塊的總電容值。將所有降壓電源模塊與中央系統時鐘同步,也可以防止該模塊干擾整個系統的敏感模擬或數字部分。

圖3:與系統時鐘同步的兩個降壓電源模塊
通過相位交錯降低輸入紋波電流和輸出電壓紋波
同步所有降壓電源模塊有助于降低噪聲并避免拍頻,但有時會對輸入電容器產生應力。在同步系統中,所有降壓穩壓器都會在系統時鐘開始時產生脈沖電流,這會導致較大的均方根電流,從而對輸入電容器產生熱應力。它也會導致系統中的噪聲峰值。
為了解決這個問題,可以考慮相位交錯,即在系統時鐘周期內,使時鐘沿在不同時間延遲到達不同的降壓電源模塊。這樣一來,在無相移和有相移兩種配置下(如圖4所示),輸入端對脈沖電流的需求會發生時間上的偏移。這一措施可降低特定頻率下的輸入電流和輸出電壓紋波,從而減少噪聲濾波的工作量。

圖4:具有180度相移的同步TPSM41625模塊
結束語
低噪聲開關電源有很多種。如果您喜歡使用模塊并知道需要哪一種,則可以有效地降低電源噪聲。在為ADC、DAC和FPGA設計下一代低噪聲多軌電源時,請考慮選擇具有頻率同步和相位交錯的降壓電源模塊。
免責聲明:本文為轉載文章,轉載此文目的在于傳遞更多信息,版權歸原作者所有。本文所用視頻、圖片、文字如涉及作品版權問題,請聯系小編進行處理。
推薦閱讀:





