【導讀】反激式轉換器工作于電壓模式控制(VM)的頻率響應和在連續導電模式(CCM)下的驅動是次級命令系統。如果大多分析預示傳遞函數的品質因數只受各種損耗(歐姆路徑、磁損耗、恢復時間相關損耗等)影響,那么由漏電感帶來的阻尼效應非常小。但瞬態仿真預示輸出阻尼隨漏電感增加而振蕩。由于現有文獻中的公式沒有反映出這影響,有必要采用新的模型,本文將作說明。
反激式轉換器在CCM
一個理想的CCM反激式轉換器在兩個工作周期傳輸功率:
1)導通時間ton,在此期間初級端電源開關SW關閉,能量聚集在變壓器初級電感Lp
2)在關斷時間toff期間,開關打開,能量通過二極管D傳遞至次級端。然而,在檢查原型波形時,可分辨出比基本解釋描述更多的情況。圖1顯示一個采用變壓器的典型的轉換器受到漏電感lleak的影響。當電源開關關閉,在變壓器初級電感Lp施加輸入電壓,開關歐姆損耗忽略不計。仔細看這原理圖,這并不是精確的Vin,因為Lp和lleak分去了一部分電壓。因而此時Lp的電壓是
(1)
圖1:反激式轉換器工作狀態顯示當電源開關打開時,能量儲存在初級端,隨后能量在次級端循環
在ton期間并考慮到耦合點,次級端二極管被阻斷。因為Lp和lleak串聯,這些元件中的電流ip(t)循環增加,斜率為
(2)當控制器指示開關打開,我們跳轉到圖(b)。此時感應電流發現集于漏極節點的電容中的一條通路。寄生參數由漏極端的MOSFET自身的非線性電容Crss和Coss ,加上鉗位二極管的各種不同電容、變壓器繞組間電容和反射到初級的輸出二極管電容組成。所有這些元素集總為接地參考電容,定義為Clump。當電流流過Clump,漏源電壓迅速增加。由于MOSFET的非線性電容,斜率是不恒定的。但我們可說這電壓的斜率近似為
(3)其中Ipeak是開關打開時的電流值。漏極電壓增加,直到Lp電壓反向。此時,如圖1c,次級二極管偏置但次級端還沒有電流流通。當Lp和lleak都通電,產生電流到持續充電的集總電容。由于是串聯,Lp和lleak的電流相等,流過次級二極管的凈電流為0。D開始導通的漏極電壓為
(4)輸出電壓現在反激到Lp——因而稱為反激式轉換器——并產生向下的斜率為
(5)漏極節點繼續增加,直到達到輸入電壓加鉗位電平Vclp。此時鉗位二極管導通,如圖2a所示。當漏極節點電壓保持在Vin + Vclp,漏電流不再流過Clump而僅為Vclp。集總電容的電荷吸收漏電感能量,現在Vclp中循環的電流略小于最初的峰值初級電流。

圖2:當集總電容被充電到Vin + Vclp,鉗位二極管導通。
當開關打開具有峰值電流Ip1 ,存儲在電路中的總能量為
(6)當鉗位二極管開始導通,存儲在集總電容中的能量為
(7)此時,存儲在電路中的能量現包括集總電容:
(8)其中Ip2 是集總電容充電后的循環電流。式(6)中的能量數不變,只不過其中一部分已傳遞到Clump。因而,
(9)重新整理
(10)從這一表達式中解得Ip2 為
(11)假定下列值

那么從(11)得出電流約976 mA或比打開開關時最初的1 A峰值電流減小2.4%。請注意,Clump是個高度非線性項,特別是在打開開關時的低電壓點。如果(11)是個近似的理論公式,平臺實驗證實當二極管Dclp開始導通時在鉗位網絡中循環的電流更低。在漏極以額外的100-pF電容(1 kV用于離線應用)增加電容,將進一步減小電流。這額外的電容通過緩沖漏極電壓有利于剩余電流裝置(RCD)鉗位溫度和減小關斷損耗。通過降低節點的dV/dt,EMI也將得以改善。但添加這電容可能會限制高線性導通損耗預算,如果開關頻率很高。必須折中考慮。
在這點上,漏電感電壓是固定的(忽略紋波):下部接線端保持在Vin + Vclp (忽略鉗位二極管下降),而上部接線端為Vin +( Vout+Vf )/N。因而施加到漏電感的電壓為Vclp-( Vout+Vf )/N 。漏電感的復位時間在此開始。(11)式定義的電流下降,斜率為
(12)當漏電感復位,次級端二極管電流id (t)以(12)式定義的斜率產生,但此時為正并按匝數比增加。當漏電感完全耗盡,輸出二極管電流達到峰值(圖2b)。次級電流現在以(5)式定義的斜率減小。這下降斜率持續到開關再次打開。這是關斷時間說明toff。但輸出二極管電流不能立即返回到0。原因是需要時間激勵漏電感:其電流必須跳轉到初級電感仍然耦合到次級端。這是開關電流從0增加到谷底電流Iv的時間。當ISW = Iv,,所有初級電流現流過電源開關,次級端二極管阻斷。從這些信息中可推斷出兩個重要要點:
1.當開關打開時,次級端二極管保持導通一段時間t1。這是漏電流從0增加到谷底電流Iv的時間。由于輸出二極管在這較短的時間內一直導通,Lp退磁:漏電感延長次級二極管導通時間 。雖然開關關閉,初級電感斜率在漏電感電流達到谷底電流和整體流向地面前不會發生變化:占空比D減少d1。
2.當開關SW打開,次級二極管凈電流為0,所有初級電流通過漏電感充電Clump分流。當漏電感復位,次級電流上升,并在復位完成時達到峰值:漏電感延遲次級電流產生的時間t2并影響其峰值。存儲在漏電感中的能量加上初級電感的額外能量在鉗位網絡中被消耗。
這一事件的特寫如圖3所示。如您所見,漏電感明顯延遲,并阻止次級電流立即達到峰值。而且,這峰值電流不是Ipeak/N ,而是如[1]所示為
(13)
圖3:當漏電感被耗盡,次級端電流達到峰值。
更新Dc傳遞函數
現在我們對轉換過程有了更好的理解,我們來計算已描述的小的時間事件t1和t2。t1是激勵漏電感從0到谷底電流Iv所需的時間。當SW關閉,施加到漏電感的電壓是反射輸出電壓(二極管D仍然導通)和輸入電壓Vin。忽略次級端二極管正向壓降Vf,因而時間t1定義為:
(14)如果我們規范化至開關周期,我們得到占空比d1為
(15)漏電感復位時間t2以類似方式確定。當開關打開時(忽略集總電容充電時間),自D開始導通,施加到漏電感的電壓是鉗位電平減反射電壓。因而我們有
(16)一旦規范化至開關周期,我們得出占空比d2為
(17)為確定轉換器輸出電壓的一個好的工具是電感電荷平衡法,規定電感L在穩態時的平均電壓是0:
(18)初級電感電壓如圖4所示。為符合(18),我們可寫以下等式
(19)在以上表達式中解得Vout并重新整理為
(20)簡化為
(21)這時漏電感為0。

圖4:初級電感穩態時的平均電壓為0。
我們感興趣的觀察是有效的導通時間–在這期間,初級電感斜率為正–實際上是DTsw減少 。有效的占空比隨著漏電感增加而進一步減小。施加到初級電感的電壓也不是Vin ,而是更小,如式(1)。
簡單的逐周期模型
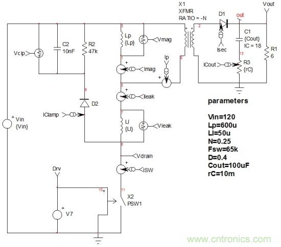
為測試我們的計算和波形,我們已采集了一個簡單的反激式轉換器工作于40%的占空比,提供略高于60 W的功率。電氣圖如圖5所示。漏電感已設為50 μH,如果您考慮600 μH的初級電感,說明變壓器嚴重耦合(8.3%)。

圖5:這簡單模型仿真一個反激式轉換器并展示其基本波形。

圖6:這些波形顯示我們在上文描述的所有事件。
通過仿真,我們可提取以下工作點,其中Vclp是C2兩端的電壓:
Ip=1.77A
Iv=672mA
Vclp=528V
漏電感磁化時間如(14)所描述,測量為176 ns。采用65-kHz開關頻率,占空比d1為
(22)理論上,變壓器匝數比N為0.25,那么這反激式轉換器的輸出電壓如(21)所定義,等于20 V。如果我們用(20),那么輸出電壓實際上應等于
(23)仿真輸出電壓如圖7所示并確定該值。請注意,我們在仿真中使用的二極管的正向壓降為0 V。您可通過在二極管模型中設置擴散參數N為10m得到這結果。

圖7:這些波形顯示我們在上文描述的所有事件。
如果知道漏電感復位時間,還可精確計算輸出電流。仿真提供的谷底電流為672 mA,而峰值電流為1.77 A。應用(16)和考慮528 V鉗位電壓(圖5中 C2兩端的電壓),漏電感復位時間為
(24)相對應的占空比為
(25)我們還可預估在開關關閉后193 ns,漏電感復位時的次級峰值電流。應用(13),我們發現
(26)從圖3的低邊波形,我們現可通過計算構成該曲線的各個不同領域確定在二極管和負載中循環的平均電流:
(27)導入數值,我們有
(28)這是由波形觀測儀給出的值,如圖8所示。

圖8:仿真次級端平均電流取決于峰值和各種小占空比d1和d2。
硬件驗證
為證實我們的分析,我們已建立了簡單的固定占空比反激式轉換器,其漏電感已被人為地增長到初級電感的2.5%,通過增添一個外部電感。圖9顯示MOSFET漏極電壓和次級端二極管電流。正如預期,當開關打開時,次級電流沒有立即增加。這是由漏電感退磁時間引起的延遲。在圖右側,您看二極管波形略微落后于急劇下降的漏極電壓。這是漏電感從0到谷底電流的磁化時間。圖10 的特寫證實了62 ns的導通時間。MOSFET的導通與下降的vDS (t)很好地同步,但Lp的磁化周期在62 ns后才真正開始。在這62 ns期間, Lp保持退磁,雖然MOSFET已導通。這現象在這里非常短暫,顯然可忽略不計。但您可清楚地觀察到延遲,這將獲得顯著更長的有源鉗位架構。

圖9:采集的原型波形顯示次級端延遲,但小的次級二極管導通時間也延長。

圖10:下降沿的特寫顯示次級端二極管延遲62 ns
在圖11中,您可清楚地看到次級端電流延遲,但您也可計算漏電感復位時間。在此期間,在開關打開后,漏極電壓達到穩定值。在本例中這時間持續217 ns。超調量相當重要,并取決于鉗位二極管正向傳輸時間。必須在評估MOSFET 漏源擊穿電壓(BVDSS)的最余差量時考慮到。當RCD二極管被堵塞,高頻振鈴涉及漏電感, Clump產生。阻尼這些振蕩有時是必要的,因為它們可嚴重輻射和影響EMI信號。確保涉及RCD鉗位的回路極短并靠近變壓器。將幾十歐姆的電阻與二極管串聯有助于阻尼這些振蕩。

圖11:觀察漏極電壓顯示所需的信息,特別是漏電感復位時間。
在這示波器截圖中,延遲持續很短的時間,因為漏電感迅速復位。但在有源鉗位轉換器中,涉及lleak和Cclamp的諧振在關斷時發生,自然延長復位時間。這諧振在次級產生平滑斷續的波形,即使工作在CCM模式。
結論
這第一部分顯示反激式轉換器波形受到漏電感的影響。有效的占空比減少了激勵漏電感所需的時間,而初級電感退磁延長相同的時間。Dc轉換器功能受到影響,并得出新的表達式。這些事件在反激式轉換器中是微小的,難以想象與一個良好耦合的變壓器聯系在一起。但在有源鉗位轉換器中,這時間可能是顯著的。我們第二部分將重點討論由漏電感帶來的小信號效應。
免責聲明:本文為轉載文章,轉載此文目的在于傳遞更多信息,版權歸原作者所有。本文所用視頻、圖片、文字如涉及作品版權問題,請聯系小編進行處理。
推薦閱讀:




