【導讀】開關模式電源(SMPS)產生的EMI輻射頻譜是由許多參數組成的函數,包括熱回路大小、開關速度(壓擺率)和頻率、輸入和輸出濾波、屏蔽、布局和接地。一個潛在的輻射源是開關節點,在很多原理圖上稱為SW。SW節點銅可用作天線,發射快速高效的高功率開關事件產生的噪聲。這是大多數開關穩壓器的主要輻射源。
頂層SW節點的銅量當然應該最小化,以限制天線尺寸。通過單芯片開關穩壓器(IC內的電源開關),SW節點從IC一直到電感,并在頂層留下一個短走線。通過使用一個控制器(開關控制器IC外部的功率開關),SW節點可以獨立于開關,遠離IC。SW節點銅在降壓和升壓開關拓撲中連接到電感的一側。由于涉及眾多性能參數,PCB的XY平面中或內層上的第1層SW節點的布局很棘手(見圖1)。

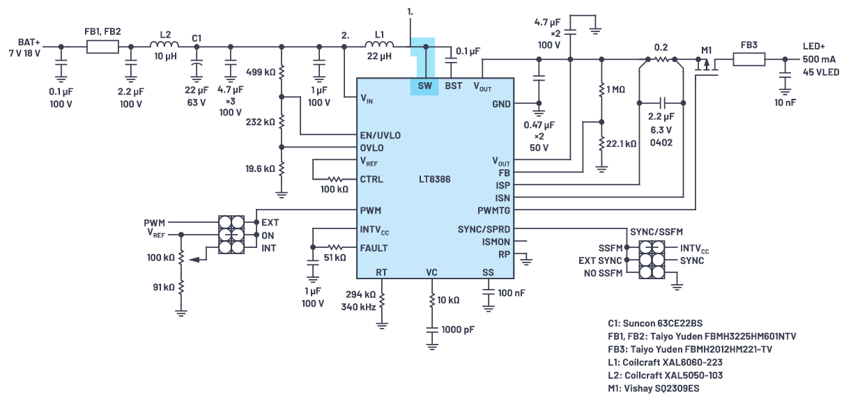
圖1.DC3008A LT8386低EMI LED驅動器上第1層的XY平面中突出顯示的SW節點

圖2.Coilcraft XAL電感上的白色條紋是短線圈引線的標記,因為線圈引線不可見。它表示端子和短引線的方向。在此連接高dv/dt以實現最低EMI。
電感幾何形狀
當然,當考慮電感端子時,SW節點還會垂直延伸(在Z平面中)。電感端子的垂直方向可能會增大SW節點的天線效應和輻射。此外,內部電感繞組可能不是對稱的。即使電感的對稱端子表明封裝中隱藏的是對稱結構,但元件頂部的極性指示卻有另外的說法。圖2顯示了Coilcraft XAL電感系列的內部繞組結構。扁平線繞組從元件底部開始,結束于頂部,因此在Z平面中,一個端子最終要比另一個端子短得多。
此外,側面有裸露SW節點的電感可能比具有屏蔽垂直金屬的電感更差,如圖3所示。電路板設計人員可以選擇垂直裸露端子最少的電感來減少EMI,但兩個電感端子的方向和對輻射的相對影響如何?
輻射反映真相
被測電路板的低輻射性能是IC輻射性能和布局考慮相結合的結果。即使采用低輻射單片IC,也必須慎重處理布局,同時還要考慮到關鍵輻射元件的安裝。為了證明這一點,我們考察了LT8386演示電路的主電感L1的方向對電路板的影響(見圖4)。在這種情況下,電感制造商Coilcraft規定元件上方標記有白線的為XAL6060系列電感的短端子。EMI室中的標準CISPR 25傳導發射(CE)和輻射發射(RE)測試表明,該電感的放置方向(見圖5)會嚴重影響性能。

圖3.不僅要注意方向,還應注意EMI敏感設計上的電感端子類型

圖4.DC3008A LT8386低EMI LED驅動器原理示意圖中突出顯示的SW節點。將短邊端子放在方向1和方向2,比較完整輻射結果。

圖5.采用DC3008A LT8386 LED驅動器的Coilcraft XAL6060-223MEB電感方向輻射測試。L1方向1(左),短端子在SW節點上;L1方向2(右),長端子在SW節點上。輻射結果如圖6至圖8所示。
圖6、圖7和圖8表明,DC3008A的輻射性能直接受到演示電路上L1方向的影響,其他元件沒有變化。具體而言,對于方向1——即短邊端子放在SW節點上,低頻RE(150 kHz至150 MHz)和FM頻段CE(70 MHz至108 MHz)具有較低EMI。AM頻段中的17 dBµV/m至20 dBµV/m差異無法被忽略。
并非所有電感"生而平等"。繞組方向、端子形狀、端子連接的形狀甚至芯材料可能不同。芯材料和結構不同的磁場和電場的強度可能會起到改變電感輻射的作用。但是,本案例研究揭示了一個需要關注的方面,我們可以把它變成有利因素。

圖6.輻射發射表明,DC3008A上的電感方向對結果有重大影響。短邊端子附著于SW節點以使SW天線最小(紅色),輻射發射(RE)得到顯著改善。

圖7.電感的短邊端子附著于開關節點與另一種極性相比,電流探針方法傳導發射(CE)有所改善(>3 MHz)

圖8.電感的短邊端子附著于開關節點與另一種極性相比,電壓方法傳導發射(CE)有所改善(>3 MHz)
無極化指示的電感
如果電感制造商用絲網正面標記或點指出內部端子尺寸的不同,那么很容易確定方向。如果選擇此類電感中的一種用于設計,在PCB絲網上、安裝圖上甚至原理圖中做上標記是明智的。遺憾的是,有些電感沒有極化或短端子指示。內部繞組結構可能接近對稱,或者可能存在已知的結構差異。這里沒有任何惡意——制造商可能沒有意識到其產品中固有的這種特定安裝方向的區別。無論如何,我們建議在認證的腔室中評估選定電感在兩個方向上的輻射,以確保高性能測量結果可重復。
有時候沒有外部標記,電感的安裝方向不可避免是任意的,但因為其他參數,仍需要使用電感。例如,Würth Elektronik的WE-MAPI金屬合金電源電感尺寸很小,效率很高。其端子僅位于殼體的底部。每個元件的頂部WE徽標附近都有一個點,但數據手冊上并未將該點指定為繞組指示的起點(見圖9)。盡管最初這會引起一些混淆,但該元件具有相當對稱的內部繞組結構,兩個安裝方向的性能應當相同。因此,IC頂部的點不必在安裝絲網上指示出來。不過,如果用在EMI至關重要的電路中,在兩個方向上進行測試以確認性能是明智的。
另一示例:Würth WE-XHMI
我們用高性能Würth電感測試了DC3008A,封裝頂部上的點和數據手冊中指出了其繞組的起點(見圖10)。對于LT8386的外形尺寸和電流要求,74439346150 15μH電感非常適合。同樣,為了與Coilcraft進行比較,我們在兩個方向上安裝該電感以進行輻射測試(見圖11)。
結果(見圖12)類似于Coilcraft電感。輻射結果表明,電感的安裝方向對輻射有著顯著影響。在這種情況下,圖11中的方向1顯然是最佳方向,輻射最低。方向1的較低頻率AM頻段(RE)和FM頻段(CE)輻射顯然更好。

圖9.WE-MAPI電感數據手冊未給出繞組起始點,不過元件頂部標識上有一個繞組起始點。這些電感可能沒有方向相關的輻射效應,但應通過測試確認。

圖10.WE-XHMI系列電感的頂部標識指明了繞組起始點。

圖11.采用DC3008A LT8386 LED驅動器的Würth 74439346150("WE 150")電感方向輻射測試。L1方向1(左),繞組的短端子起始點在SW節點上;L1方向2(右),長端子在SW節點上。輻射結果如圖12所示,表明繞組起始點應連接到SW節點以獲得最佳效果。
雙開關節點降壓-升壓IC(結果待續)
顯而易見,電感方向對單開關節點升壓LED驅動器中的輻射有影響。我們可以假設升壓調節器的SW節點具有相同的特征輻射,因為電壓調節器和LED驅動電路中的功率轉換和開關元件相同。
我們還可以假設,為使電感端子的天線效應最小化,降壓調節器具有類似的SW節點設計優先級。不過,由于降壓調節器的SW節點更靠近轉換器的輸入側,因此后續跟進工作可能有助于確定電感方向在RE和CE區域的影響是否與升壓調節器相同。
對于雙開關節點降壓-升壓轉換器,則有一點進退兩難。常用的降壓-升壓轉換器(如 LT8390 60 V同步4開關降壓-升壓控制器系列中的轉換器)具有重要的低EMI特性(如SSFM)和小型熱環架構。單電感設計不能清楚地揭示電感方向對輻射的影響。若將短端子放在一個SW節點上,則長端子在另一個SW節點上會起到天線的作用。在這些設計中,哪個方向最好?當所有四個開關在4開關工作區(VIN接近VOUT)中切換時,會發生什么?
我們將在未來的文章中探討這個問題——在不同電感方向測試帶兩個SW節點的4開關降壓-升壓型控制器的EMI。留給大家思考:對于此拓撲結構,也許有兩種以上的選擇,180°分開?

圖12.輻射和傳導發射表明,Würth 74439346150高性能電感的安裝方向對輻射結果有重大影響。
結論
開關穩壓器中電感的安裝方向很重要。測量輻射時,應注意電感方向及其可重復性——知道所選電感在這些方面有何區別,在兩個方向上進行測試,并且如果無法確定方向,應將可能有的安裝陷阱清楚地告知電路板生產部門。可能只需要將電感旋轉180°就能改善輻射。
免責聲明:本文為轉載文章,轉載此文目的在于傳遞更多信息,版權歸原作者所有。本文所用視頻、圖片、文字如涉及作品版權問題,請聯系小編進行處理。
推薦閱讀:




