【導讀】本文將討論如何確定SEPIC拓撲中耦合電感的漏電感要求。上次,我們討論了耦合電容器AC電壓被施加于耦合電感漏電感的情況。漏電感電壓會在電源中引起較大的回路電流。這次我們將介紹利用松散耦合電感和緊密耦合電感所構建電源的一些測量結果。
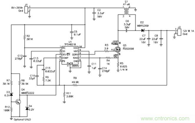
我們構建起如圖1所示電路,并對其進行描述。該電路可在汽車市場獲得應用。這里,其擁有一個8V到36V的寬范圍輸入,可以為穩(wěn)定12-V輸出以上或者以下。汽車市場更喜歡使用陶瓷電容器,原因是其寬溫度范圍、長壽命、高紋波電流額定值和高可靠性。結果,耦合電容器(C6)便為陶瓷的。這就意味著,相比電解電容器,它擁有較高的AC電壓,同時這種電路會對低漏電感值更加敏感。

圖1 SEPIC轉換器可利用一個單開關降壓或者升壓
該電路中的兩個47uH Coilcraft電感分別為:一個非常低漏電感(0.5 uH)的MSD1260,以及一個較高漏電感(14 uH)的MSC1278。圖2顯示了這兩個電感的一次電流波形。左邊為MSC1278電感的輸入電流(流入L1的引腳1),而右邊為MSD1260輸入電流波形。左邊的電流為一般情況。電流主要為其三角AC分量的DC。右邊的波形為利用耦合電感的高AC電壓以及一個低漏電感值所得到的結果。峰值電流幾乎為DC輸入電流的兩倍,而RMS電流比高漏電感情況多出50%。

圖2 低漏電感(右邊)帶來嚴重的耦合電感回路電流
很明顯,利用緊密耦合電感對這種電源進行電磁干擾(EMI)濾波會存在更多的問題。這兩種設計之間的AC輸入電流比約為5:1,也就是說還需要14dB的衰減。這種高回路電流產生的第二個影響是對轉換器效率的影響。由于電源中多出了50%的RMS電流,傳導損耗將會增加一倍以上。圖3將這兩種電感的效率進行了比較(電路其它部分保持不變)。12V到12V轉換時,兩種結果都很不錯——都在90%左右。但是,松散耦合電感在負載范圍得到的效率高出1到2個百分點,而它的DC電阻與緊密耦合電感是一樣的。

圖3 由于更少的電流,高漏電感(MSC1278)產生更高的效率
并降低效率。選擇合適漏電感值的最簡單方法是利用模擬。但是,您也可以先估算出耦合電容器的電壓,然后設置允許紋波電流,最后計算得到最小漏電感。




