【導讀】線性電池充電器通常比一般的開關型充電器更細小.簡單和便宜,但是它有一個主要缺點:當輸入電壓高和電池電壓低(已放電的電池)時會出現過高的功率耗散。在典型情況下,這些狀態是暫時性(因為電池電壓隨著充電而增加),但是在確定充電電流和IC溫度的最大允許值時,必須考慮到這種最壞情況。
線性電池充電器通常比一般的開關型充電器更細小.簡單和便宜,但是它有一個主要缺點:當輸入電壓高和電池電壓低(已放電的電池)時會出現過高的功率耗散。在典型情況下,這些狀態是暫時性(因為電池電壓隨著充電而增加),但是在確定充電電流和IC溫度的最大允許值時,必須考慮到這種最壞情況。
一種解決過熱問題的簡單方法是降低充電過程中整個恒流部分的充電電流。這種方法的問題是相應增加了充電時間。另一較好的選擇是采用LTC1733鋰離子單節電池線性充電器,它克服了任何過熱問題,也可維持快速充電時間。IC內部的獨特熱反饋環允許在正常條件下全電流快速充電,并且在最壞情況下不會過熱(包括高環境溫度、高輸入電壓或低電池電壓狀態)。
熱反饋環限制IC溫度
熱反饋環限制了LTC1733的最高結溫在105°C左右,比最高允許結溫125°C低得多。當結溫接近105°C時,芯片內的溫度傳感器開始平穩地降低充電電流至一個限制最高結溫至105°C的水平(見圖1)。與簡單地在160°C關斷而作出自我保護的IC不同,LTC1733可長期地工作在這種溫度控制方式下。具有160°C熱關機溫度的器件會開始在熱限值內導通和關斷,或者不能正確地作為充電器運行。熱關機不是運行的可取方式,比較好的還是在過熱時保護IC不會失效。
圖1:高環境溫度情況下的LTC1733鋰離子電池充電周期
具有熱限制運行的充電周期
圖1示出最壞溫度情況下的典型鋰離子單節電池充電周期。曲線顯示電池電壓.充電電流和印制電路板的溫度與時間的關系。
當輸入功率加到連接的電池和在程控電阻接地時,充電周期即開始。深放電的電池在全電流的10%時慢慢充電,直至電池電壓達到2.48V時充電器再切換到全電流充電。
在充電周期啟動時,充電電流快速增加到1.5A設置值,引起電池電壓升高到3.2V。在5.3V的輸入電壓下,LTC1733的3.2W功率耗散使結溫升到大約105°C,2" × 2"PCB的溫度(散熱體)約在1.5分鐘內達到85°C左右。熱反饋環降低充電電流來限制任何額外的溫度上升。當電池電壓增加時,LTC1733溫度開始下降,使得充電電流再次增加到1.5A設置電流水平。充電繼續在1.5A恒流下進行,直至電池電壓達到4.2V為止,此時進入充電周期的恒壓段。這情況繼續而充電電流繼續下降,直至3小時的定時器結束充電周期為止(圖1示出前90分鐘的情況)。
增強散熱的封裝顯著改善功率耗散
特小外型(1.1毫米)的10引腳MSOP封裝和露出底部金屬焊盤允許IC直接焊接到PCB銅層上,這明顯降低從結至外殼的熱阻。良好的熱布局使得LTC1733在25°C環境溫度下用2” × 2"的4層PCB板可連續耗散高達2.5W。
良好的熱布局包括封裝下面的PCB銅層直接散布到整個銅面積,以及通過熱通孔傳到內部和背部的銅層來構成。對于表面貼裝器件,PCB銅層變成一個有效的散熱體。
將整個IC的金屬焊盤焊接到PCB板來保證良好的熱傳導也是非常重要的。測試表明,在大的4.5W起始功率加到封裝時,不良焊接的封裝在幾秒就達到熱反饋溫度,而好的焊接裝置則要一分鐘以上。
完全獨立的充電器
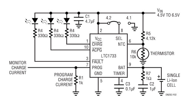
LTC1733是單節鋰離子電池的一個完全恒流、恒壓、功率限制的線性充電器,如圖2所示。IC含有1.5A功率MOSFET、電流檢測電阻、可設置充電電流、可設置定時器、可選充電電壓和熱敏電阻輸入以監視充電資格的電池溫度。有三種狀態輸出可驅動LED顯示‘AC電源好’、‘充電'和‘故障’。還有監視充電電流的輸出。輸入電壓的要求是4.5V至6.5V和可用手動關機,以及有一個在輸入電壓斷開時的微功率休眠方式。由于采用內部MOSFET結構而無需阻塞二極管。
圖2:用于4.1V或4.2V電池的完整1.5A單節鋰電池充電器(無需外部MOSFET、阻塞二極管或檢測電阻)
結論
LTC1733是獨立的鋰離子電池線性充電器IC,它容許充電電流設置在標稱的VIN、VBATTERY和環境溫度下,而在某些短暫充電條件下不會出現過高溫度。這容許更高的充電電流(達到更快充電)和保證偶然的最壞情況不會引起系統過熱。
免責聲明:本文為轉載文章,轉載此文目的在于傳遞更多信息,版權歸原作者所有。本文所用視頻、圖片、文字如涉及作品版權問題,請電話或者郵箱editor@52solution.com聯系小編進行侵刪。
推薦閱讀:





