【導讀】由于服務器對于處理數據通信至關重要,因此服務器行業與互聯網同步呈指數發展。盡管服務器單元最初是基于 PC 架構,但服務器系統必須能夠應對日益增加的網絡主機數量和復雜性。
本期,我們將聚焦于服務器電源設計中的五大趨勢:功率預算、冗余、效率、工作溫度以及通信和控制并分析預測服務器 PSU 的未來發展趨勢
由于服務器對于處理數據通信至關重要,因此服務器行業與互聯網同步呈指數發展。盡管服務器單元最初是基于 PC 架構,但服務器系統必須能夠應對日益增加的網絡主機數量和復雜性。
圖 1 展示了數據中心中的典型機架式服務器系統及服務器系統方框圖。電源單元 (PSU) 是服務器系統的核心,而且需要復雜的系統架構。本文將探討五種服務器 PSU 設計趨勢:功率預算、冗余、效率、工作溫度以及通信和控制。

圖 1. 服務器系統方框圖以及服務器在數據中心中的位置
趨勢一:功率預算
在 21 世紀初,機架或刀片式服務器 PSU 的功率預算在 200W 至 300W 之間。當時,每個中央處理單元 (CPU) 的功耗在 30W 至 50W 之間。圖 2 展示了 CPU 功耗趨勢。

圖 2. 21 世紀初的 CPU 功耗趨勢
如今,服務器 CPU 的功耗約為 200W,隨著熱設計功率接近 300W,服務器 PSU 的功率預算大幅增加至 800W 至 2,000W。為了支持越來越多的服務器計算要求,如互聯網上的云計算和人工智能 (AI) 計算,服務器可以添加圖形處理單元 (GPU) 來與 CPU 一起工作。這樣,服務器的功率需求將在五年內增加到 3,000W 以上。但是,由于大多數機架或刀片式服務器 PSU 仍使用額定電流高達 16A 的交流電源插座,因此功率預算有限:在 240VAC 輸入下大約為 3,600W(考慮到轉換器效率)。因此,短期內,機架式服務器 PSU 的功率限制將仍為 3,600W。
對于數據中心電源架,服務器 PSU 設計人員廣泛采用國際電工委員會 (IEC) 60320 C20 交流電源插座,其額定電流為 20A。PSU 功率預算受其交流電源插座額定電流的限制,這使得當今數據中心 PSU 的功率大約為 3,000W;但在不久的將來,數據中心 PSU 的功率等級可增加到 5,000W 以上。為了提高每個 PSU 的功率預算并實現更高的功率密度,您還可以對交流電源插座使用匯流條,來提高輸入電流等級。
趨勢二:冗余
服務器系統的可靠性和可用性非常重要,因此需要冗余 PSU。如果一個或多個 PSU 出現故障,系統中的其他 PSU 可以接管供電。
簡單的服務器系統可以具有 1+1 冗余,這意味著系統中有一個 PSU 工作,一個 PSU 冗余。復雜的服務器系統可能具有 N+1 或 N+N (N>2) 冗余,具體取決于系統可靠性和成本考量。為了在需要更換 PSU 時保持系統正常運行,系統需要熱插拔(ORing 控制)技術。由于在 N+1 或 N+N 系統中有多個 PSU 同時供電,因此服務器 PSU 也需要使用電流共享技術。
即使處于待機模式(未從其主電源軌向輸出端供電)的 PSU 也需要在熱插拔事件后即時提供全功率,因此需要功率級持續激活。為了降低待機模式下冗余電源的功耗,“冷冗余”功能正成為一種趨勢。冷冗余旨在關閉主電源運行或在突發模式下運行,從而使冗余 PSU 更大限度減少待機功耗。
趨勢三:效率
21 世紀初,效率規格僅在 65% 以上;當時,服務器 PSU 設計人員沒有優先考慮效率。傳統轉換器拓撲可以輕松滿足 65% 的效率目標。但是,由于服務器需要持續運行,效率更高可以大大降低總擁有成本。
自 2004 年以來,經 80 Plus 標準認證,PC 和服務器 PSU 系統效率超過 80%。如今,大規模量產的服務器 PSU 大多符合 80 Plus 金牌(效率 >92%)要求,有些甚至可以達到 80 Plus 鉑金標準(效率 >94%)。
目前正在開發的服務器 PSU 主要符合更高的 80 Plus 鈦金規格,這要求半負載時的峰值效率達 96% 以上。表 1 顯示了 80 Plus 的各種規格。


表 1. 80 Plus 規格可確保效率在 80% 以上
此外,根據數據中心 PSU 遵循的開放計算項目 (OCP) 開放式機架規范,PSU 需要實現 97.5% 以上的峰值效率。因此,無橋功率因數校正 (PFC) 和軟開關轉換器等新拓撲,以及碳化硅 (SiC) 和氮化鎵 (GaN) 等寬帶隙技術,有助于 PSU 實現 80 Plus 鈦金和開放計算效率目標。
趨勢四:工作溫度
在服務器 PSU 熱管理方面,設計人員將風扇所在的 PSU 交流電源插座的環境溫度定義為服務器 PSU 的工作溫度。21 世紀初,工作溫度最高為 45°C,現在達到最高 55°C,具體取決于服務器機房中的冷卻系統。
較高的工作溫度可降低服務器冷卻系統的能源成本。與數據中心的資本支出(如硬件設備)相比,隨著時間的推移,作為運營支出的能源成本預計會高于資本支出。根據電源使用效率 (PUE) 標準:PUE = 數據中心總功率/IT 實際使用功率。
如表 2 所示,PUE 數值越低,數據中心的效率越高。圖 3 是不同工作溫度下 PUE 數值的估算。例如,PUE 為 1.25 的數據中心僅允許冷卻系統功耗為總功耗的 10%。這意味著服務器 PSU 需要更高的工作溫度。

表 2. PUE 數值較低的數據中心具有高效率

圖 3. 對不同工作溫度下 PUE 數值的估算表明,工作溫度越高,冷卻成本越低
趨勢五:通信和控制
多年來,通信和控制在服務器電源方面發揮著重要作用。21 世紀初,PSU 的內部信息通過系統管理總線接口傳輸到系統端。2007 年,電源管理總線 (PMBus) 接口增加了多項功能,包括配置、控制、監控和故障管理、輸入/輸出電流和功率、電路板溫度、風扇速度控制、實時更新代碼、過壓(電流、溫度)和保護。之后,為了應對數據中心電源架的增長需求,控制器局域網 (CAN) 總線成為了服務器電源通信的一部分。
電源管理控制器也隨著通信總線的發展而發展。21 世紀初,服務器 PSU 主要由模擬控制器控制。隨著控制需求越來越多,通信需求也有所增加,使用數字控制器可以更容易滿足這些需求。使用數字控制還可以減少硬件工程師的調試工作,從而有可能降低 PSU 設計和驗證階段的人力成本。
服務器 PSU 的未來發展趨勢
隨著服務器功率預算增加,而體積保持不變,功率密度要求將變得更加嚴格。21 世紀初,功率密度為個位數;而新開發的服務器 PSU 則增加到近 100W/in3。通過拓撲和元件技術演進提高轉換器效率,是實現高功率密度的解決方案。
與電流、功率和效率趨勢的情況一樣,理想二極管/ORing 控制器需要在小型封裝中提供高電流。理想二極管/ORing 控制器還必須集成監控、故障處理和瞬態處理等功能,用于減少實現這些功能所需的元件總數和 PCB 面積。
例如,服務器 PSU 中的 PFC 電路已從無源 PFC 演變為有源電橋 PFC,再演變為有源無橋 PFC。隔離式直流/直流轉換器已從硬開關反激式和正激式轉換器演變為軟開關電感器-電感器-電容器諧振和相移全橋轉換器。非隔離式直流/直流轉換器已從線性穩壓器和磁放大器演變為具有同步整流器的降壓轉換器。隨后整體效率的提升可降低內部功耗和解決散熱問題所需的工作量。
應用于服務器 PSU 的元件技術也在不斷發展,從 IGBT 和硅 MOSFET 發展為碳化硅 MOSFET 和氮化鎵 FET 等寬帶隙器件。IGBT 和硅 MOSFET 的非理想開關特性將開關頻率限制在 200kHz 以下。雖然寬帶隙器件的開關特性更接近于理想開關,但使用寬帶隙器件可以實現更高的開關頻率,從而有助于減少 PSU 中使用的磁性元件數量。
隨著工作溫度升高,服務器 PSU 中的元件需要處理更高的熱應力,這也推動了電路的發展。例如,一種傳統實現方案是將機械繼電器與電阻器并聯,用于抑制啟動期間的輸入浪涌電流。但由于機械繼電器體積過大、存在可靠性問題和溫度等級較低,固態繼電器現在正取代服務器 PSU 中的機械繼電器。
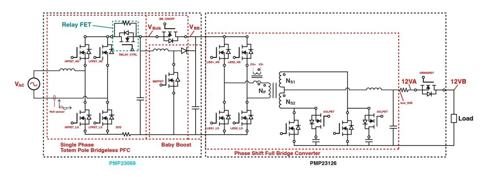
功率密度 >180W/in3 的 3.6kW 單相圖騰柱無橋 PFC 設計和具有有源鉗位、功率密度 >270W/in3 的 3kW 相移全橋設計,旨在滿足服務器中常見的冗余電源規范(圖 4)。

圖 4. 3.6kW 和 3kW 參考設計方框圖
在 3.6kW PFC 設計中,固態繼電器可適應較高的工作溫度。這里,LMG3522R030 GaN FET 支持使用無橋圖騰柱 PFC 拓撲。“小型升壓”可降低大容量電容器的體積,從而提高功率密度。
在 3kW 相移全橋設計中,LMG3522R030 GaN FET 有助于降低循環電流,并實現軟開關。有源鉗位電路用作無損緩沖器,可在降低同步整流器電壓應力的情況下,實現更高的轉換器效率。通過將 C2000? 微控制器用作數字控制處理器,上述所有控制要求均可實現。
免責聲明:本文為轉載文章,轉載此文目的在于傳遞更多信息,版權歸原作者所有。本文所用視頻、圖片、文字如涉及作品版權問題,請聯系小編進行處理。
推薦閱讀:




