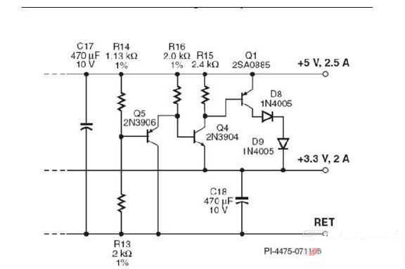
- 有源并聯穩壓器與假負載
- 使兩個輸出端均保持穩壓
- 設計中的Q5和Q4可以提供溫度補償
在線電壓AC到低壓DC的開關電源產品領域中,反激式是目前最流行的拓撲結構。這其中的一個主要原因是其獨有的成本效益,只需向變壓器次級添加額外的繞組即可提供多路輸出電壓。
通常,反饋來自對輸出容差有最嚴格要求的輸出端。然后,該輸出端會定義所有其它次級繞組的每伏圈數。由于漏感效應的存在,輸出端不能始終獲得所需的輸出電壓交叉穩壓,特別是在給定輸出端因其它輸出端滿載而可能無負載或負載極輕的情況下更是如此。
可以使用后級穩壓器或假負載來防止輸出端電壓在此類情況下升高。然而,由于后級穩壓器或假負載會造成成本增加和效率降低,因而它們缺乏足夠的吸引力,特別是在近年來對多種消費類應用中的空載和/或待機輸入功耗的法規要求越來越嚴格的情況下,這一設計開始受到冷落。圖3中所示的有源并聯穩壓器不僅可以解決穩壓問題,還能夠最大限度地降低成本和效率影響。

該電路的工作方式如下:兩個輸出端都處于穩壓范圍時,電阻分壓器R14和R13會偏置三極管Q5,進而使Q4和Q1保持在關斷狀態。在這樣的工作條件下,流經Q5的電流便充當5V輸出端很小的假負載。
5V輸出端與3.3V輸出端的標準差異為1.7V。當負載要求從3.3V輸出端獲得額外的電流,而從5V輸出端輸出的負載電流并未等量增加時,其輸出電壓與3.3V輸出端的電壓相比將會升高。由于電壓差異約超過100 mV,Q5將偏置截止,從而導通Q4和Q1并允許電流從5V輸出端流到3.3V輸出端。該電流將降低5V輸出端的電壓,進而縮小兩個輸出端之間的電壓差異。
Q1中的電流量由兩個輸出端的電壓差異決定。因此,該電路可以使兩個輸出端均保持穩壓,而不受其負載的影響,即使在3.3V輸出端滿載而5V輸出端無負載這樣最差的情況下,仍能保持穩壓。設計中的Q5和Q4可以提供溫度補償,這是由于每個三極管中的VBE溫度變化都可以彼此抵消。二極管D8和D9不是必需的器件,但可用于降低Q1中的功率耗散,從而無需在設計添加散熱片。
[page]
該電路只對兩個電壓之間的相對差異作出反應,在滿載和輕負載條件下基本不起作用。由于并聯穩壓器是從5V輸出端連接到3.3V輸出端,因此與接地的并聯穩壓器相比,該電路的有源耗散可以降低66%。其結果是在滿載時保持高效率,從輕負載到無負載的功耗保持較低水





