【導讀】本文介紹的是一款很經典的電視信號調制芯片的內部電路設計,該芯片所調制的視頻效果有很高的還原度。現在講這款芯片的內部電路設計分享給大家,可以作為DIY的基礎理論,當然如果大家有好的創意設計,希望能展示出來大家一起學習!
本文介紹的是一款經典電視信號調制芯片的內部電路設計,所調制的視頻效果還原度較高。
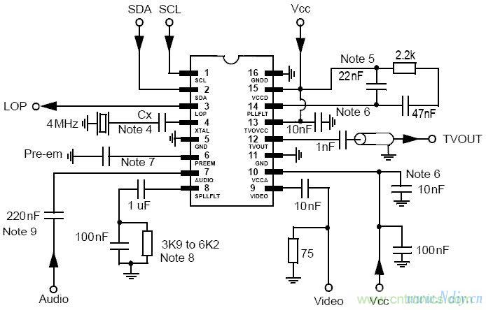
電視信號調制芯片內部電路設計圖如下:

相關閱讀:
針對電視掃描電路故障的五種檢查與判斷方法
http://www.sg1668.com/gptech-art/80021633
DIY/電路設計必備:詳解測溫芯片DS18B20
http://www.sg1668.com/cp-art/80021624




