【導讀】福音到,小編這里為大家分享兩款簡單低成本的耳機/線路驅動器設計。這兩個驅動器針對電吉他和小提琴設計,但也可適用于更多其他應用。對于熱衷DIY的發燒友來說可以任選其一設計出自己喜歡的產品。
廣受歡迎的555定時器可用作樂器或其他應用的PWM/D類放大器。其可在4.5V~16V的電源電壓范圍內工作,并可輸出200mA的驅動電流。音頻信號被傳送至555定時器的CV( 控制電壓)引腳。
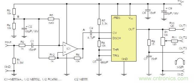
本設計實例為耳機和音頻線路提供兩個簡單、便宜的驅動器,分別如圖1、圖2所示。這兩個驅動器針對電吉他和小提琴設計,但也可適用于更多其他應用。對于這樣的簡單應用而言,噪聲和總諧波失真(THD)并不是重點考慮因素,因此并未對這兩個數值進行測量。

圖1:含運算放大器和NE555定時器的耳機和音頻線路驅動器。也可以使用CMOS版本(如LMC555),但輸出電流較低。其優點為工作頻率較高。
下述為一些設計考慮因素:
● CV引腳的輸入電阻約為3kΩ,在大多數音頻應用中,需要某種音頻前置放大器/緩沖器。
● CV需要極大幅度的輸入音頻信號。所需的幅度取決于555定時器的電源和所需的輸出音頻功率。
● 555定時器作為振蕩器使用,通過施加至CV的較低頻音頻信號對其進行調制。振蕩頻率應最好至少為最大所需音頻頻率的10倍。對音頻應用而言,頻率應介于60kHz至200kHz之間。這樣就簡化了555定時器所產生的高頻噪聲的濾除,并維持了高切換效率。
● 需留意射頻發射。至少應在555定時器的輸出端和揚聲器或耳機間設置一個一階低通濾波器。若電纜較長,則應考慮電纜寄生電容(最好為雙絞線)。
通過Av1=1+R6/R12這一公式,第一級增益由R6和R12設定為約11。
CV上無輸入模擬信號時的定時器的頻率取決于R7、R8及C5的值,其標準計算公式如下:
f=1.44/((R7+2R8)×C5)(Hz)
NE555的輸出信號傳輸至連接器OUT1、OUT2和OUT3。R9、C7和負載可作為低通濾波器,用于濾除定時器產生的高頻分量。若未經濾波,這些分量會產生輻射,導致放大器周圍的敏感電子設備出現問題。應盡量降低濾波器的截止頻率,并選用具有較高電阻的耳機。
[page]
結型場效應晶體管(JFET)版本
電路也可使用場效應晶體管或雙極型晶體管來獲取高輸入阻抗,放大NE555之前的音頻信號。
電路的輸入級構建于JFET T1周圍。電阻器R4*和R5*應具有最小適用值。它們應產生一定增益,且具有低輸出阻抗以驅動555定時器。在無輸入信號的情況下,A點和B點之間的直流電壓約為VEE/3。該電路比圖1所示的電路要簡單,但可能需要根據所選用的晶體管T1和第一級所需的電壓增益,對R4*和R5*進行調整。此處的問題是,給定類型的JFET參數的差別可能超過4:1。當開關S1閉合時,T1的增益設置為最大值。

圖2:含JFET輸入和NE555的耳機/線路驅動器。
雙極型晶體管T2可提高JFET的驅動能力。此外,其還支持使用較高的R4*數值,從而增加T1的電壓增益。

圖3所示電路采用兩個工作在不同頻率下的555定時器,以獲取不同的音效。
結論
這類電路可在555定時器的整個電壓范圍(4.5V~16V)內運行,但更高的+VEE(如12V~16V)為首選。這將產生更多輸出功率,大多數運算放大器和JFET在該電壓范圍內運行效果更佳。
這類電路可驅動高阻抗揚聲器和耳機—超過24Ω的為首選。不管在何種情況下,較好的做法是使555定時器的峰值輸出電流保持在150mA以下。這樣將把芯片的功耗保持在可接受的程度內。若輸出電流遠高于100mA,555定時器輸出晶體管的壓降會快速增加。




