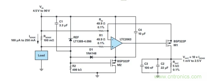
【導讀】精密微安級高邊電流測量需要一個小阻值檢測電阻和一個低失調電壓的放大器。LTC2063零漂移放大器的最大輸入失調電壓僅為5 µV,僅需消耗1.4 µA的電流,是構建完整的超低功耗精密高邊電流檢測電路的理想選擇(如圖1所示)。
精密微安級高邊電流測量需要一個小阻值檢測電阻和一個低失調電壓的放大器。LTC2063零漂移放大器的最大輸入失調電壓僅為5 µV,僅需消耗1.4 µA的電流,是構建完整的超低功耗精密高邊電流檢測電路的理想選擇(如圖1所示)。

圖1. 基于LTC2063零漂移放大器的精密高邊電流檢測電路。
該電路僅需2.3 µA至280 µA的電源電流即可檢測100 µA至250 mA寬動態范圍電流。LTC2063非常低的失調電壓使該電路能夠與低至100mΩ的分流電阻配合工作,從而使得最大分流電壓限值僅為25 mV。這可以大幅減小分流電阻上的功率損耗,并大大提 高負載可用功率。LTC2063的軌到軌輸入允許該電路在非常小的負載電流下工作,其輸入共模幾乎正好處于電源軌上。LTC2063的集成EMI濾波器可在高噪聲條件下保護器件免受RF干擾。
對于給定的檢測電流,該電路的電壓輸出為:

零點
電流檢測解決方案的一項關鍵指標是零點,或在沒有檢測電流時產生的輸出折合到輸入端的等效誤差電流。零點通常由放大器的輸入失調電壓除以RSENSE決定。LTC2063的低輸入失調電壓典型值為1 µV,最大值為5 µV,低輸入偏置和失調電流典型值為1 pA至3 pA,因此,折合到輸入端的零點誤差電流典型值僅為10 µA(1 µV/0.1 Ω),最大值為50 µA (5 µV/0.1 Ω)。這種低誤差使檢測電路能夠在低至其指定范圍內的最小電流(100 µA)時仍然保持其線性度,不會因分辨率損耗而在低量程范圍內產生一個固定的失調 值導致線性度變平(如圖2所示)。所得的輸入電流與輸出電壓關系曲線在整個電流檢測范圍內都是線性的。

圖2. 低端無固定失調值,ISENSE可低至100 µA。
零點誤差的另一個來源是輸出PMOS在零柵極電壓時的漏極電流或IDSS, 即PMOS標稱為關閉(|VGS| = 0)時存在于非零VDS上的寄生電流。具有高IDSS漏電流的MOSFET在沒有ISENSE時將產生一個非零正VOUT值。
本設計中使用的晶體管為英飛凌的BSP322P,它在|VDS| = 100 V時的IDSS 上限值為1 µA。可對本應用中BSP322P的典型IDSS 進行一個合 理估計,在室溫條件且VDS= –7.6 V時,IIDSS僅為0.2 nA,因此僅產生1 µV的誤差輸出,或等效于測量0 A輸入電流時產生100 nA的輸入電流誤差。
架構
LT1389-4.096 基準電壓源以及由M2、R2和D1組成的自舉電路構成超低功耗的隔離3 V電源軌(4.096 V + M2的VTH ,后者典型值為-1 V),LTC2063可防止達到5.5 V的絕對最大電源電壓值。盡管串聯電阻也能滿足建立偏置電流的需求,但使用晶體管M2可以提供更高的整體電源電壓,同時還可將電源范圍高邊的電流消耗限制在僅為280 µA。
精密
LTC2063的輸入失調電壓導致折合到輸入端的固定電流誤差為10 µA(典型值)。在250 mA滿量程輸入中,所產生的失調誤差僅為0.004%。在低端,100 µA中的10 µA代表10%的誤差。由于失調是恒定的,因此可以對其進行校準。圖3顯示,由LTC2063、不匹配的寄生熱電偶以及所有寄生串聯輸入電阻產生的總失調僅為2 µV。

圖3. 采用4.5 V最小電源時在整個ISENSE范圍內VIN至VOUT 的轉換。200.7μV的輸出失調除以100.05 V/V電壓增益,表示RTI輸入偏置為2μV。
圖3所示的增益為100.05 V/V,它比構建時由ROUT和RIN的實際值給定的預期增益(即4.978 kΩ/50.4 Ω = 98.77 V/V)大1.28 V/V。該誤 差可能是由LTC2063的輸入端與RSENSE之間500mΩ左右的寄生串聯電阻所導致。
該電路輸出不確定性的主要來源是噪聲,因此,使用并聯大電容進行濾波對于降低噪聲帶寬從而降低總綜合噪聲至關重要。使用1.5 Hz輸出濾波器時,LTC2063會使折合到輸入端的低頻噪 聲增加約2 µV p-p。在盡可能長的持續時間內平均輸出,進一步減少由于噪聲引起的誤差。
該電流檢測電路中的其他誤差源包括在LTC2063輸入端與RSENSE串聯的寄生板級電阻、增益設置電阻RIN和ROUT的電阻值容差、增益設置電阻的溫度系數不匹配以及由寄生熱電偶引起的運算放大器輸入端的誤差電壓。可以通過使用開爾文連接檢測RSENSE4引腳檢測電阻以及使用與RIN和ROUT的關鍵增益設置路徑具有相似或更低溫度系數的0.1%電阻來大幅降低前三個誤差源。為了消除運算放大器輸入端的寄生熱電偶,R1應與RIN具有相同的金屬端子。還應盡可能避免在輸入端的不對稱熱梯度。
以滿量程2.5 V輸出為基準,本章節所討論的所有誤差源的總貢獻最多為1.4%(如圖4所示)。

圖4. 誤差百分比在整個讀數范圍內保持在1.4%以下。
電源電流
LT1389-4.096和LTC2063在最小VSUPPLY和ISENSE(4.5 V和100 µA)時所需的最小電源電流為2.3 µA,在最大VSUPPLY和ISENSE (90 V和 250 mA)時則可達280 µA(如圖5所示)。除了有源組件消耗的電流外,VSUPPLY還需要提供流經M1的輸出電流IDRIVE,該電流與輸出電壓成比例,范圍從1.0 mV輸出時的200 nA (ISENSE為100 µA時)到2.5 V輸出時的500 µA( ISENSE 為250 mA時)。因此,除ISENSE外,總的電源電流范圍為2.5 µA至780µA。將 ROUT設置為5 kΩ以獲得合理的ADC驅動值。

圖5. 電源電流隨電源電壓而增加,但不會超過280 μA。
輸入電壓范圍
在這種架構中,最大電源取決于PMOS輸出端可以承受的最大|VDS|。BSP322P的額定電壓為100 V,因此90 V是一個合適的工作限值。
輸出范圍
此設計可以驅動5 kΩ負載,因此適合作為眾多ADC的驅動級。它的輸出電壓范圍為0 V至2.5 V。由于LTC2063具有軌到軌輸出,因此最大的柵極驅動僅受限于LTC2063的裕量。在本設計 中,典型值為3 V,它由LT1389-4.096的4.096 V加上M2的VTH典型值–1 V設定。
因為該電路的輸出為電流,所以電壓、接地或引線失調都不會影響精度。因此,可以在輸出PMOS M1和ROUT之間使用長引線,從而允許RSENSE位于待檢測電流附近,而ROUT位于ADC和其他信號鏈后續級附近。長引線的缺點是增加了EMI敏感度。ROUT兩端的100 nF C3可在有害EMI到達下一級前對其進行分流。
速度限制
由于LTC2063的增益帶寬乘積為20 kHz,因此建議使用此電路來測量20 Hz或頻率更低的信號。22 µF的C2與負載并聯,可將輸出噪聲濾波為1.5 Hz,以提高精度并保護后續電路免受突發電流浪涌影響。該濾波的代價是建立時間更長,尤其是在輸入電流范圍的最低端。
結論
LTC2063具有超低輸入失調電壓、低IOFFSET和低IBIAS以及軌到軌輸入,可在100 µA至250 mA全范圍內提供精密電流測量。該電路的最大電源電流為2 µA,因此在大部分工作范圍內都能以遠低于280 µA的電源電流運行。LTC2063的低電源電流以及低電源電壓要求使其能夠利用基準電壓源供電并且綽綽有余。

(來源:亞德諾半導體)
免責聲明:本文為轉載文章,轉載此文目的在于傳遞更多信息,版權歸原作者所有。本文所用視頻、圖片、文字如涉及作品版權問題,請聯系小編進行處理。



