【導讀】近年來,電池供電電子設備的普及使功耗成為模擬電路設計人員的首要任務。考慮到這一點,本文是本系列的第一篇,它將介紹使用低功率運算放大器(運放)設計系統的來龍去脈。
近年來,電池供電電子設備的普及使功耗成為模擬電路設計人員的首要任務。考慮到這一點,本文是本系列的第一篇,它將介紹使用低功率運算放大器(運放)設計系統的來龍去脈。
在第一部分中,我將討論運算放大器電路的節能技術,包括選擇具有低靜態電流(I Q)的放大器和增加反饋網絡的負載電阻。
了解運算放大器電路的功耗
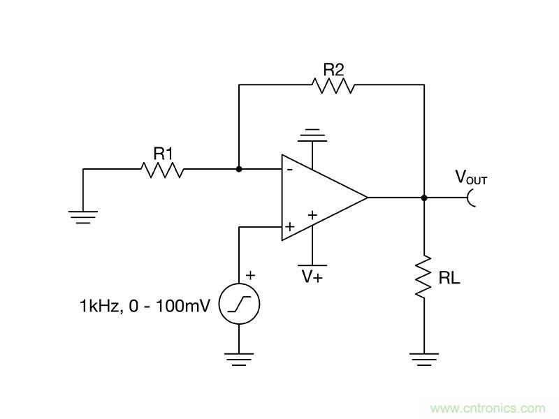
讓我們開始考慮一個可能需要考慮功率的示例電路:一個電池供電的傳感器,它產生一個模擬正弦信號,振幅為50 mV,在1 kHz時的失調電壓為50 mV。信號需要調高至0 V至3 V的范圍以進行信號調理(圖1),同時盡可能節省電池電量,這將需要具有30 V / V增益的同相放大器配置,如圖2所示。如何優化該電路的功耗?

圖表比較電池供電的傳感器在0 v至3 v范圍內的輸入和輸出電壓以進行信號調理
圖1:輸入和輸出信號

同相放大器配置電路圖
圖2:傳感器放大電路
運算放大器電路的功耗包括多種因素:靜態功率,運算放大器輸出功率和負載功率。靜態功率P Quiescent是保持放大器開啟所需的功率,它由運算放大器的I Q組成,該產品在產品數據表中列出。輸出功率 P Output是運放輸出級中用于驅動負載的功率。最后,負載功率P Load是負載本身消耗的功率。我的同事Thomas Kuehl在他的技術文章“關于運算放大器功耗的主要問題-第1部分”和TI Precision Labs視頻“運算放大器:功率和溫度”中定義各種公式來計算運算放大器電路的功耗。
在這個例子中,我們有一個單電源運算放大器,其正弦輸出信號具有直流電壓偏移。因此,我們將使用以下方程式找到總平均功率P total,avg。電源電壓由V +表示。V off是輸出信號的直流偏移,V amp是輸出信號的幅度。最后,R Load是運算放大器的總負載電阻。注意,平均總功率與I Q直接相關,而與R Load反相關。

選擇具有正確I Q的設備
公式5和6有幾個術語,最好一次考慮一個。選擇具有低I Q的放大器是降低總功耗的最直接策略。當然,在此過程中需要權衡取舍。例如,具有較低I Q的設備通常具有較低的帶寬,較大的噪聲,并且可能更難以穩定。本系列的后續部分將更詳細地討論這些主題。
由于運算放大器的I Q可能變化一個數量級,因此值得花時間選擇合適的放大器。如表1所示,TI為電路設計人員提供了廣泛的選擇范圍。例如,TL??V9042,OPA2333,OPA391和其他微功耗器件在節電與其他性能參數之間取得了良好的平衡。對于要求最大功率效率的應用,TLV8802和其他納功率器件將非常適合。你可以搜索你的具體參數,比如那些我的≤10μA器件Q,使用我們的參數搜索。運算放大器的數量可能會相差一個數量級,值得花些時間選擇合適的放大器。如表1所示,TI為電路設計人員提供了廣泛的選擇范圍。例如,TLV9042,OPA2333,OPA391和其他微功率器件在節省功率和其他性能參數之間取得了良好的平衡。對于要求最大功率效率的應用,TLV8802

表1:著名的低功耗設備
降低負載網絡的阻力
現在考慮方程式5和6中的其余項。V amp項對P total,avg和V off的抵消不受影響,通常由應用程序預先確定。換句話說,您通常不能使用V off來降低功耗。同樣,V +軌電壓通常由電路中可用的電源電壓設置。看起來,術語R Load也由應用程序預先確定。然而,該術語包括任何組件,其載荷的輸出,而不僅僅是負載電阻,R大號。在圖1所示的電路中,R負載將包括R L以及反饋分量R 1和R 2。因此, R負載將由公式7和8定義。

通過增加反饋電阻的阻值,可以降低放大器的輸出功率。當P輸出支配P Quiescent但有其局限性時,此技術特別有效。如果反饋電阻變得遠遠大于R L,則R L將主導R Load,從而功耗將不再減小。大型反饋電阻器還可能與放大器的輸入電容相互作用,從而使電路不穩定并產生大量噪聲。
為了使這些元件的噪聲影響最小,最好將運算放大器的每個輸入端(參見圖3)上看到的等效電阻的熱噪聲與放大器的電壓噪聲頻譜密度進行比較。經驗法則是,確保放大器的輸入電壓噪聲密度指標至少比從每個放大器的輸入端觀察到的等效電阻的電壓噪聲大三倍。

各種溫度下電阻器熱噪聲的圖表
圖3:電阻熱噪聲
真實示例
使用這些低功耗設計技術,讓我們回到最初的問題:由電池供電的傳感器在1 kHz時產生0至100 mV的模擬信號需要30 V / V的信號放大率。圖4比較了兩種設計。左側的設計使用典型的3.3V電源,不考慮省電尺寸的電阻器和TLV9002通用運算放大器。右邊的設計使用較大的電阻值和較低功率的TLV9042運算放大器。請注意,TLV9042處的等效電阻的噪聲頻譜密度約為9.667kΩ使用這些低功耗設計技術,讓我們回到最初的問題:由電池供電的傳感器在1 kHz時產生0至100 mV的模擬信號需要30 V / V的信號放大率。圖4比較了兩種設計。左側的設計使用典型的3.3V電源,不考慮省電尺寸的電阻器和TLV9002通用運算放大器。右邊的設計使用較大的電阻值和較低功率的TLV9042運算放大器。請注意,TLV9042的反相輸入端的等效電阻的噪聲頻譜密度約為9.667kΩ,比放大器的寬帶噪聲小三倍以上,以確保運算放大器的噪聲能控制由放大器產生的任何噪聲。電阻器。

原理圖電路顯示了典型運算放大器設計與低功耗運算放大器設計之間的比較
圖4:典型設計與注重功耗的設計
使用圖4中的值,設計規格和適用的放大器規格,可以對公式6進行求解,以得出TLV9002設計和TLV9042設計的P total,avg。為了便于閱讀,此處將公式6復制為公式9。公式10和11分別顯示了TLV9002設計和TLV9042設計的P total,avg的數值。公式12和13顯示了結果。用于TLV9002設計和TLV9042用于TLV9002設計和TLV9042

從最后兩個方程式可以看出,TLV9002設計消耗的功率是TLV9042的四倍以上從后兩個方程式可以看出,TLV9002設計消耗的功率是TLV9042設計的四倍以上。這是放大器I更高的結果Q,在方程10和11的左側術語表明,隨著較小的反饋電阻,如在等式10和11的右側中的術語的情況下更我占Q和更小的不需要反饋電阻,實施此處描述的技術可以節省大量功率。
結論
我已經介紹了設計低功耗放大器電路的基礎知識,包括選擇具有低I Q的器件和增加分立電阻器的值。在本系列的下一部分中,我將介紹何時可以使用具有低壓電源功能的低功率放大器。
(來源:TI,丹尼爾·米勒)
免責聲明:本文為轉載文章,轉載此文目的在于傳遞更多信息,版權歸原作者所有。本文所用視頻、圖片、文字如涉及作品版權問題,請電話或者郵箱聯系小編進行侵刪。




