【導讀】在電源設計領域,隔離型開關電源是確保系統安全可靠的關鍵環節。面對正激式和反激式這兩種主流隔離轉換拓撲,工程師們常常面臨選擇困境。本文將從功率等級、成本效益、設計復雜度等關鍵維度,深入剖析兩種拓撲的技術特點與適用邊界,為不同應用場景下的拓撲選擇提供清晰的技術路徑。
摘要
在電源設計領域,隔離型開關電源是確保系統安全可靠的關鍵環節。面對正激式和反激式這兩種主流隔離轉換拓撲,工程師們常常面臨選擇困境。本文將從功率等級、成本效益、設計復雜度等關鍵維度,深入剖析兩種拓撲的技術特點與適用邊界,為不同應用場景下的拓撲選擇提供清晰的技術路徑。
正激式轉換器憑借其較高的轉換效率和優異的功率處理能力,通常在100W至500W的中高功率場景中表現卓越;而反激式轉換器則以簡潔的結構和出色的成本優勢,在低于100W的功率范圍內占據主導地位。理解這兩種拓撲的核心差異與適用場景,對于醫療設備、工業控制系統及通信設備等領域的電源方案設計至關重要。
引言
隔離是指電氣系統防止電流在設計的兩個獨立(隔離)部分之間直接流動的能力。眾多應用場景都可能需要隔離;例如,有些場合需要將輸入與輸出隔離開來。功能隔離是指將輸入地和輸出地分開,中斷接地環路,從而防止高噪聲電源干擾輸出側。或者,由穩壓器供電的下游負載可能需要與輸入側的高電壓隔離開來,這種情況屬于基本隔離。有些系統需要更高等級的隔離,以便提升系統的安全性和可靠性。
除了高等級安全性和隔離需求之外,選擇隔離拓撲還有其他原因。在高升壓/降壓應用中,標準降壓或升壓轉換器無法滿足較小占空比和最小導通/關斷時間要求,因此需要采用隔離拓撲。在反相應用中,為了實現正電壓到負電壓的轉換,需要使用隔離器件。
多輸出應用可以采用隔離拓撲,通過多輸出變壓器,從單個電源轉換器提供多個輸出。以上只是隔離拓撲可以發揮作用的部分領域。
反激式轉換器
反激式轉換器是一種隔離型SMPS,它利用變壓器將能量從輸入端傳輸到輸出端。它可以配置為降壓或升壓兩種模式。一個開關(通常是晶體管,用于開啟和關閉能量傳輸)與變壓器的初級繞組串聯連接。當開關閉合時,能量儲存在變壓器的磁場中。當開關斷開時,能量通過整流電路傳輸到輸出端。整流電路采用低損耗肖特基二極管,或者如果需要更高效率的話,可以采用有源開關。文章“如何設計一款采用次級側同步整流的無光耦反激式轉換器”討論了采用有源次級側開關的反激式轉換器設計。能量在導通周期存儲在變壓器中,在關斷周期釋放到輸出端,因此反激式設計能夠傳輸的能量是有限的。由于物理限制,變壓器的尺寸也是有限的。這進而又限制了變壓器的電流能力:能量太大的話,變壓器線圈就會飽和。
反激式變壓器還有一個細節需要注意,就是極性指示,它用一個簡單的圓點表示繞組彼此間的相對極性。反激式拓撲的初級繞組和次級繞組是錯相關系,因此初級側的頂部有一個圓點,次級側的底部也有一個圓點,表示初級與次級的電流和電壓彼此錯相180°。
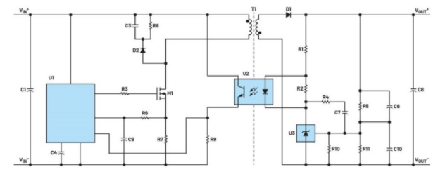
傳統的反激式方案(見圖1)使用光耦合器來閉合反饋環路并維持穩壓。然而,這種方法有一些缺點。光耦合器存在功耗高、速度慢(環路響應難以優化)、體積大、性能隨著時間推移容易退化等局限性。此外,光耦合器需要偏置才能工作,因此電路次級側需要額外的電路,導致電路板面積增大。光耦合器基于LED,因此其性能會隨著時間的推移而衰減。電流和溫度越高,衰減速度越快。光耦合器的性能衰減可由長期電流傳輸比(CTR)曲線加以說明。器件不同,衰減也會有所不同。因此,對于關鍵應用而言,光耦合器并非可靠的解決方案。
圖1.傳統方案1
圖2顯示了另一種反激式方案,它利用第三繞組向控制電路提供次級側信息,從而維持穩壓。然而,雖然去掉了體積龐大的光耦合器及相關的偏置電路,但第三繞組仍會導致變壓器的物理尺寸變大,而且其對輸出變化的響應較慢,可能造成瞬態響應不佳。
圖2.傳統方案2
什么是無光耦反激式轉換器?
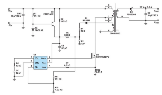
另一類反激式轉換器是無光耦反激式轉換器(見圖3)。無光耦是指轉換器不使用光耦合器從隔離側向轉換器提供反饋以維持穩壓。相反,無光耦反激式轉換器通過觀測反激脈沖波形,對初級側的隔離輸出電壓進行采樣。
圖3.LT8300無光耦反激應用電路(36 V至72 V VIN,5 V VOUT)
這種設計在電路板面積和可靠性方面有諸多優勢。不存在光耦合器意味著可以省去相應的空間和次級側反饋元件。相對于使用第三繞組的設計,變壓器尺寸也更小。對于空間非常寶貴的應用,例如便攜式設備或緊湊型電子裝置,電路板面積減少尤為重要。
當電源開關導通時,變壓器初級電流將增大,最高達到峰值限流值(每個IC有不同的限流值),此時開關關斷。開關節點處的電壓上升至如下電壓值:輸出電壓(VOUT)乘以初級-次級匝數比(Nps)加上輸入電壓(VIN)。
額定開關電壓對于非隔離型開關穩壓器很重要。然而,使用此類轉換器時需要更加小心,因為開關節點的電壓等于輸出電壓乘以變壓器匝數比加上最大輸入電壓。此外還要注意漏感尖峰,因此設計需要確保當所有這些情況疊加在一起時,開關電壓不會超過額定值。
什么是漏感?
漏感是一種寄生電感,存在于所有基于變壓器的電路中,包括本文討論的反激式和正激式轉換器。它被視為不直接連接到目標電路,但通過變壓器的磁場耦合到目標電路的電感。漏感是一個寄生元件。這意味著它不是直接包含在電路設計中,而是由于變壓器的物理特性而存在的。可以認為它是變壓器磁場從初級繞組泄漏到次級繞組或從次級繞組泄漏到初級繞組的結果。
正激式和反激式轉換器的能量傳輸方式不同,因此漏感對它們的影響也不同。對于反激式轉換器,當初級開關關斷時,漏感會導致初級開關兩端出現電壓尖峰,并且負載電流越大,電壓尖峰越明顯。電路設計人員需要確保有足夠的裕量來應對任何最壞情況下的漏電壓尖峰。因此,初級上的反射輸出電壓需要始終低于最大開關電壓,即初級MOSFET的絕對最大額定值(初級MOSFET可集成到反激式轉換器中,或作為單獨的元件提供,具體取決于功率水平)。
在變壓器設計中,漏感控制至關重要。因此,應與變壓器制造商密切合作,盡量降低漏感,或直接選用漏感極小的變壓器。如果上述方案不可行,可通過在變壓器初級側增加緩沖電路來有效抑制電壓尖峰。有關這些電路設計的更多信息,請參閱反激式轉換器數據手冊。ADI公司的LT8300微功耗隔離反激式轉換器數據手冊對此有更詳細的討論。
正激式轉換器
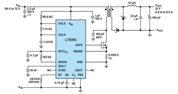
正激式轉換器也使用變壓器將能量從輸入端傳輸到輸出端,一個開關與變壓器的初級繞組串聯連接,就像反激式轉換器一樣。區別在于,正激式轉換器不依賴變壓器作為儲能元件,而是將能量立即傳輸到次級側,在其中進行整流和濾波,以提供高于或低于輸入電壓的受控隔離輸出(通過改變變壓器匝數比進行調整)。通過觀察變壓器上的圓點指示,可以輕松識別這種拓撲。初級側和次級側的相位指示對齊,表示初級側和次級側之間的電流和電壓相移為0°。
圖4.LT8310,12 V輸出正激式轉換器
次級側有兩個整流二極管(非同步方案),還有一個由電感和電容組成的輸出濾波器,用以減少輸出紋波。LT8310能夠在無光耦配置下運行,類似于無光耦反激式拓撲,但如果需要,它也可以采用光耦合器反饋。它還能利用SOUT引腳驅動次級側MOSFET,從而實現同步整流正激式拓撲,有助于優化效率。
圖5.LT8310,光耦合器反饋
在效率、負載電流能力、尺寸和成本方面,反激式轉換器和正激式轉換器存在一些重要差異。
效率:一般來說,正激式轉換器比反激式轉換器效率更高,因為前者因鐵芯飽和和漏感而產生的損耗較小。然而,轉換器的效率還取決于電路的具體設計和所使用的元件。例如,功率水平就是一個很重要的考量因素。因此,不同轉換器之間不能簡單地進行直接比較。傳統上,這兩種拓撲結構的效率差距較大,但隨著更高效元件的出現,兩者的效率已經非常接近。
負載電流能力:正激式轉換器的變壓器設計支持更大的電流流過初級繞組,因此其處理的負載電流通常高于反激式轉換器。能量在同一周期內傳輸(正激式),而不是存儲起來(反激式),因此限制負載電流能力的因素是變壓器尺寸。由于變壓器的限制,反激式轉換器通常用于不超過60 W至70 W的應用,超過此功率時,正激式轉換器是更優的解決方案,能夠提供數百瓦的功率。
尺寸:反激式轉換器因變壓器設計更緊湊且所需元件較少(FET更少且濾波器更簡單),其尺寸往往小于正激式轉換器。在對尺寸有嚴格要求的應用(如便攜式設備)中,反激式轉換器的較小尺寸可能是一個重要的考量因素。
成本:反激式轉換器因變壓器設計更簡單且所需元件更少,往往比正激式轉換器便宜。表1簡單地比較了這兩種拓撲結構及實現電路所需的元件數量。可以看出,反激式轉換器是一種更簡單的實現方案。即使設計進一步復雜化,例如加入同步整流或因反饋需求而使用光耦合器,正激式轉換器從元器件方面來看仍然是更復雜的設計,不僅會導致成本更高,而且需要更大的電路板面積。
表1.元件數量比較:正激式與反激式
什么是次級側控制器?是否需要次級側控制器?
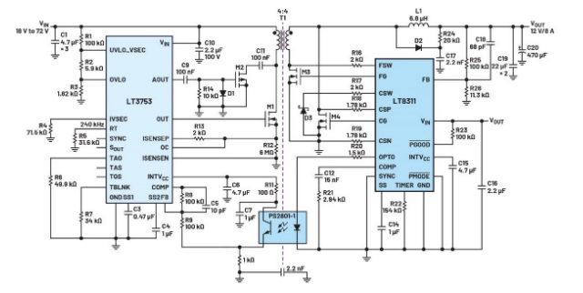
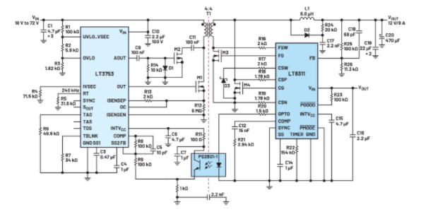
正激式和反激式轉換器均無需次級側控制器,而是利用次級側(變壓器的隔離側)的一個二極管(正激式轉換器需要兩個)來工作。然而,這不一定是最有效的方法。另一種方法是用低損耗MOSFET取代二極管,此時需要次級側控制器。它是一種開關控制器,用于控制隔離柵次級側MOSFET的通斷。有些開關控制器(如LT8311)可能包括額外的電路來監測輸出電壓,并將此信息提供給隔離柵的初級側。信息傳輸通過光耦合器信號實現。圖6展示了一個應用電路,其中LT3753正激轉換器與LT8311配合使用,通過光耦合器反饋實現次級側控制。
圖6.LT8311在正激應用中用作次級側控制器
再回過來看設計中是否需要次級側控制器的問題。就像所有與電源有關的問題一樣,答案是取決于具體情況。考慮因素包括系統要求、精度、效率、項目時間表、成本等。不過,使用次級側控制器會帶來一些優勢,這對決策可能有所幫助。
提高效率:次級側控制器支持用低RDS(ON)的MOSFET代替二極管,這有助于降低次級側的功耗,從而提高系統效率。
提升穩壓能力:它可以監測輸出電壓和電流,并向初級側提供反饋,幫助維持穩定準確的輸出電壓。由此可以實現更嚴格的電壓調節,并提高輸出電壓穩定性。
靈活性:有些次級側控制器可能包含多種附加功能,使變換器更加靈活,能夠勝任更廣泛的應用場景。
可能需要隔離型電源轉換的應用示例:
?醫療設備:醫療設備通常需要隔離電源,以防止患者和醫務人員受到電擊。隔離還能防止患者電信號與設備相互干擾,從而實現更準確的診斷和治療。
?工業控制:許多系統需要隔離電源,例如通信接口電源、工業自動化電源。隔離通常用于工業控制系統,以保護敏感電子設備免受高壓瞬變和電噪聲的影響。
?汽車系統:汽車系統也需要隔離電源,以防止不同子系統之間產生電氣干擾,并保護電子系統免受電壓尖峰和瞬變的影響。
?通信系統:通信系統需要隔離電源,例如電信和數據通信高功率密度電源(PSU)。
?可再生能源系統:出于安全原因,隔離也用于太陽能、風能、水力發電廠等可再生能源系統的電源轉換,以防止系統不同部分之間產生干擾。
?電池供電系統:隔離在電池供電的系統中也很重要,尤其是在電池充電和放電時,需要通過隔離來保護敏感電子元件免受高壓瞬變的影響并確保安全。
結論
總之,隔離廣泛用于需要分離電源轉換器的輸入側和輸出側以確保安全性、準確性和可靠性的應用。反激式和正激式轉換器都是隔離型SMPS拓撲結構,可用于相關的隔離應用。選擇何種拓撲結構,取決于應用的具體要求,以及對效率、隔離、尺寸、負載電流能力和成本等因素的權衡。
推薦閱讀:
硬件工程師必備:FFC/FPC連接器選型要點與成本優化全攻略



