【導讀】本文主要講解了音頻編碼連接器的應用電路的設計,首先介紹了音頻處理模塊,由音頻處理編碼器對進行音頻信號處理,然后將模擬音頻信號輸入音頻模塊中,經過處理后輸出音頻信號。
介紹一下音頻處理模塊,ADSP-21369具有很強的音頻處理能力,使用音頻編碼解碼器AD1835A進行音頻信號的處理,先簡單敘述一下整個音頻模塊輸入模擬音頻信號,并輸出模擬音頻信號的處理過程,模擬音頻信號從接頭ADC輸入,經過處理后供給AD1835A的 ADC輸入ADCLN,ADCLP,ADCRN和ADCRP,然后在AD1835A內進行AD轉換,并將轉換后的數據由AD1835A的串口數據輸出ASDATA交給DSP處理,經過DSP處理后的數據再通過AD1835A的DAC數據輸入 DSDATA1,DSDATA2,DSDATA3,DSDATA4進行DA轉換,最后通過AD1835A的DAC輸出 OUTRP4,OUTRN4,OUTLP4,OUTLN4,并將其經過濾波電路處理給音頻的線路輸出DAC4和耳機輸出DACHEAD。
DSP處理器和AD1835A芯片的連接電路
DSP處理器通過DAI接口和AD1835A芯片相連。音頻芯片的內部配置寄存器是通過處理器的SPI口來完成的。DPI4引腳被用來做為設備的片選,DAI引腳可以被配置成以時分復用(TDM)模式或者2線接口模式(TWI)從AD1835A傳輸串行數據。此外,我們只設計用到一路DAC4音頻輸出。如圖1所示。

圖1 AD1835A和DSP的連接電路圖
AD1835A時鐘電路
AD1835A的主輸入時鐘(MCLK)可以由板上12.288Mhz的晶振產生,或者由DSP處理器上的DAI引腳提供,并通過開關SW3的1,2引腳位置配置。用DAI引腳產生晶振,允許多重器件同步,例如當數據來自索尼飛利浦數字接口(S/PDIF)接收器的時候,可以通過音頻芯片輸出。此時,S /PDIF的MCLK來自于AD1835A的MCLK。
開關的第三個位置決定了主從模式的選擇。當開關的3和6相連時,即開關閉合的狀態,MASTER_SLAVE為低,主模式,AD1835的串行接口來提供幀同步和時鐘信號;3和6斷開時,即開關關閉的狀態,MASTER_SLAVE為高,從模式,DSP處理器需要提供幀同步和時鐘信號,默認開關為閉合狀態。

圖2 AD1835A時鐘電路圖
[page] ADC輸入電路
ADC輸入電路部分,主要采用AD8606搭建成T型濾波電路,前端電路是音頻信號輸入,后端是經過處理的平衡輸出音頻信號,AD8606是雙路軌到軌輸入和輸出、單電源放大器,具有極低失調電壓、低輸入電壓和電流噪聲以及寬信號帶寬等特性。由于AD8606是單電源,因此要提供參考電壓 AUDIO_VREF_ADC使兩端平衡輸出ADCLN和ADCLP都以參考電壓為中心,我們使用RCA接口ADCL和ADCR被用來輸入模擬信號,左聲道ADC輸入電路如圖3所示,右聲道電路和此部分電路相近。

圖3 ADC輸入電路圖
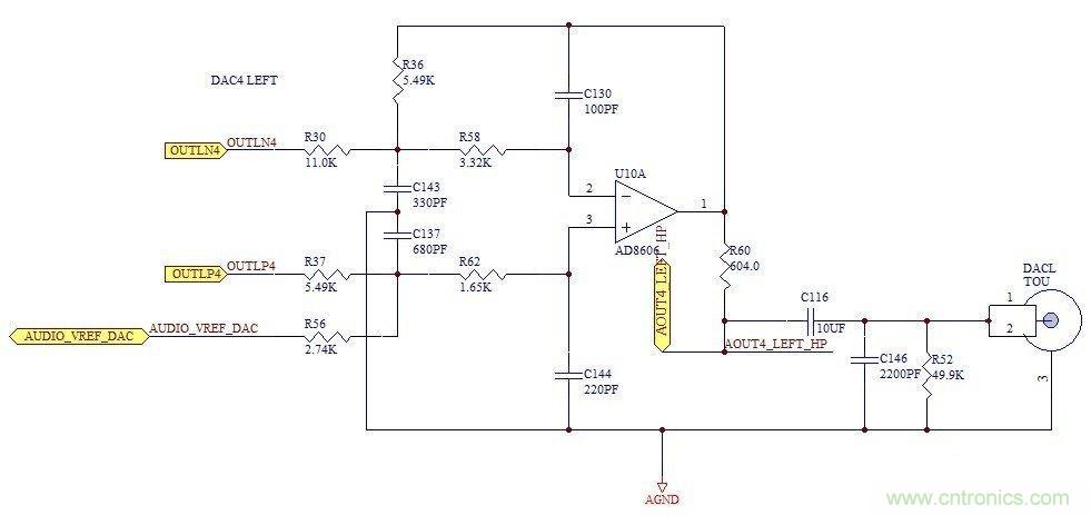
DAC輸出電路
考慮到DAC音頻輸出包括線路輸出和耳機輸出,并且國際上有個標準,要求線路輸出阻抗最好是一定的數值,以便和功放、有源音箱、耳放的輸入阻抗相配,因為這樣的聲音失真最小并且音質最好,而耳機的阻抗一般是幾十或幾百歐姆,耳機所需要的電流、電壓也比功放、有源音箱、耳放所需要的大,因為需要足夠的電壓和電流把它推動起來,就需要輸出設備有較小的輸出阻抗,較大的輸出電壓、電流和它配合。所以需要兩個接口,兩個不同的電路,使輸出滿足各自不同要求的電路指標。DAC線路輸出采用AD8606搭建成低通平滑濾波電路,同樣的,由于AD8606是單電源,因此要提供參考電壓AUDIO_VREF_DAC使兩端平衡輸出ADCLN和ADCLP都以參考電壓為中心,DAC左聲道輸出電路如圖4所示,右聲道輸出電路和此類似,詳見附錄。輸出通道和RCA接口DACL 和DACR相連。

圖4 DAC輸出電路圖
耳機輸出電路通過AD8532搭建成同相跟隨器電路,AD8532是單電源低功耗雙路軌到軌輸入和輸出放大器,輸出電流為250mA,如圖5所示。音頻芯片的通道4和耳機接口DACHEAD相連。

圖5 DAC耳機輸出電路圖




