中心議題:
- 用于通用電源、電信電源的LED驅動器
- 用于區域照明應用的LED驅動器
相關閱讀:
【class1】:LED照明驅動方案選型
http://www.sg1668.com/art/artinfo/id/80012637?source=lecture
【class2】:大功率LED區域照明驅動方案
http://www.sg1668.com/art/artinfo/id/80012796?source=lecture
【Class3】:低功率LED通用照明驅動方案
http://www.sg1668.com/art/artinfo/id/80012950?source=lecture
功率因數校正,就是將畸變電流校正為正弦電流,并使之與電壓同相位,從而使功率因數接近于1。提高功率因數對于降低能源消耗,減小電源設備的體積和重量,縮小導線截面積,減弱電源設備對外輻射和傳導干擾都具有重大意義。故而有功率因數校正的LED驅動器越來越受歡迎。本文將以安森美半導體的兩款單段隔離功率因數校正LED驅動器NCP1652A及NCL30001為例,介紹高能效的單段功率因數校正LED驅動器的設計方法及應用方案。
單段隔離型功率因數校正LED驅動器解決方案有:基于NCL30000的離線型高功率因數Triac可調光LED驅動器;用于高壓LED燈串的基于NCP1044升壓式轉換器的LED單段功率因數校正驅動方案;基于NCL1652A控制器的降壓-升壓式反激變換LED驅動器和基于NCL30001和NCS1002的區域照明應用恒流LED驅動器等。本文主要以NCP1652A和NCL30001為例,介紹單段隔離功率因數校正LED驅動器的設計方案。
NCL1652A及NCL30001均是采用連續導電模式(CCM)工作,這種方案集成了PFC和隔離型DC-DC轉換電路,并提供恒定電流來直接驅動LED。它相當于將AC-DC轉換與LED驅動兩部分電路整合在一起,均位于照明燈具內,省去了LED光條中集成的線性或DC-DC轉換器,這種整體式方案的電源轉換段更少,減少元器件使用數量(如光學元件、LED、電子元件及印制電路板等),降低系統成本,并支持更高的LED電源總體能效。當然,這種方案的功率密度更高,可能并不適合所有區域照明應用,其光學圖案可能更適合低功率的LED,典型應用包括LED街燈、外墻燈、洗墻燈及電冰箱箱體照明等。
用于通用電源、電信電源的LED驅動器
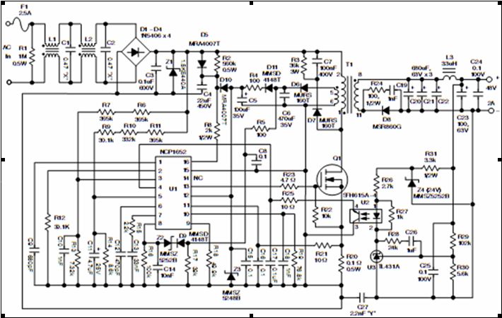
NCP1652A控制器是專門針對連續導電模式(CCM)的降壓-升壓式反激轉換器應用而設計的,可以為功率較高應用的有源鉗位緩沖提供一個第二個柵極驅動輸出,反激變壓器的漏感能量引起的電壓尖峰是一個重要問題。采用NCP1652A可以設計一種相對新穎又簡單、使用隔離型單段轉換拓撲結構的離線功率因數校正15 Vdc及更高輸出功率電源,用于通用電源、電信分布式電源前端及用于區域照明和分布式照明應用的恒壓LED驅動器。基于NCP1652A控制器的單段功率因數校正LED驅動器,電路原理圖如圖1所示,采用的是通用交流輸入的48V DC、2A的電源,反激變壓器T1只需要相對較少的磁性電流元件即可用于高效連續導電模式,測試結果表明,此方案可以提供近90%的能效,在大多數典型負載下功率因數超過0.95。

圖1 基于NCP1652A的單段轉換器的完整原理圖[page]
查看更多基于NCP1652A的單段轉換器電路的應用筆記,請點擊以下鏈接:
http://www.sg1668.com/whitepaper/download?id=592
用于區域照明應用的LED驅動器
NCL30001控制器的規格特性還包括高壓啟動電路、電壓前饋以改善環路響應、輸入欠壓檢測、內部過載定時器、拴鎖輸入,以及減少輸入線路諧波的高精度乘法器。NCS1002是一款次級端恒壓恒流(CVCC)控制器,適合LED街燈等區域照明應用,配合NCL30001控制器更可以設計出高功效、具有調光功能的LED驅動器演示板,可用于要求直接恒流輸出的40W到100W功率范圍的應用,電流可在0.7A至1.5A之間調節,配合更寬范圍的大功率高亮度LED,適用于高架、隧道、停車場和道路照明等區域照明應用的恒定電流LED驅動器。基于NCL30001和NCS10002的90W演示板,如圖2所示,測試結果顯示,在50W輸出功率、1000mA輸出電壓/48V正向壓降條件的能效高于87%,在50%至100%負載條件下功率因數高于0.9。這種特殊設計是針對需要大于3A的驅動能力的LED而優化的,如Luminus Devices公司的CSM360和SST90。這種設計可以支持多達8個SST90串聯或2個CSM360器件。CSM360 LED在驅動電流為3.2A條件下標稱正向電壓為12.8 V,這取決于色溫和光通量可以產生1600-3900流明。

圖2 基于NCL30001和NCS10002的90W演示板
查看更多基于NCL30001的單段轉換器電路的應用筆記,請點擊以下鏈接:
http://www.sg1668.com/whitepaper/download?id=591
總結:
使用單段拓撲結構可以大大降低整體元器件的材料成本,同時還能在緊湊結構中實現高功率因數和表現良好的啟動特性。為了確保方案的穩健和可靠性,上述設計方案中均對電路使用了多重的保護。




