- 手機充電適配器設計
- 變壓器、整流二極管、EMI控制是設計的關鍵
- 優化轉換器在整個負載范圍內的效率
- 選用40V肖特基二極管
- LinkSwitch-II器件集成多個可降低EMI的有用功能
由iPhone所引領的新一代手機與前代手機相比,其功能更為豐富。這些全功能手機如今已成為消費者的必備用品,它們的最大特點是具有大屏幕、能夠上網、支持GPS并自帶多媒體播放器,而所有這些基本功能都離不開電源。手機用戶通常在電池電量快用完時才開始充電,因此他們特別希望手機充電器具備快速充電能力。此外,手機充電器在充完電后往往會繼續插在插座上,因此充電器除了能以高效率提供高充電電流外,還必須在未拔下時(空載條件下)消耗盡可能少的電能。若要設計出一款既能滿足上述條件、對制造商而言經濟可行,又能符合所有EMI要求的電源,必須同時考慮到諸多因素。
充電器和外部電源所消耗的總電量在住宅總用電量中占有很大的比重,這個問題已經引起了世界上各監管的注意。許多國家的全國性標準都是參照美國的能源之星規范建立起來的。能源之星外部電源2.0版(Energy Star EPSV2.0)規范根據輸出功率的不同為要求的效率設定了滑動標準。對于5W充電器而言,其效率必須高于68%。滿足這一限值可并非易事,這將會使如今市場上的大部分充電器被迫重新設計,或者停止銷售。
手機制造商們也主張提高能效要求,因為降低能耗可以作為衡量企業勇于承擔社會責任和吸引有環保意識的消費者的一種手段。在2008年年底,世界五大手機制造商(諾基亞、三星、索尼愛立信、摩托羅拉和LG)聯合制定了手機充電器星級分級制度。為達到嚴格的五星級標準,充電器在空載模式下的功耗將不得超過0.03W(30mW),這一數字僅為當前正在實施的能源之星EPS規范2.0版所規定限值的十分之一。

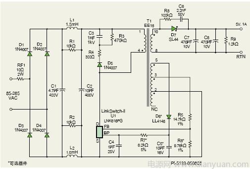
圖2是一款5W通用輸入恒壓/恒流(CV/CC)充電器/適配器的電路設計圖。本設計適用于手機電池充電器、USB充電器或任何有恒壓/恒流特性要求的應用。該電路可為最高1A的負載提供5V恒流輸出,精度為±5%。當需要更大負載時,電源將進入恒流模式,輸出電壓降低,使輸出電流維持在1A±10%。

圖2: 5W CV/CC通用輸入充電器電源電路圖
這個電源電路是采用PI的LinkSwitch-II系列產品LNK616PG(U1)而設計的反激式電源。它不是傳統的PWM控制器,而是采用開/關控制來維持恒壓(CV)階段的穩壓。它通過跳過開關周期來維持輸出功率水平,并通過調節使能與禁止開關周期的比值和初級限流點來維持穩壓。這種控制方法在充電器設計中具有諸多獨特優勢。隨著負載電流的增大,電流限流點也將升高,跳過的周期也越來越少,達到最大輸出功率點時將不再跳過任何開關周期。當需要進一步提高功率時,輸出電壓會隨之下降。控制器檢測到壓降后進入恒流模式。 在此模式下,隨著電流需求的增大,開關頻率將下降,從而實現線性恒流(CC)輸出。圖3給出了該電路的電流及電壓性能。

T1內的抽頭次級繞組5-3-2-NC具有三種功能。繞組2-5可通過二極管D6向U1提供低壓電源。從低壓次級側獲取功率,而不是在初級側降低電壓,這樣可以使電源在230VAC時空載功耗不超過50mW。
繞組2-3可向U1的反饋(FB)輸入提供反饋信號。這個控制引腳可以根據偏置繞組的反激電壓來調節恒壓模式下的輸出電壓和恒流模式下的輸出電流。采用這種設計后,不僅可以省去輸出路徑中的檢測電阻,還可以省去一個光耦器和次級控制電路,從而大幅簡化電源設計。這種控制技術還能夠自動補償變壓器電感容差和內部參數容差隨輸入電壓的變化。
變壓器次級中的最后一個元素是繞組2-NC。這一設計是PI的E-ShieldTM技術的實現。此舉可以改善EMI裕量,省去銅箔屏蔽層。
另一個需要考慮的關鍵元件是整流二極管D7。該二極管的性能對效率有重要影響,因為它要傳送整個DC負載電流。二極管將要承受的峰值反向電壓由初級開關元件的額定電壓來決定。其他同類設計方案使用額定峰值電壓為600V的開關,這些解決方案要求使用低反射輸出電壓(VOR),并且D7必須選用60V肖特基二極管。LinkSwitch-II中集成的MOSFET能夠維持700V的電壓,使VOR取較高值。這樣可以降低D7上的應力,從而能選用40V肖特基二極管。40V肖特基二極管不僅成本低廉,而且在2A時的正向導通壓降只有0.5V,而60V肖特基二極管的正向導通壓降為0.7V。這樣可減少0.4W的峰值功耗,將效率提高5%。
采用700V MOSFET的另一個好處是,電路可以承受交流380V輸入電壓,這樣設計的充電器可以在交流供電電壓差別很大的國家(如印度、俄羅斯、中國等)始終可靠工作。
提高效率需考慮的最后一個關鍵要素是EMI控制。根據國際上的兩大能效規范(EN 55022和CISPR 22 Class B),產品必須符合EMI標準。電路設計自身必須產生較低的EMI。為不良設計添加抑制元件是我們所不提倡的,因為這樣會增加成本、占用空間和吸收更多的功率。可喜的是,LinkSwitch-II器件集成了多個可降低EMI的有用功能。振蕩器集成有頻率調制功能,可以擴展頻譜。電源在最高80kHz下工作時,峰值初級電流會低于最高頻率為45kHz的設計,這樣可以增加差模EMI裕量。這些功能以及E-Shield技術,大大簡化了所需EMI抑制元件的設計,只需采用一些扼流圈、電阻和電容。
如圖2所示,電路多個部分采取了防傳導及輻射EMI設計。在AC輸入部分,電感L1和L2以及電容C1和C2組成一個π型濾波器,對差模傳導EMI噪聲進行衰減。D5、R3、R4和C3組成RCD-R箝位電路,用于限制漏感引起的漏極電壓尖峰。電阻R4的值較大,用于避免漏感引起的漏極電壓波形振蕩。C6和R8用來限制D7上的瞬態電壓尖峰,并降低傳導及輻射EMI。這些元件可以使電源擁有10dB以上的裕量,輕松滿足EN 55022和CISPR 22 Class B標準。

本設計所取得的效率要比能源之星EPS 2.0版規范的5W電源效率要求高6%,但相比之下,低于50mW的超低空載功耗也許更加意義非凡。假設充電器在充完電后長期插在插座上,那么與能源之星EPS 2.0版規范的要求相比,這種超低空載功耗在總能量節省中的貢獻率可以達到90%以上。
在5V/1,000mA電源設計中,Power Integrations向我們展示了設計師如何做才能遠遠超出公認的最低能效要求,同時使產品既具成本優勢又易于制造。



