中心議題:
- LED驅動電路設計功率因數低的原因分析
- 無源PFC與有源PFC方案比較
- 基于NCP1014的解決方案設計過程及元器件選擇依據
- 基于NCP1014的解決方案測試數據分享
本參考設計將分析現有照明LED驅動電路設計功率因數低的原因,探討改善功率因數的技術及解決方案,介紹相關設計過程、元器件選擇依據、測試數據分享,顯示這參考設計如何輕松符合“能源之星”固態照明標準的功率因數要求,非常適合低功率LED照明應用。
無源PFC與有源PFC方案比較
典型離線反激電源轉換器在開關穩壓器前面采用全波橋整流器及大電容,選擇這種配置的原因是每2個線路周期內線路功率降低,直到零,然后上升至下一個峰值。大電容作為儲能元件,填補相應所缺失的功率,為開關穩壓器提供更加恒定的輸入,維持電能流向負載。這種配置的功率利用率或輸入線路波形的功率因數較低。線路電流在接近電壓波形峰值的大幅度窄脈沖處消耗,引入了干擾性的高頻諧波。
業界有關無源(Passive)功率因數校正(PFC)的方案眾多,這些方案通常都使用較多的額外元器件,其中的一種方案就是谷底填充(valley-fill)整流器,其中采用的電解電容和二極管組合增大了線路頻率導電角,從而改善功率因數。實際上,這個過程從高線路電壓處以低電流給串聯電容充電,然后在較低電壓時以較大電流讓電容放電給開關穩壓器。典型應用使用2個電容和3個二極管,而要進一步增強功率因數性能,則使用3顆電容和6個二極管。

圖1:典型谷底填充電路。
雖然谷底填充整流器提高了線路電流的利用率,但并未給開關穩壓器提供恒定的輸入。提供給負載的功率擁有較大紋波,達線路電源頻率的2倍。需要指出的是,仍然需要4個二極管來對線路電源整流,使這種方案所用的二極管數量達到7個或10個。這些二極管及多個電解電容增加了方案成本,降低了可靠性,并占用了可觀的電路板面積。
另外一種方案是在反激轉換器前采用有源(Active) PFC段,如NCP1607B。這種方案提供典型性能高于0.98的優異功率功數,但增加了元件數量、降低了效率及增加了復雜性,最適用的功率電平遠高于本應用的功率電平。
解決方案
高功率因數通常需要正弦線路電流,且要求線路電流及電流之間的相位差極小。修改設計的第一步就是在開關段前獲得極低的電容,從而支持更貼近正弦波形的輸入電流。這使整流電壓跟隨線路電壓,產生更合意的正弦輸入電流。這樣,反激轉換器的輸入電壓就以線路頻率的2倍跟隨整流正弦電壓波形。如果輸入電流保持在相同波形,功率因數就高。提供給負載的能量就是電壓與電流的乘積,是正弦平方(sine-squared)波形。由于這種正弦平方波形的能量傳遞,負載將遭遇線路頻率2倍的紋波,本質上類似于谷底填充電路中出現的紋波。
如上所述,輸入電流必須保持在幾近正弦的波形,從而提供高功率因數。提供高功率因數的關鍵在于通過將反饋輸入維持在與線路頻率相關的恒定電平,不允許控制環路針對輸出紋波來校正。一種選擇是大幅增加輸出電流從而減小120 Hz紋波總量,某些應用可能要求使用這種方案。如果頻率高于可見光感知范圍,通用照明應用的LED更能容受紋波。更為緊湊及廉價的方案是濾除返回至PWM轉換器的反饋信號,確立接近恒定的電平。這個電平固定了電源開關中的最大電流。電源開關的電流由施加的瞬態輸入電壓除以變壓器初級電感再乘以電源開關導電的時間長度所確定。
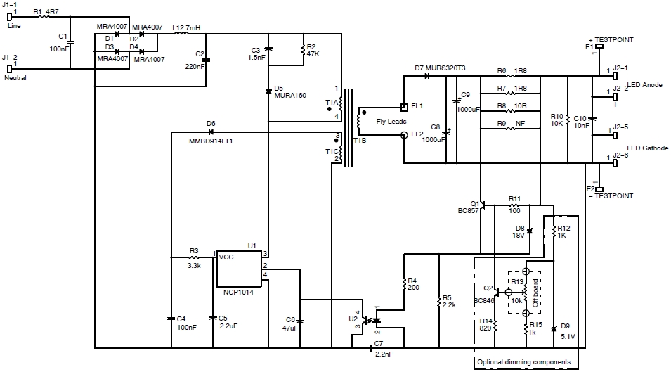
安森美半導體的NCP1014LEDGTGEVB評估板經過了優化,可以驅動1到8顆大功率高亮度LED,如Cree XLAMP ?XR-E/XP-E、Luxeon ?Rebel、Seoul Semiconductor Z-POWER或OSRAM Golden Dragon。這設計基于集成了帶內部限流功能的高壓電源開關的緊湊型固定頻率脈寬調制(PWM)轉換器NCP1014構建。由于NCP1014采用固定頻率工作,電流不能上升到高于某個特定點;這個點由輸入電壓及開關周期或導電時間結束前的初級電感來確定。由于導電時間的限制,輸入電流將跟隨輸入電壓的波形,從而提供更高的功率因數。相關電路圖見圖2。

圖2:NCP1014LEDGTGEVB電路圖。
[page]
設計過程
較高的開關頻率可以減小變壓器尺寸,但同時會增加開關損耗。本參考設計選擇了100 kHz版本的NCP1014作為平衡點。這個單芯片轉換器的能效預計為約75%,因此,要提供8 W輸出功率,預計需要10.6 W的輸入功率。輸入功率范圍為是90到265 Vac。NCP1014包含安森美半導體的動態自供電(DSS)電路,藉減少元件數量簡化了啟動。這集成控制器的散熱考慮因素決定了最大輸出功率。電路板上的銅區域會散熱并降溫。當轉換器工作時,反激變壓器上的偏置繞組會關閉DSS,降低轉換器功率耗散。較低的工作溫度使更多的電能可以提供給負載。
下文簡單介紹本參考設計各電源段所選擇的元器件及部分相關選擇理據。詳細的設計過程參見安森美半導體的《用于“能源之星”LED照明應用的離線LED驅動器參考設計文檔套件》,網址是:http://www.sg1668.com/whitepaper/download?id=96
1)電磁干擾(EMI)濾波器
開關穩壓器從輸入源消耗電流。有關諧波含量的要求限制了電源輸入電流的高頻分量。通常濾波器由電容和電感組成,可以削弱不想要的信號。輸入線路上連接的電容以與輸入電壓90°的異相導電電流,這種改變的電流使輸入電壓與電流之間出現相差,降低了功率因數,故需要在濾波需求與維持高功率因數之間取得平衡。
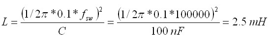
根據電磁干擾的屬性及濾波器元件的復雜特性,電容C1和C2起始選擇了100 nF電容。選擇的差分電感L1用于提供L-C濾波器頻率,約為開關頻率的1/10。所使用的電感值是:

實際設計中選擇的是2.7 mH電感,這是一個標準電感值。基于這個起點,根據經驗來調節濾波器以符合導電放射限制。電容C2增加到了220 nF,從而提供放射限制余量。電阻R1限制浪涌電流,并在故障事件中提供可熔元件。根據應用環境的不同,可能需要熔絲來符合安全要求。注意在初級總電容較小的情況下浪涌電流較小。
2)初級鉗位
二極管D5、電容C3和電阻R2組成鉗位網絡,控制由反激變壓器泄漏電感造成的電壓尖峰。D5應當是快速恢復器件,額定用于應對峰值輸入電壓及反射到變壓器初級上的輸出電壓。600 V額定電流為1 A的MURA160快速恢復二極管是二極管D5的適宜選擇。電容C3必須吸收泄漏的能量,同時電壓只有極小的增加,1.5 nF的電容足以用于這類低功率應用。電阻R2必須耗散泄漏的能量,但并不必須會降低能效。電阻R2根據經驗選擇47 kΩ。需要注意的是,電阻R2和電容C3必須額定用于125.5 V電壓。
3)偏置電源
二極管D6對偏置繞組提供的電源整流。200 mA電流時額定電壓為100 V的MMBD914二極管是D6的適宜選擇。初級偏置由電容C4、電阻R3和電容C5來濾波。選擇的C5為2.2 µF,C4為0.1 µF,R3為1.5 kΩ。
4)輸出整流器
輸出整流器必須承受遠高于630 mA平均輸出電流的峰值電流。最大輸出電壓為22 V,整流器峰值電壓為93.2 V。所選擇的輸出整流器是3 A、200 V、35 nS的MURS320,提供低正向壓降及快開關時間。2,000 µF的電容將輸出紋波電流限制在25%,或是峰-峰值144 mA。
5)電流控制
通過監測與輸出串聯的感測電阻RSENSE的壓降,維持恒定的電流輸出。電阻R11連接感測電阻至通用PNP晶體管Q1的基極-射極結。當感測電阻上的壓降約為0.6 V時,流過R11的電流偏置Q1,使其導通。Q1決定了流過光耦合器U2的LED的電流,并受電阻R4限制。光耦合器U2的晶體管為NCP1014提供反饋電流,控制著輸出電流。
設定輸出電流Iout=630 mA則要求感測電阻RSENSE=0.85 Ω。感測電阻由4顆并聯的元件R6、R7、R8和R9組成,選擇R6和R7的阻值為1.8 Ω,選擇R8的阻值為10 Ω,而讓R9開路,從而產生約0.83 Ω的總感測電阻。
6)功率因數控制
在本電路中維持高功率因數有賴于緩慢的反饋響應時間,僅支持給定輸入電源半周期內反饋電平略微改變。對于這種電流模式的控制器件而言,最大峰值電流在半周期內幾乎保持恒定。與傳統反饋系統相比,這就改善了功率因數。電容C6提供慢速的環路響應,抑制NCP1014的內部18 kΩ上拉電阻及從反饋光耦合器晶體管消耗的電流。從經驗來看,電容C6確定在22 µF至47 µF的范圍之間。
7)變壓器
本LED驅動器要求的最低輸入電壓為90 Vac,相應的峰值為126 Vac,在輸出功率Po=8 W、效率(η)=0.75及Vin=126 V的條件下,計算出的峰值電流Ipk=0.339 A。再使用100 kHz的開關頻率(fSW)值,計算出初級電感(Ip)=1858 µH。
這個功率等級適合選擇窗口面積(Ac)為0.2 cm2的E16磁芯。最大磁通密度設定為3 kG,可以計算出的初級匝數為105匝(T)。輸出電壓限制為22 V,用于開路事件下的保護。為了提供一些輸出電壓余量及降低占空比,輸出電壓值增加50%,達到33 V。次級最小匝數(Ns)將是約20匝。
NCP1014需要最低8.1 V的電壓,使轉換器工作時DSS功能免于激活。最低LED電壓設計為12.5 V,初級偏置繞組匝數(Nb)為約13匝。
8)開路保護
齊納二極管提供開路保護。開路電壓由二極管D8電壓、電阻R4壓降及光耦合器LED電壓之和確定。所選擇的齊納二極管D8的額定電壓為18 V。
9)泄漏電阻器及濾波器
電阻R10及電容C10提供小型的放電通道,并為輸出濾波。
10)模擬調光
本參考設計包含一個可選的控制部分,這部分電路以模擬電流調節來調光。出于這個目的,可以增加電阻R12、R14、R15、二極管D9、晶體管Q2等元器件從及接往電位計R13的連接。本設計所選擇的電阻R12的阻值為1 kΩ,調光電位計R13為10 kΩ,R14為820 Ω,R15為1 kΩ。
11)電容壽命
LED照明的其中一項考慮因素是驅動器與LED應當具有相當的工作壽命。雖然影響電源可靠性的因素眾多,但電解電容對任何電子電路的整體可靠性至關重要。有必要分析本應用中的電容,并選擇恰當電解電容,從而提供較長的工作壽命。電解電容的可用壽命在很大程度上受環境溫度及內部溫升影響。本參考設計選擇的電容是松下的ECA-1EM102,額定值為1000 µF、25 V、850 mA、2,000小時及85℃。在假定50℃環境溫度條件下,這電容的可用壽命超過12萬小時。[page]
測試結果
相關測試數據是NCP1014LEDGTGEVB評估板在負載為4顆LED、工作電流約為630 mA條件下測得的,除非另行有申明。圖3及圖4是不同條件下的能效測量數據。圖5顯示的是不同線路電壓條件下的功率因數。需要指出的是,輸入電壓在90 Vac至135 Vac范圍內時,功率因數高于0.8,遠高于“能源之星”的LED住宅照明應用功率因數要求。


圖3:Vin=115 Vac、不同輸出負載時的能效 圖4:Pout=8.5 W、不同線路電壓時的能效

圖5:不同線路電壓時的功率因數。
總結:
“能源之星”標準為固態照明提供了量化要求,使LED驅動器面臨一些新的要求,如功率因數校正。這就要求新穎的解決方案來滿足這些要求,同時還不會增加電路復雜性及成本。本文結合優化的NCP1014LEDGTGEVB評估板,介紹了安森美半導體的離線型8 W LED驅動器參考設計的設計背景、解決方案及設計過程,并分享了相關能效及功率因數測試結果,顯示這參考設計提供較高的能效,符合“能源之星”固態照明標準的功率因數要求,非常適合這類低功率LED照明應用。
您可能感興趣的文章:





