- 升壓電路設計特色
- 升壓電路操作模式
- 驅動電路的線性調光能力
- 閉回路控制電路的設計
- 芯片補償網絡控制
升壓電路設計特色
升壓電路是用來驅動LED的串聯電壓高于輸入電壓(圖1),并且有以下的特色:
1.此電路可被設計在效率高于90%下操作。
2.M=SFET的(Source)與LED串共地,這簡化了LED電流的偵測(不像降壓電路必須選擇上側FET驅動電路或上測電流偵測。但是升壓電路也有些缺點,特別是用于LED驅動,由于LED串的低動態阻抗)。
3.輸入電流是連續的,使得輸入電流的濾波變得簡單許多(并更容易符合傳導式EMI標準的要求)。
4.關閉用的FET毀損不會導致LED也被燒毀。
5.升壓電路的輸出電流為脈沖式波形,因此,必須加大輸出電容以降低LED串的漣波電流。
6.但是過大的輸出電容,使得PWM調光控制變得更具挑戰,當控制升壓電路開與關,以達到PWM調光控制,就表示輸出電流會被每一個PWM調光控制周期充放電,這使得LED串電流的上升與下降時間會拉大。
7.峰電流控制方式的升壓電路,用以控制LED電流是無法達成的,需要閉回路方式使電路穩定,這又使得PWM調光控制更為復雜,控制電路必須增加頻寬來達到所需要的反應時間。
8.當輸出端短路,控制電路無法避免輸出電流的增加,即使關掉Q1FET仍對輸出短路毫無影響,并且輸入端電壓的瞬變造成輸入端電壓的增加量大于LED串聯電壓時過大的涌浪電流可能會造成LED的毀損。

圖1BoostConverterLEDDriver
升壓電路操作模式
升壓電路可操作于二種模式,連續導通模式(ContinuousConductionMode;CCM)或不連續導通模式(DiscontinuousConductionMode;DCM),這二種模式是由電感電流的波形決定的。圖2a為CCM升壓電路的電感電流波形,圖2bDCM升壓電路的電感電流波形。
CCM升壓電路是用在最大升壓比例(輸出電壓與輸入電壓比值)小于或等于6,并在輸入電流大于1安培的情形下,假如需要更大的升壓比例,則需采用DCM模式。但是DCM模式會產生較大的峰值電流,因此導致電感的毀損增加,同時也造成均方根電流的增加。所以,DCM升壓電路的效率要比CCM升壓電路來得低,這也使得DCM的輸出功率受限制。

圖2升壓電路的連續導通模式與不連續導通模式
以SupertexHV9911為例設計升壓LED驅動電路
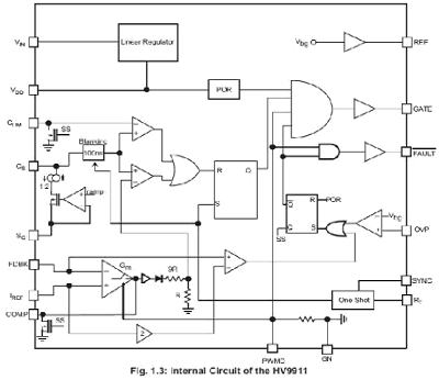
HV9911為CloseLoop,PeakCurrentControl,SwitchingModeLED驅動電源控制IC,它內建了許多功能來客服升壓電路的缺點。HV9911包含了9-250VDC輸入電壓穩壓器,不需額外電源,僅由單一輸入電壓提供IC動作的工作電源。它內建了2%精密的參考電壓(全溫度范圍)能精確地控制LED串聯電流。并且包含了斷路用的FET驅動電路。當輸出短路或過電壓時,便會自動斷開LED串之對地路徑。此功能縮短了控制電路的反應時間(請參考PWM調光電路說明)。(圖3)
HV9911控制電路的功能

圖3HV9911內部電路結構
[page]
IC內部提供穩壓電路9∼250V輸入電壓,可輸出7.75V電壓輸出提供IC內部電源使用,若輸入電壓范圍提升可經由外接一個200V,2WZenerDiode于輸入電壓與IC的Vinpin之間(如圖1-4),這可使得輸入電壓范圍可提升至450VDC,亦可以使得IC內部穩壓電路所產生的功率損耗分散一部份在ZenerDiode上。

圖4IncreasingtheInputVoltageRating
IC的VDDpin工作電壓可提高(如果有必要的話)藉由一個二極管連接至外部電壓,此二極管是避免將外部電壓若低于IC內部穩壓電路的輸出電壓時,會造成IC的燒毀,最大的外接靜態穩定電壓為12V(瞬態電壓為13.5V),因此11V+/-5%的電壓源是理想的外部提升電壓值。
IC內部提供1.25%、2%精密參考電壓,這參考電壓可用來設定電流參考位準,以及輸入電流限制位準,此參考電壓也同時提供IC內部設定過電壓保護。
振蕩電路時間模式
振蕩電路可經由外部電阻設定振蕩頻率。若此電阻跨接于RT及GNDpins之間,則IC操作于定頻模式,另外,若電阻跨接于RT與GATEpins間,則IC操作于固定關閉時間模式(此模式不需要斜率補償控制使電路穩定)。定頻時間或關閉時間可設定于2.8ms到40ms之間,可運用IC規格書內的計算式設定。
于定頻操作模式下,將所有SYNC在一起,多個IC可操作在單一頻率。少數個案必須外加一個大電阻2300于SYNC到GND之間,用來抑制雜散電容所造成的振鈴,當所有SYNC連接在一起時,建議使用相同電阻值跨接于每一個IC的RT與GND之間的電阻。
閉回路控制的形成是連接輸出電流信號至FDBKpin,同時將電流參考位準連接至IREFpin,補償網絡連接至Comppin(傳導運算放大器的輸出端),如圖5所示。放大器的輸出受PWM調光信號所控制,當PWM調光信號為High時放大器的輸端連接至補償網絡,當PWM調光信號為Low時,放大器的輸出端與補償網絡被切斷,因此補償網絡內的電容電壓維持住,一直到PWM調光信號再度回復High準位時,補償網絡才又連接圖放大器的輸出端,這樣可確保電路動作正常以及獲得非常良好的PWM調光反應,而不需要設計一個快速的控制電路。

圖5FeedbackCompensation
FAULT信號保護驅動電路
FAULT信號pin可用于驅動外部斷接FET(圖6)IC啟動時,FAULT信號維持Low電位,IC啟動過后,此pin被pulledhigh,這使得內電路的LED與升壓電路連接,電路完成啟動點亮LED,假如輸出端有過電壓或短路情形發生,內部電路會將FAULT信號拉Low并使LED與升壓電路斷接。
FAULT信號也控于PWM調光控制信號,PWM調光信號為Low時,FAULT信號亦為Low,但當PWM調光信號為High時,FAULT信號卻不見得為High。
[page]
斷接LED時,可確保輸出電容不會隨著PWM調光信號的周期而充放電。
PWM調光信號到FAULT信號與保護電路的輸出以AND連接著,以確保保護電路動作時能夠覆蓋過PWM及調光控制的輸入。

圖6DisconnectFET
輸出短路保護的動作原理是當輸出偵測電流(于FDBKpin),大于2倍參考電流設定位準(于IREFpin),保護動作會發生。過電壓保護的動作原理,是當OVPpin的電壓大于1.25V時,保護動作也會發生。二個信號被送至一個OR閘再送到保護栓鎖電路。當有任一保護動作發生時,栓鎖電路會將GATE及FAULTpins同時關掉。一旦有保護動作發生時,必須將電源關掉重開,才能使栓鎖電路恢復重置。
而在IC的啟動需要注意以下兩點:
當VDD與PWMDpins連接在一起,透過電路上的輸入電壓的連接或斷接來啟動時,IREFpin所連接的電容必須使用0.1uF,而V00pin上所連接的電容值需小于1uF以確保適當的啟動。
假使電路使用外部信號啟動或關閉,而輸入電壓一直保持常開啟時,則IREF及VDD所使用的電容值可增加。
線性調光能力
調整IREFpin的電壓位準可達到達成輸出電流的線性調整,方法為以可變電阻或分壓電阻網絡或外部提供參考電壓連接至IREFpin。但是,要注意一旦IREF的電壓低到非常小時,IC的短路電流保護比較器的誤差電壓(OFFSET)可能會造成短路保護發生誤動作,這時候必須將IC電源關掉重開,重新啟動電路,為了避免此誤動作,IREF的最低電壓為20∼30mV。
PWM調光(脈寬調變調光)能力
HV9910內部的PWM調光功能卻能夠達到非常快速的PWM調光反應,克服了傳統升壓電路不能非常快速的PWM調光的缺點。
PWMD控制IC內部三個點:
●GATE信號到開關FET
●FAULT信號到斷接FET
●運算放大器到補償網絡的輸出端
當PWMD信號為High時,GATE信號與FAULT可以動作,同時運算放大器的輸出端連接到補償網絡,這使得升壓電路可以正常動作。
當PWMD信號為Low時,GATE信號與FAULT被停止動作,能量無法從輸入端轉移到輸出端,但是,為避免輸出電容放電到LED而造成LED電流下降時間被拉長。
這個放電電容同時也會使得電路重新連接動作時,LED電流的上升時間會被拉長。因此,避免輸出電容的放電是相當重要的。IC輸出FAULT信號斷接FET,使得LED的電流幾乎立刻的下降到零電流,因此輸出電容并沒有被放電,所以當PWMD信號回復High位準時輸出電容不需要額外的充電電流,這使得上升時間非常快速。
當PWMD信號為Low時,輸出電流降至零,這使得回授放大器看到了相當大的誤差信號于放大器輸入端,會造成補償回路的電容器上的電壓會上升至最高電位。因此當PWMD信號回到High時,過高的補償回路電壓會控制電感峰值電流,而造成相當大的輸出涌浪電流發生在LED上。
這樣大的LED電流又隨著控制回路速度而回授,這會使得穩定時間被延長,當PWMD信號為Low時,斷開運算放大器與補償回路是有助于維持補償回路的電壓不被改變。因此當PWMD信號回復High時,電路立刻回復穩態而不會產生過大的LED電流。
閉回路控制電路的設計
補償回路可用來使得升壓電路穩定的操作,可選用Type-Ⅰ補償(一個簡單積分電路)或者TypeⅡ補償(一個積分電路及額外的極點-零點)。補償的類型需要視功率級的交越頻率的相位而定。
閉回路系統(圖7)的回路增益如下:
Gm為運算放大器的增益(435mA/V)
Zs(s)為補償網絡的阻抗
Gp(s)為功率級的轉移函式
請注意,雖然電阻分壓比值為1:14,但是整體效應包含二極管的壓降會是1:15。

圖7LoopGainof theBoostController
芯片補償網絡控制
假設Fc為回路增益的交越頻率,而功率級的轉移函式在此頻率的振幅與相位角度為Aps與Φps、相位邊限Φm所需增加的相位角度為Φboost。
(公式2)Φboost=Φm-Φpx-90º
基于所需增加的相位角度,來決定需要何種類型的補償網絡。
Φboost≦0º→TypeⅠ控制
0º≦Φboost≦90º→TypeⅡ控制
90º≦Φboost≦180º→TypeⅢ控制
HV9911為基礎的LDE升壓驅動電路通常并不需要TypeⅢ控制,所以此篇不討論Ⅲ控制。HV9911TypeⅠ及TypeⅡ控制的使用,請參考表1。[page]

表1NetworkCompensation
TypeⅠ控制的設計相當簡單,只要調整Cc即可,因為交越頻率的回路增益之振幅為1
(公式4)Rs•Gm•(2πfcCc)•1/15•1/Rcs•Aps=1
由上述等式,若其它參數值已知Cc的電容值可計算出。
TypeⅡ控制的等式需被設計如下:
(公式5)K=tan(45?+Φboost/2)
(公式6)ωz=1/RzCz=2πfc/K
(公式7)ωp=Cz+cZ=(2πfc)•K
可得到交越率的回路增益之振幅為1的等式如下:
(公式8)
同時解等式(1-6)(1-8)可計算出Rz,Cz及Cc的值。
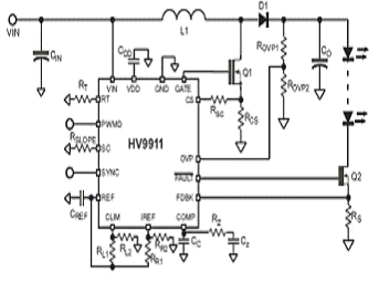
利用芯片實際設計出驅動電路
表2驅動電路設計參數表

圖8驅動電路設計參考

對于低壓應用(輸出電壓<100V),中等功率輸出(<30w),開關頻率設為200kHz(時間周期為5ms),對于開關損失以及外部零件的大小來說是個不錯的折衷方案。若是更高的電壓應用或更高的輸出功率,則考慮外部的開關FET的功率損失,就必須降低開關頻率。





