中心議題:
- 多路輸出模塊電源工作原理
- 多路輸出模塊電源設計與單路輸出的比較
- UC3843外圍電路設計及需注意的問題
- 15W三路輸出DC/DC模塊電源設計
- UC3843外圍電路設計
- 高頻變壓器的設計
- 輸出耦合電感的設計
引言
DC/DC模塊已被廣泛應用于鐵路通信、微波通訊、工業控制、船舶電子、航空電子、 地面雷達、消防設備和醫療器械教學設備等諸多領域,其中有許多應用場合需要多路輸出,如在單片機智能控制器中,單片機供電需要5V,而運放通常需要12V。在設計多路輸出時,有許多地方和單路輸出不同,既要考慮變壓器管腳限制、多副邊變壓器設計、各路的穩壓電路實現,又要考慮每路輕載及滿載的負載調整率,以及負載的交叉調節特性等。本文將通過一個給單片機智能控制器供電的15W三路模塊電源的設計實例來詳細說明多路輸出模塊電源的設計。
模塊電源的工作原理
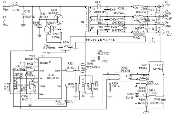
本文針對單片機主板供電電源所設計的多路輸出開關電源如圖1所示,其中電感L201、 L202、L203是耦合電感,L204是偏置繞組,由于變壓器管腳限制,取自耦合電感。
圖1多路輸出開關電源原理圖
電源工作原理為:電路采用單端正激變換電路,當變換器接通電源時,輸入直流電壓經由電阻、12V穩壓管D601和三極管Q601、Q602組成的電路穩壓降壓后, 啟動UC3843進入正常工作,偏置繞組L204的供電電路開始工作,輸出經A4和C601整流及濾波后輸出12V電壓,高于自供電電壓,使二極管A4反偏,啟動電路停止工作。變換器進入正常工作后,電源依據PWM脈寬調制方式工作,次級繞組的輸出經過二極管整流以及電容器和電感器組成的LC型濾波器濾波后,產生所需的各路輸出直流電壓。+5V的輸出電壓由電阻器R402和R406分壓后,與可編程穩壓源TL431(U3)中的2.5V參考電壓比較,然后通過光耦合器U2反饋到UC3843的2腳,控制脈沖的占空比,穩定5V輸出。耦合電感L202和L203實現+/-12V兩路穩壓。過流保護電阻R101、R102檢測到開關管的過流信號,送入3843的3腳,封鎖UC3843的輸出信號,實現過流保護。
設計方案選擇
DC/DC模塊電源以中小功率為主,功率大都在150W之下,采用的電路拓撲以反激和正激電路為主,有時也采用推挽電路,電源要求體積小,設計時全部采用貼片元件。本模塊的主控芯片采用UC3843。
對于多路輸出,如果每路輸出電壓精度要求高,則每路都應設計自己獨立的閉環穩壓回路。如果只有一路是重要的負載,其他路負載較輕,并對于輸出電壓精度要求不是很嚴格,則只需給重要負載所在回路加反饋控制回路。本模塊的三路輸出中,由于5V輸出是比較重要的負載,輸出電流最大(2A),12V是運算放大器供電電源, 允許電壓在1~2V范圍變化,電流較小(0.25A),所以只在5V主路所在回路加穩壓電路,+/-12V附路的穩壓性能靠耦合電感實現。
單路輸出時,濾波電感采用獨立電感,但對多路輸出,輸出濾波電感不能采用獨立電感,而采用耦合電感,將三路的輸出濾波電感共同繞在一個磁芯上。這是由于只有5V主路受控,使得5V輸出電壓輸出特性較好,而+/-12V兩路較差,如果用獨立電感,會產生以下問題:首先是交叉調節問題,即主路或附路的負載變動應起附路的附路的輸出電壓波動的問題;其次各路輸出有自己的濾波器,諧振點不同,變換器只一路受控,由于諧振頻率點的高阻抗特性,引起閉環環路增益下降和相移,對電流型控制回路影響特別嚴重。采用耦合電感,可降低制造成本,減小電源體積,滿足體積要求。[page]
UC3843外圍電路設計
開關頻率選擇
本電源設置開關頻率為250kHz,UC3843工作頻率可達500kHz,4腳是RT/CT鋸齒波振蕩器的定時電阻和電容的公共端,對于UC3843,式中:R是圖1中的R304,其值為6.8kΩ; C為圖1中的C302,其值為1nF。

啟動電路設計
直流電壓經電阻、12V穩壓管D601和三極管Q601、Q602組成的電路降壓穩壓后,為UC3843提供啟動電壓。啟動電壓高于8.4V時UC3843才能工作,如果啟動電壓低,則可通過調整R601和R602的阻值來實現9.6V的啟動電壓。
過流保護電路設計
R101、R102為過流檢測電阻,阻值較小,以降低電阻上的損耗。檢測電壓送入UC3843的3腳,高于1V時,過流保護電路工作,使6腳停止輸出矩形波,電路停止工作。此外還可利用UC3843的1腳電壓低于兩個二極管壓降時UC3843即關閉的特性給電源加上遙控端。
反饋誤差放大器設計
R302和R303構成積分型調節器,兩者的比例關系影響系統的動態特性。改變它們的比值可以改變UC3843電壓誤差放大器的放大倍數,對于一定的反饋電壓量,可使PWM調節器的輸出脈寬不同,從而影響輸出電壓調節幅度,即影響指標中輸出的動態響應調節幅度。積分器的電容C305的大小影響系統的調節速度,即影響指標中輸出的動態響應時間。
高頻變壓器的設計
高頻變壓器磁性材料選擇的標準為高飽和磁感應,低剩磁。多路輸出變壓器一般要求有較大的窗口面積,DC/DC模塊電源可選用FEY型、FEE型、EUI型等,對于正激電路,理論上變壓器初級需有復位繞組Nr,這里考慮到變壓器腳位的問題,選取高飽和磁感應強度的磁材,而去掉復位繞組,這樣使每次磁性都在磁化曲線的下部工作,避免磁芯飽和。
考慮高溫時飽和磁感應強度Bs會下降,同時為降低高頻工作時的磁芯損耗,工作最大磁感應在一般選擇為2000~2500Gs。這里選取高飽和磁感應強度的磁材RM2.2KD,飽和磁感應強度為440mT。
根據廠家給出的磁芯材料手冊給出的輸出功率與磁芯尺寸的關系。這里選用了FEY15.3磁芯,其有效截面積為182平方毫米。
經計算,繞組匝數如下:原邊N1為16匝,5V主路變壓器的副邊N2為4匝, +12V附路變壓器的副邊N3為10匝,-12V附路變壓器的副邊N4為10匝。
繞制時由于原邊、主路副邊電流較大,為減小漏感,分別采用雙線并繞法,及三線并繞法。
輸出耦合電感設計
在采用一路受控,其余兩路依靠耦合電感穩壓的控制方式時,為了把輔助輸出電壓調節保持在1V的穩定范圍內,多路輸出時,主輸出的電感及每路電感要求工作在電感連續狀態。
耦合電感的設計方法不同于單路輸出的電感,它的設計方法是先進行高壓支路到低壓支路的折算, 根據總輸出電流按單線圈選取磁芯,得到總導線截面積以及線圈導線尺寸、匝數。最后再分配到各支路,根據各路實際電流和次級匝比得到各線圈匝數和尺寸。
本模塊中電流連續模式電感磁芯采用與變壓器相同的材料,仍為FEY15.3。
電感匝數的選擇首先要滿足電感的匝數比等于主變壓器的輸出繞組的匝數比,在各路用相應的變壓器匝數乘以2或3倍來設計電感匝數。這里選變壓器匝數的3倍,正好可以雙線并繞填滿窗口寬度。則V01路輸出電感匝數NL201為12匝,V02路輸出電感匝數NL02為30匝,V03路輸出電感匝數NL203為30匝。偏置繞組NL204為UC3843提供12V工作電壓,由于它的輸出電壓等于V02,所以其匝數也為30匝。
為了滿足負載調整率,互感必須很好耦合。所以在纏繞各個組時,應當使用相同線徑的幾條導線并排纏繞,并覆蓋整個骨架的寬度。
其他注意事項
(1) 在輸出需要隔離的情況下,應提供一條可供漏級驅動的位移電流從特定輸出流回電源初級的低抗回路。此低阻抗回路通常是一個連接在輸出接地端到主要的次級接地端上的電容(由特定輸出需要的絕緣電壓確定適當值),此輸出接地端通過安全電容Y與初級接地端連接,如圖1中的電容C001連接在隔離的交流3.4V輸出接地端與主要的電源輸出端之間。如果沒有為隔離的輸出提供此低阻抗電容通道,由變壓器繞組間電容傳送的共模位移電流將通過任何可供選擇的路線返回其位于變壓器初級的源端,而通過交流輸入導線傳輸的位移電流可能足以導致超過規定的傳輸調整指標。這種類型的電路是否需要附加電容依變壓器的繞組間電容而決定,如果隔離輸出與初級間的電容足夠小,可以不用此附加電容。但是必須經測試驗證此附加元件的必要性。此外,沒有此元件,開關管DS波形會發生振蕩。
(2) 除了要注意滿載時輸出的調整率,還要顧及輕載甚至空載輸出的調整率。為了防止空載時輸出電壓太高而損壞輸出整流管,必須給每路輸出均加上死負載,死負載值大小可以用實驗方法確定,本模塊中給主路加430W,附路加1.5KW。死負載加得太大,會降低效率。另外主路和附路之間的死負載要配合調整,以滿足附路的電壓范圍。
(3) 輸出空載電壓可由TL431的分壓電阻確定,當空載輸出電壓低時,可減小R406,保證TL431的2.5V基準,通過調整分壓電阻R402、R406的比值可調整輸出空載電壓。當不能滿足空載負載調整率時,可適當改變整流管參數。
(4) 在布局布線時,各個元器件依照原理圖次序依次擺放,開關管漏極與變壓器原邊的連線要盡量短,UC3843所有的外圍元器件要盡可能靠近它自己,尤其是去耦電容和旁路電容必須布在相應的管腳附近,必須在變壓器、開關管等發熱器件附近通過多個過孔把地層與散熱焊盤相連以提高散熱效果。




