中心議題:
- D類功率放大器原理特點
- D類功放設計需要注意的關鍵點
- 綠色能效D類功放TFA9810T設計應用
解決方案:
- D類功放的模擬輸入級
- D類功放的輸出級LPF低通濾波設計
- D類功放的溫升測試
- D類功放的功率效率測試
多媒體時代,傳統A類、B類、AB類線性模擬音頻放大器因效率低,能耗大,已不能滿足電子視聽類LCD/PDP/OLED/LCOS/PDA等綠色節能、高效、體積小等新發展趨勢,而非線性音頻放大器件Class-D類功放因具備節能、高效率、高輸出功率、低溫升效應、占用空間小等優點,將被納入越來越多新產品設計中。D類放大器架構上分半橋非對稱型和全橋對稱型,而全橋類相對半橋型具有高達4倍的輸出功率,更為高效;從信號適應上分模擬型和I2S全數字型,因全數字型尚處發展階段,成本高,而模擬型因成本優勢將在未來幾年處于應用主流。本文重點剖析了全橋模擬型D類功放設計要素,實現了一種基于NXP公司新型綠色能效模擬D類功放TFA9810T電路設計,并重點對綠色節能高效、高輸出功率、低溫升效應、PCB布局、EMI抑制幾個方面進行總結分析。
1 D類功率放大器原理特點
1.1 D類放大器系統結構
D類放大器由積分移相、PWM調制模塊、G柵級驅動、開關MOSFET電路、Logic輔助、輸出濾波、負反饋、保護電路等部分組成。流程上首先將模擬輸入信號調制成PWM方波信號,經過調制的PWM信號通過驅動電路驅動功率輸出級,然后通過低通濾波濾除高頻載波信號,原始信號被恢復,驅動揚聲器發聲,如圖1所示。
[page]
1.2 調制級(PWM-Modulation)
調制級就是A/D轉換,對輸入模擬音頻信號采樣,形成高低電平形式數字PWM信號。圖2中,比較器同相輸入端接音頻信號源,反向端接功放內部時鐘產生的三角波信號。在音頻輸入端信號電平高于三角波信號時,比較器輸出高電平VH,反之,輸出低電平VL,并將輸入正弦波信號轉換為寬度隨正弦波幅度變化的PWM波。這是D類功放核心之一,必須要求三角波線性度好,振蕩頻率穩定,比較器精度高,速度快,產生的PWM方波上升、下降沿陡峭。
1.3 全橋輸出級
輸出級是開關型放大器,輸出擺幅為VCC,電路結構如圖3所示。將MOSFET等效為理想開關,關斷時,導通電流為零,無功率消耗;導通時,兩端電壓依然趨近為零,雖有電流存在,但功耗仍趨近零;整個工作周期,MOSFET基本無功率消耗,所以理論上D類功放的轉換效率可接近100%,但考慮輔助電路功耗及MOSFET傳導損耗,整體轉換效率一般可達90%左右。因為轉換效率很高,所以芯片本身消耗的熱能小,溫升也才很小,完全可以不考慮散熱不良,因此被稱為綠色能效D類功放。

對全橋,進一步減小導通損耗,要使MOSFET漏源的導通電阻RON盡量小。選取低開關頻率和柵源電容小的MOSFET,加強前置驅動器的驅動能力。
1.4 LPF低通濾波級
LPF濾波器可消除PWM信號中電磁干擾和開關信號,提高效率,降低諧波失真,直接影響放大器帶寬和THD,必須設置合適截止頻率和濾波器滾降系數,以保證音頻質量。對于視聽產品,20 Hz~20 kHz為可聽聲;低于20 Hz為次聲;高于20 kHz為超聲。應用中一般設置截止頻率為30 kHz,這個頻率越低,信號帶寬越窄,但過低會損傷信號質量,過高會有噪聲混入。常用LPF濾波器一般有巴特沃思濾波器、切比雪夫濾波器、考爾濾波器三種。巴特沃思濾波器在通帶BW內最大平坦幅度特性好,易實現,因此視聽產品多采用等效內阻小,輸出功率大的LC二階巴特沃思濾波器如圖4所示。

1.5 負反饋
負反饋是LPF電路,將檢測到的輸出級音頻成分反饋到輸入級,與輸入信號比較,對輸出信號進行補償、校正、噪聲整形,以此改善功放線性度,降低電源中紋波(電源抑制比,PSRR)。負反饋可減小通帶內因脈沖寬度調制、輸出級和電源電壓變化而產生的噪聲,使輸出PWM中低頻成分總能與輸入信號保持一致,以得到很好的THD,使聲音更加豐富精確。
[page]
1.6 功耗效率分析
D類效率在THD<7%情況下,可達85%以上效率,遠高于普及使用的最大理論效率78.5%的線性功放。根本原因在于輸出級MOSFET完全工作在開關狀態。理論上,D類功放效率為:

假設D類功放MOSFET導通電阻為RON,所有其他無源電阻為RP,濾波器電阻為RF,負載電阻為RL,則不考慮開關損耗的效率為:

式中:fOSC是振蕩器頻率;tON和tOFF分別是MOSFET開、關頻率。此時效率為:


由上述公式得知,D類功放中負載RL,相對其他電阻,比值越大效率越高;MOSFET作為續流開關,所消耗的功率幾乎等于MOSFET導通阻抗上I2RON損耗和靜態電流總和,相比較輸出到負載的功率幾乎可忽略。所以,其效率遠高于線性功放,如圖5所示。非常適應現今綠色節能的要求,適合被平板等數字視聽產品規模使用。

2 D類功放需要注意的關鍵點
在D類設計應用中需注意以下幾點:
2.1 Deadtime(死區校正)
全橋MOSFET管輪流成對導通,理想狀態一對導通,另一對截止,但實際上功率管的開啟關斷有一個過程。過渡過程中,必有一瞬間,如圖3所示,在IN1/IN3尚未徹底關斷時IN2/IN4就已開始導通;因MOSFET全部跨接于電源兩端,故極端的時間內,可能會有很大的電壓電流同時加在4個MOSFET上,導致功耗很大,整體效率下降,而且器件溫升加劇,燒壞MOSFET,降低可靠性。為避免兩對MOSFET同處導通狀態,引起有潛在威脅的很大短路電流,應保證一對MOSFET導通和另一對MOSFET截止期間有一個很短的停滯死區時間(Dead-time),這個時間由Logic邏輯控制器控制,以有效保證一組MOSFET關斷后,另一組MOSFET再適時開啟,減小MOSFET損耗,提高放大器效率。
但Deadtime設置不當,將出現如下問題:
(1)輸出信號中將產生毛刺,造成電磁干擾,也即死區時間內,IN1/IN3都關斷。完全失控的輸出電壓將受到圖6(a)中體二極管電流的影響(體二極管電流的形成,參見下文EMI節),輸出波形中將出現毛刺干擾。
(2)Deadtime過大,輸出波形中出現的毛刺包含的能量將持續消耗在體二極管中,以熱能形式消耗能量,嚴重影響芯片工作穩定性和輸出效率。
(3)Deadtime過長,影響放大器線性度,造成輸出信號交越失真,時間越長,失真越嚴重。
[page]
2.2 EMI(Electro-Magnetic Interference)
EMI主要由MOSFET體二極管反向恢復電荷形成,具體產生機理如圖6所示。

第一階段,MP1-MOSFET導通,有電流流過MOSFET和后級LPF電感;第二階段,全橋進入Dead-time期間,MP1本身關斷,但其體二極管依然導通,保證后級電感繼續續流;第三階段,Deadtime期結束,MN1導通瞬間,若MP1體二極管存儲的剩余電荷尚未完全釋放,則瞬間釋放上一次導通期間未釋放的存儲電荷,導致反向恢復電流激增,此電流趨向于形成一個尖脈沖,最終體現在輸出波形上,如圖6(b)所示。因此,輸出頻譜會在開關頻率以及開關頻率倍頻處包含大量頻譜能量,對外形成EMI。
為抑制EMI,以降低輸出方波頻率,減緩方波頂部脈沖為目的,將一些內部EMI消除電路新技術應用于新產品中:
(1)Dither。擴展頻譜技術,即在規定范圍內,周期性調整三角波采樣時鐘頻率,基波和高次諧波避開敏感頻段,使輸出頻譜能量平坦分散;
(2)增加主動輻射限制電路,輸出瞬變時,主動控制輸出MOSFET柵極,以避免后級感性負載續流引起高頻輻射。
2.3 印制板PCB布局設計規則
(1)因輸出信號含大量高頻方波,需將加入的低失真、低插入損耗LC濾波電容和鐵氧體電感低通濾波器件緊密靠近功放,將承載高頻電流的環路面積減至最小,以降低瞬態EMI輻射。
(2)因輸出電流大,音頻輸出線徑要寬,線長要減短,故需降低無源電阻RP和濾波器電阻RF,提高負載電阻RL比值,提高輸出效率。
(3)PCB底部是熱阻最低的散熱通道,功放底部裸露散熱銅皮面積要大,應盡可能在敷銅塊與臨近具有等電勢的引腳以及其他元件間多覆銅,裸露焊盤相接的敷銅塊用多個過孔連接到PCB板背面其他敷銅塊上,該敷銅塊在滿足系統信號走線要求下,應具有盡可能大的面積,以保證芯片內核通過這些熱阻最低的敷銅區域有最佳散熱特性。
(4)大電流器件接地端附近,多加過孔,信號若跨接于PCB兩層間,多加過孔提高連接可靠性,降低導通阻抗。
(5)信號輸入端元件焊盤和信號線與輸出端保持適當間距,關鍵反饋網絡器件置放在輸入/輸出PCB布局模塊中間,防止輸出端EMI幅射影響輸入端小信號。
(6)地線、電源線遠離輸入/輸出級,采用單點接地方法。
[page]
3 基于上述要素的綠色能效D類功放TFA9810T設計應用
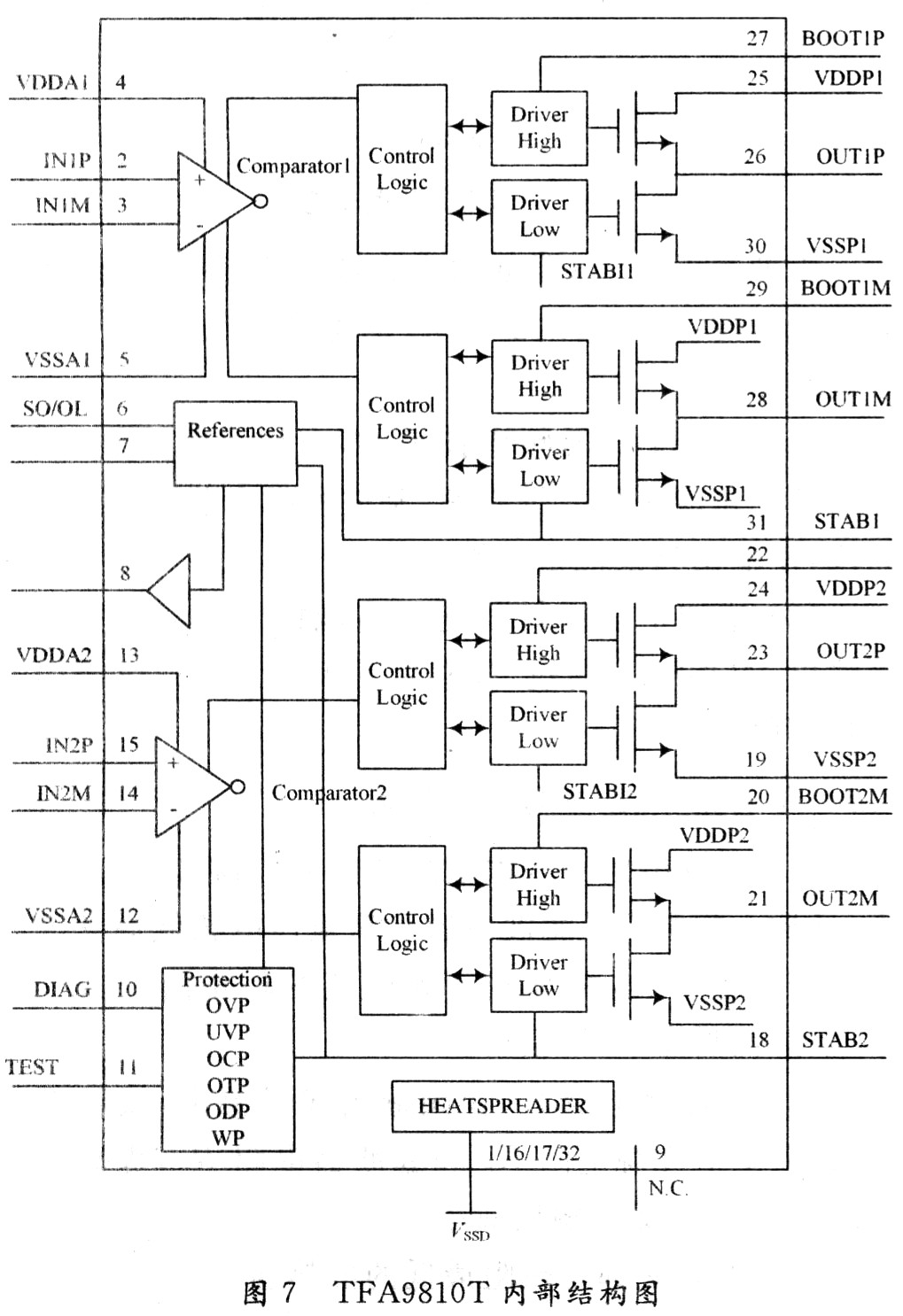
3.1 TFA9810T內部結構
TFA9810T是NXP公司推出的雙通道額定輸出2×12 W的高效Class-D類功放,主要由兩組全橋功率放大器(Full-Bridge)、驅動前端、邏輯控制、OVP/OCP/OTP等保護電路、全差分輸入比較器、供電模塊等構成,如圖7所示。

其具備如下特點:可取消散熱器,有很高的可靠性,8~20 V單電源供電,外部增益可調,待機節能狀態的供電電流為微安級,耗能很小等。非常適合應用于平板類電視產品、多媒體系統、無線音頻領域。
3.2 模擬輸入級設計
TFA9810T輸入端采用可抑制共模干擾的全差分輸入電路。以圖8 AMP-Rin輸入端為例,RA128/RA133/CA139構成負反饋低通濾波器,用于衰減反饋信號中高頻載波成分。增加低頻成分反饋量,特別是直流成分。有效改善了零輸入時因輸入信號直流電平與比較器門限電壓差異形成的占空比誤差,調整RA128也可實現TFA9810T增益控制,使Au(dB)=20log(VOUT/VIN)≌20log(RA128/RA132)。器件CA153/RA132/RA133及TFA9810T內阻構成高通濾波器,用于對輸入信號的緩沖。若CA153容值過小,會影響低頻響應,理論確定公式為:

[page]
本設計取值1 μF,確定低端頻率為16 Hz,若該頻率定得太高,低端輸入電抗(如在20 Hz)會太大,可能導致輸出端較大噪聲和直流偏移噪聲(plop-noise)。反饋信號與經過緩沖的輸入音頻比較后,通過RA133進入TFA9810T進行PWM調制。為避免圖8中Rin/Lin輸入信號頻率因半導體非線性產生和頻和差頻,導致輸出端出現嘯叫聲,則通過調整電容CA123/CA145,將兩路載波頻率調差50 kHz左右。本設計中將取CA123=22 pF,CA145=47 pF,實現了Rin/Lin載頻相差50 kHz。
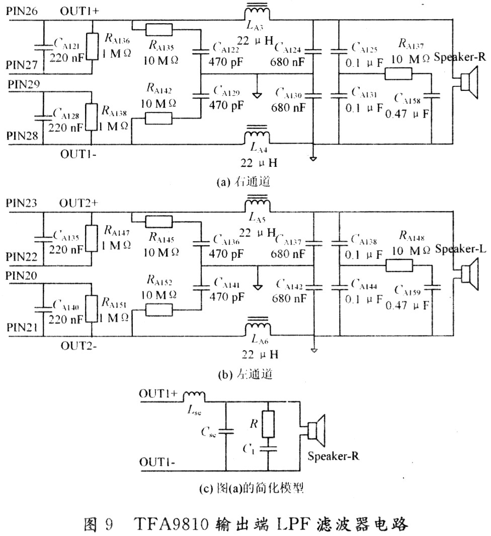
3.3 輸出級LPF低通濾波設計
TFA9810T輸出端低通濾波器采用二階巴特沃思濾波器方式,實際的巴特沃思二階濾波器由圖9中RCA類電子元器件CA135/RA145/CA136/LA5/CA137/CA138/RA148/CA159/CA140/CA141/RA152/LA6/CA142/CA144等構成,對PWM方波中15 Hz~20 kHz音頻成分表現為直通效應,對超過音頻范圍的20 kHz以上高頻成分呈現-12 dB/倍頻程滾降率。

簡化模型中,由Lse和Cse,R,C1構成基本巴特沃思濾波器,R和C1又構成有Zobel network的消峰電路,用于去除高頻時尖峰脈沖干擾。
3.4 溫升測試
本設計功放TFA9810T的直流電源供電15.2 V,工作環境溫度為20℃,音頻系統輸入為2Vp未調制的1 kHz單音頻信號,匹配負載為8 Ω揚聲器,調整音頻輸出功率21 W,持續工作30 min,使用溫度測試設備測得TFA9810T殼體中央最高溫度為45℃,溫升僅25℃,無需再增加散熱片。
3.5 音頻A/D/A測試分析
圖10測試了TFA9810T功放音頻輸入端為1 kHz的2V。單音頻信號波形,輸出端揚聲器端到GND間為12.84V。,圖9中LPF。濾波前功放輸出的PWM波形。圖11~圖13分別拓展了圖10中A/B/C區。
[page]
由圖10~圖13可知,輸入波形疊加有高頻雜波。說明前端引入不良干擾,需進一步分析改進;輸出波形平滑,無交越失真,Deadtime特性較好;輸入/輸出正弦波相位相反,直接由電阻RA128等形成閉環負反饋通路,降低了噪聲干擾,并進行增益控制。A,B,C區的拓展圖輸出正弦波峰、波谷、S區域處PWM的頻率分別為238.8 kHz,224.9 kHz,626.4 kHz,占空比不同,符合三角波采樣特性。圖中波峰、波谷處PWM脈沖fall下降沿和rise上升沿更為陡峭,相比S形區域,包含大量高頻諧波,易引起EMI輻射,但通過巴特沃思二階濾波器濾波后,輸出正弦波良好,無明顯高頻雜波迭加,EMC測試也無明顯對外輻射頻率,滿足了設計需要。
[page]
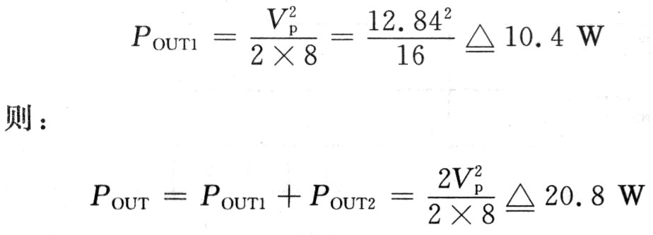
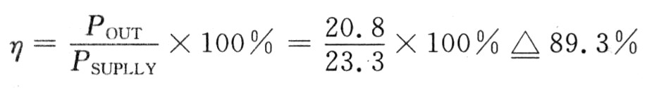
3.6 功率、效率測試
圖14測試了在圖10狀態下功放TFA9810T的供電電壓、電流實際波形。

由圖10可知,功放單端輸出功率為:

由圖14參數可知,功放供電系統承載的總功率為:
![]()
由此可得TFA9810T的效率為:

4 結 語
介紹了模擬全橋D類功放拓撲結構,詳細探討了通過二階巴特沃思濾波器設計和功放PCB布局,抑制了因Deadtime等產生的EMI。最后基于NXP公司D類功放TFA9810T,實現了一種新型綠色能效雙通道D類音頻放大器設計。仿真和測試結果表明,在供電電壓約為15 V時,放大器可向兩8 Ω揚聲器提供10 W×2的輸出功率,轉換效率達90%,總諧波失真小于7%,1 kHz正弦波音頻輸出無交越失真,無明顯EMI干擾,功放殼體相對溫升25℃。隨著當今社會節約能源的要求,該類綠色能效設計將在未來幾年達到更廣泛的應用。





