【導讀】在Titan出來之前GTX680算是單芯之王了,不過其簡陋的做公和身份完全不相符。尤其是空焊一相的供電模塊是大家唾棄最多的地方,經過一段時間的研究,算是成功了,今天就和大家分享一下過程。
首先要說的是:改造有風險,并且會失去保修,請慎重!
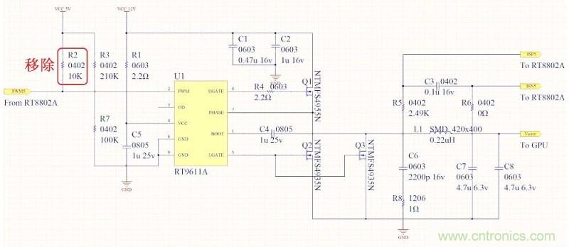
首先要知道為什么在一塊pcb上既可以使用4相供電也可以使用5相供電,答案就在公版GTX680使用的PWM主控芯片richtek rt8802a的技術手冊上,如下圖。當然了,PCB上有額外的一相供電元件的空焊位是改造的首要前提。

接下來就是按照顯卡上其他4相的布局找到缺失的原件以及原件的參數。這一步需要配合萬用表和放大鏡。

像背面這個位置還是比較好找的,另外在改造的同時我們可以順便把藍框內的6個電容補上,加強核心供電的穩定性。

正面的原件大部分都很大,只有r2,r3非常難找。解決的辦法其實是對比了使用完整5相供電的P2002PCB的產品的照片,我選擇的是映眾的冰龍680 4G。另外,藍色框內可以增加3個電容加強顯存供電的穩定性。

接下來的一步非常關鍵,對于電容以及封裝小于0805的電阻來說,我們無法從外觀上得知其參數,因此唯一的辦法就是把他們焊下來,一個個的量。雖然萬用表和元器件本身都有誤差,不過阻值和容值都是有標準的,我們只要按照最接近的標值來尋找即可。比如我們量出2.48k,通過簡單的查找就能發現其實所需的是2.49k電阻。連接關系和原件參數都確定以后就可以畫出缺失的這一相供電模塊的電路圖了。

所需元器件列表。電阻電容什么的其實非常便宜,就是mosfet驅動和上下橋最貴,而且非常難找。

上面的步驟是最關鍵的,完成以后我們就能夠得出補全一相供電所需要的全部原件了。接著就是去市場上買。當然了,由于這些貼片電阻、電容實在是太小了,一般都會50甚至100個以上起售,不過不用擔心,100個的價格也就3-5元錢而已。比較麻煩的是MOS管、MOS驅動芯片和電感比較難找,而且價格相對來說有點貴。總計下來改造所需的成本在100元左右。由此也可以看出為什么公版產品要減少這一項供電,因為至少可以省幾十元的成本。由此可以看出資本家是多么不厚道了。。。。。
接下來就是焊接的過程了,這個沒有什么技巧可言,完全就是考驗焊工,多用廢舊板卡練習幾次就ok了。配合電烙鐵和風焊臺(熱風槍),經過一個多小時解決問題。 正面的都還算好焊。

背面的小芝麻是比較麻煩的,看著都暈,所以一定要配置一個高倍數的放大鏡,我用的是25倍。

焊接完成后一是要用放大鏡配合電路圖仔細的測量各個元器件之間的連接關系,確定有無短路和虛焊。另外一個簡單的辦法就是通過直接測量供電回路的電阻值(關機狀態下)來確定是否有明顯的焊接失誤。通常來說GPU核心供電回路的電阻值在1歐姆到10幾歐姆之間,而顯存供電回路則是100-140歐姆左右。至于測量點,選擇核心和顯存供電模塊輸出電容的兩個引腳就可以了。可以看到改造前后核心、顯存供電回路的電阻值都在4.8歐/125歐左右,因此焊接是沒有問題的。


最后,折騰那么半天,增加一相供電模塊的意義是什么呢? 從性能角度考慮,4相核心供電理論上每相承受的電流比5相供電多出25%,根據熱功耗公式P=I2R進行一下簡單計算,4相供電模塊的發熱量是5相的1.25倍。如果考慮到工作電流下降后mos管本身的導通電阻也會有少許的下降,那么最終發熱量的差距會更大。此外,采用更多的相數進行供電并且補上了一些濾波電容能在一定程度上減小紋波,換句話說就是供電的品質更高了,如果運氣不錯的話核心的超頻極限有望得到提升。
看下改造前后的供電模塊溫度吧,使用紅外測溫槍對準供PCB背面供電模塊的位置分別取5個測量點,測試使用FC2的benchmark tool連續運行25分鐘后進行溫度采集。沒有空調,室溫不固定,沒有辦法,不過還是能看出改造后供電模塊的溫度的確有明顯的下降,刨去室溫的差距后應該還能有5度以上的溫差。另外溫度的下降在另一個方面說明供電模塊的效率提升,只是忙著改造忘記在之前測一下功率了,個人感覺應該能省5瓦左右的功率吧。

同時,改造以后在原裝散熱器條件下,可以以1345MHz的核心頻率完成3D Mark11測試,取得x4099的高分。而在改造之前雖然也能用1345MHz跑完測試,不過跑的不是特別順利,得跑幾次才能過一次。這應該是通過改造降低了供電紋波電流的功勞,可惜手邊沒有示波器,要不就能量化一下改造的效果了。

從去年4月份GTX680第一次到手上就一直有要改造供電模塊的想法,直到上個月終于實現,其中改造的難點不少,不過在很多朋友的幫助下都一一克服了。雖然這樣的改造對于實際性能的提升可以說沒有太大的幫助,但我認為這就是DIY的精神所在。

當然了,今天和大家分享的這個供電模塊改造方法不僅適用于公版GTX680,同樣也適用于其他預留了空焊位的產品,比如公版的HD7850,其使用的PCB和公版HD7870完全一樣,僅僅是縮減了一相核心供電模塊,并且由于這款產品采用了集成上下橋和MOSFET驅動的整合芯片,所需要焊接的原件比改造680要少很多。手上有公版HD7850顯卡的朋友也可以嘗試一下。



