【導讀】開關電源以其穩壓、高效、體積小、重量輕的特點廣泛應用于通信領域、航空航天技術、以及家電中,取代線性穩壓電源的勢頭高漲。電路的集成化是開關電源的關鍵因素。單片集成化的實現是中小功率開關電源的追求。電路保護、控制電路、功率開關管集成于一個芯片才能構成開關集成穩壓器,也稱單片開關電源。
高頻變壓器設計
對于單片開關電源來說,高頻變壓器采用開關電源計算機輔助設計軟件來設計。

圖1:用該軟件設計的變壓器的結構
用TOPswitch—GX設計的250W開關電源
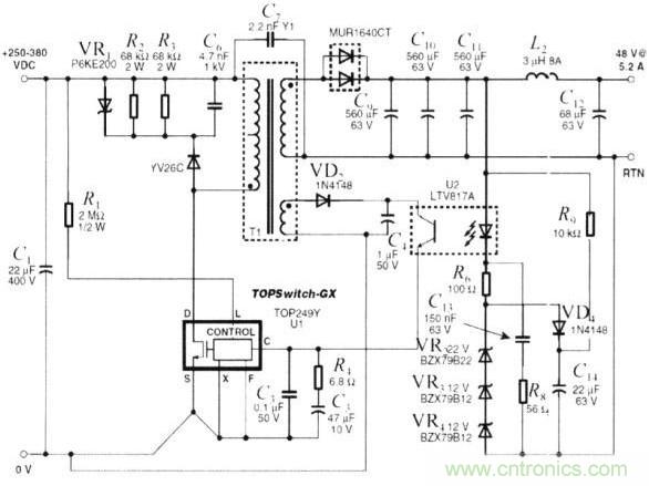
TOPSwitch—GX設計的250W開關電源電路如圖2所示。直流電壓經變壓器的原邊加到TOPSwitch—GX的漏極D;頻率選擇端F和極限電流設定端X與源極S相連,則該兩端的功能都沒用,即不從外部設定極限電流,內部自動設定自保護電流ILIMIT,開關工作頻率為132K;控制極和光耦LTV817相連,接受反饋信號以實現對內部集成的高壓功率MOS管占空比的控制;線路檢測端L通過一2MΩ的電阻和直流高壓輸入的正端相連以實現過壓、欠壓線電壓前饋的線電壓檢測。
整個電路為單端反激式,TOPSwitch—GX為開關集成穩壓器,反饋電路主要有光耦LTV817和與之串連的三個穩壓二極管構成。電容C1為高頻濾波電容;瞬態電壓抑制器P6KE200和超快恢復二極管BYV26C構成鉗位電路,并在其中串入RC吸收電路(由R2,R3和C6組成),這樣除了可以吸收部分漏感中的能量以外,還可將電壓鉗位在200V,可使開關電源在啟動或過載的情況下TOPSwitch—GX內部集成MOS管的漏極電壓不超過700V;光耦LTV817和穩壓二極管(VR2~VR4)構成反饋電路,R6是光耦中LED的限流電阻,它還決定控制環路的增益,輸出電壓變化時則流過光耦中LED的電流相應變化,從而光送到芯片控制極C的電流也相應變化,芯片內部據此產么的PWM信號占空比發生變化最終使輸出電壓穩定;高頻變壓器T1的副邊輸出經過MURl640CT整流和C9,C10和C11濾波,再經過磁珠L1和C12濾掉開關噪聲后,得到輸出電壓;VD4和C14構成軟啟動電路。
整個電路為單端反激式,TOPSwitch—GX為開關集成穩壓器,反饋電路主要有光耦LTV817和與之串連的三個穩壓二極管構成。電容C1為高頻濾波電容;瞬態電壓抑制器P6KE200和超快恢復二極管BYV26C構成鉗位電路,并在其中串入RC吸收電路(由R2,R3和C6組成),這樣除了可以吸收部分漏感中的能量以外,還可將電壓鉗位在200V,可使開關電源在啟動或過載的情況下TOPSwitch—GX內部集成MOS管的漏極電壓不超過700V;光耦LTV817和穩壓二極管(VR2~VR4)構成反饋電路,R6是光耦中LED的限流電阻,它還決定控制環路的增益,輸出電壓變化時則流過光耦中LED的電流相應變化,從而光送到芯片控制極C的電流也相應變化,芯片內部據此產么的PWM信號占空比發生變化最終使輸出電壓穩定;高頻變壓器T1的副邊輸出經過MURl640CT整流和C9,C10和C11濾波,再經過磁珠L1和C12濾掉開關噪聲后,得到輸出電壓;VD4和C14構成軟啟動電路。

圖2:TOPSwitch—GX設計的250W開關電源電路
測試結果
該電源輸出功率為250W,效率至少為85%,負載調整率為±5%,紋波電壓峰一峰值小于100mV,空載功耗不大于1.4W。
本方案選用TOP249Y設計,輸出功率250W時工作于其上限功率,故要保持良好的散熱條件(芯片溫度要保持在110℃以下),也可用TOP250Y替換該元件。
相關閱讀:
精華電路:4中開關電源電路設計分析
基于移相全橋電路的軟開關電源設計
電路保護:直流開關電源保護方案
相關閱讀:
精華電路:4中開關電源電路設計分析
基于移相全橋電路的軟開關電源設計
電路保護:直流開關電源保護方案





