【導讀】發燒朋友們有福了,小編為大家帶來了一款簡單易制的大功率高效逆變電路,該電路的特點是體積小,效率高,在額定功率范圍內溫升很小,最大輸出功率500W。感興趣的童鞋們來試試。
一款簡單易制的大功率高效逆變電路,該電路的特點是體積小,效率高,在額定功率范圍內溫升很小,最大輸出功率500W,若要增加功率只要增加并聯功率場效應管,可以通過外接電位器進行脈寬調制。
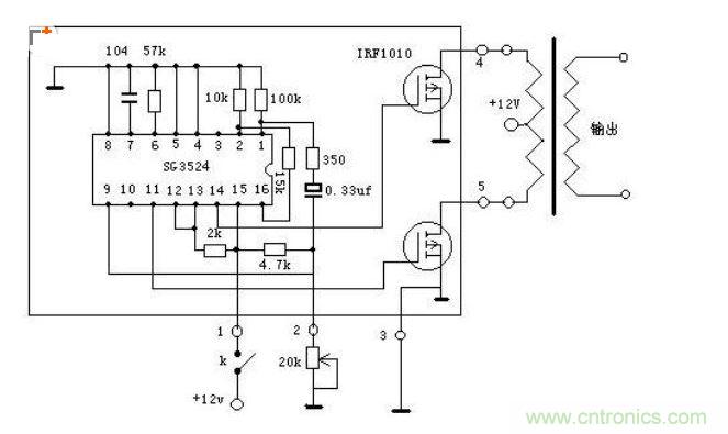
元件選擇:
驅動電路是專用的脈寬調制震蕩SG3524,因其外圍元件少,制作簡單,所有元件可以用最緊湊的搭焊方法焊在外圍,這樣可以縮小體積,本電路是否成功的關鍵是功率場效應管的選擇,它的參數最好是50V 50A以上,本文選用的是IRF1010,50V 75A的,7、8腳的電阻和電容決定了震蕩頻率。

本電路的頻率是250HZ,比工頻50HZ高出五倍,所以輸出變壓器的尺寸和繞制圈數就可以相應減少。如果要工作在50HZ的工頻可以適當增大C R的值,這樣就可以配接標準的工頻控制變壓器,這樣充電更簡單,由于功率管的內部有阻伲二極管,所以只要K斷開,直接在輸出端輸入220V的市電就可以了,整個電路可以用AB膠粘在50X60X1的鋁板上。本模塊可以擴展成UPS不間斷電源,在二腳外接電壓比較電路,還可以穩壓輸出。



