【導讀】大部分電子系統都依賴于正電壓軌或負電壓軌,但是有些應用要求單電壓軌同時為正負電壓軌。在這種情況下,正電源或負電源由同一端子提供,也就是說,電源的輸出電壓可以在整個電壓范圍內調節,并且可以平穩轉換極性。
簡介
大部分電子系統都依賴于正電壓軌或負電壓軌,但是有些應用要求單電壓軌同時為正負電壓軌。在這種情況下,正電源或負電源由同一端子提供,也就是說,電源的輸出電壓可以在整個電壓范圍內調節,并且可以平穩轉換極性。例如,一些汽車和音頻應用除了需要傳統電壓源外,還需要能夠用作負載以及從輸出端子吸取電流的電源。汽車系統中的再生制動就是這種應用。關于單端子雙極性電源已有相關文獻介紹,但是對于能夠在輸入有電壓降期間工作(例如冷啟動條件下),同時繼續提供雙向功能的解決方案沒有看到相關資料。本文介紹一種不受輸入電壓變化影響,同時產生功率并實現反向電流流動(即從輸出到輸入)的解決方案。
雙極性雙向電源電路
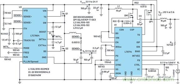
圖1所示為以4象限控制器(第2級)U1為中心的2級電源。這個4象限轉換器由中間總線轉換器VINTER(第1級)提供饋電,提供12 V 至24 V范圍的輸出電壓,標稱電壓為12 V至16 V,與標準汽車電池電壓軌的標稱電壓范圍匹配。整個2級轉換器的輸出電壓為±10 V, 提供3 A負載電流。輸出電壓由控制器U1的CTRL引腳上的電壓源CONTROL信號控制。

圖 1. 雙極性、雙向、雙端子電源的電氣原理圖: VIN = 5 V至 24 V, 3 A 時 VOUT = ±10 V 。
通過低通濾波器CF, RF緩解控制電壓的急劇變化。傳動系統包含兩個MOSFET,分別是N溝道QN1和P溝道QP1;兩個分立電感L1和L2以及一個輸出濾波器。用兩個分立電感替代單個耦合電感可以擴展適用的磁電范圍,并且可以使用以前經過認證和測試的扼流圈。因為輸出具有雙極性特性,所以輸出濾波器僅采用陶瓷電容組成。
整個2級轉換器的輸入電壓范圍為5 V至24 V,涵蓋汽車電子的冷啟動壓降和工業應用中的掉電情況。啟用轉換器時,基于控制器U2的升壓轉換器(級1)使中間總線電壓保持在或高于12 V。升壓轉換器的動力系統包含電感L3、MOSFET Q1和Q2。2級結構支 持下游的4象限轉換器正常工作,在所有工作條件下向負載提供±10 V電壓。
雙極性電源提供電流的工作原理
圖2的波形顯示了圖1電路的工作狀態。在VIN端施加輸入電壓時,如果輸入降至12 V以下,升壓轉換器會將其輸出VINTER調節至12 V。如果 VIN 超過標稱12 V汽車電軌的12 V典型值,升壓轉換器會進入 Pass-Thru™ 。在這種模式下,頂部MOSFET Q1會在100%占空比始終導通工作,所以不會進行切換操作;施加于4象限轉換器的電壓 VINTER相對穩定地保持在 VIN。

圖 2.VIN從 14 V 降低至 5 V 時的波形。VIN = 5 V/div ,VOUT = 5 V/div ,升壓 SW = 10 V/div ,時標為 200 µs/div 。
與典型的2級器件(即升壓轉換器后接降壓/反相)相比,這種方法大幅提升了系統效率。這是因為Pass-Thru模式下(系統大 部分時間都處于此模式)的效率可以接近100%,實質上將功率系統轉變為單級轉換器。如果輸入電壓降低至12 V電平以下(例 如,在冷啟動期間),升壓轉換器將切換為將VINTER 至 12 V調節至12 V。采用此方法,即使輸入電壓急劇下降,4象限轉換器也能夠提供±10 V電壓。
控制電壓達到最大值(在本例中,為1.048 V)時,轉換器輸出為+10 V。控制電壓達到最小值(100 mV)時,轉換器輸出為–10 V。控制電 壓與輸出電壓之間的關系如圖3所示,其中控制電壓為60 Hz正弦信號頻率,峰峰值幅度為0.9048 V。由此得到的轉換器輸出為相應的 60 Hz正弦波,峰峰值幅度為20 V。輸出從–10 V平穩變化為+10 V。

圖 3. 與正弦控制信號呈函數關系的正弦波輸出波形。 VCTRL= 0.5 V/div, VOUT = 5 V/div ,時標為 5 ms/div 。
在此工作模式下,4象限轉換器調節輸出電壓。輸出電壓由U1通過其FB引腳上的電阻RFB 來感測。將該引腳上的電壓與控制電壓相比較,并根據比較結果調節轉換器的占空比(即QN1上的柵極信號),使輸出電壓保持穩定。如果VINTER, CONTROL, 或 VOUT 發生變化,會進行占空比調制,從而相應地調節輸出。MOSFET QP1與QN1同步開關,以實現同步整流,進一步充分提高效率,如圖4所示。

圖 4. 效率與負載電流的關系。
雙極性電源提供電流的工作原理
圖2的波形顯示了圖1電路的工作狀態。在VIN 端施加輸入電壓時,如果輸入降至12 V以下,升壓轉換器會將其輸出VINTER調節至12 V。如果VINN 超過標稱12 V汽車電軌的12 V典型值,升壓轉換器會進入Pass-Thru TM 模式。在這種模式下,頂部MOSFET Q1會在100%占空比始終導通工作,所以不會進行切換操作;施加于4象限轉換器的電壓VINTER相對穩定地保持在VIN 。
電流反向流動時,4象限轉換器調節從VOUT 流至VIN 的輸出電流;在這種模式下,轉換器不調節電壓。4象限控制器感測檢測電阻(圖1中為RS2)兩端產生壓降時的輸出電流,并調節其占空比,使壓降保持在設定值(在本解決方案中為50 mV)。
當4象限轉換器在VINTER 總線上產生的電壓超過規定的最小值時,升壓轉換器進入Pass-Thru模式,頂部MOSFET Q1始終導通,并盡可能以最低損耗將輸出電流預設值提供給 VIN(負載)端子。
此工作模式已經過測試和驗證。為此,將圖1中電路的 VOUT 連接至實驗室電源(設置為12.5 V),將VIN連接至電子負載,將流經轉換器的電流設置為4.5 A。4象限轉換器的熱影像如圖5所示。

圖 5. 4 象限轉換器傳動系統在負載(反向電流)模式下的熱影像。 4.5 A 電流從VOUT 端子流至 12.5 V 電源 (VOUT) 的VIN 。
圖6所示為轉換器實物照片,它由兩個焊接在一起的ADI演示電路組成:分別是DC2846A 升壓轉換器演示電路和DC2240A 4象限轉換器演示電路。

圖 6. 將兩個現成的 ADI 演示板焊接在一起組成的測試電路實物照片。左側為 LTC7804 (DC2846A) 。右側為 LT8714 (DC2240A) 。
組件選擇和傳動系統計算
此應用選擇的這兩個控制器都具備高性能、高效率,并且簡單易用。 Linear™是一款易于使用的4象限控制器,支持高效同步整流。LTC7804同步升壓轉換器內置電荷泵,提供高效、無需切換的Pass-Thru 100%占空比工作模式。
接下來針對傳動系統組件和初步選擇的組件進行應力分析。為了更深入地了解功能詳情,請參考這些器件的 LTspice®模型。

表1. 4象限轉換器傳動系統計算

表2. 4象限轉換器控制電路計算

表3. 升壓轉換器計算*
這是一個數值示例,將之前的公式應用于轉換器,在3 A、200 kHz 開關頻率和90%效率下產生±10 V:數值示例
VINTER = 12 V
D4Q = 0.647 V
根據LT8714數據手冊中的最大限流值與占空比關系圖,對于給定 的 D4Q,VCSP = 57 mV。
RS1 = 0.63 × VCSP/IOUT × (1 – D4Q) = 0.004 Ω
RS2 = (50 mV/1.5) × IOUT = 0.01 Ω
選擇L1為10 µH,L2為15 µH
IL1 = 6.1 A; IL2 = 4.3 A
VQ = 58 V 最大V IN 為24 V時)
VCTRN = 0.1 V
VCTRP = 1.048 V
RFB = 147 kΩ
Q1、Q2電壓應力為24 V
結論
本文介紹了一種可實現雙極性、雙向電源的高性能轉換器解決方案。具有以下有助于提高解決方案整體性能的特性:同步 整流可產生高效率,簡單易行的專用控制方案可輕松連接各種類型的主機處理器和外部控制電路。這種解決方案解決了輸入 電壓不穩的問題(包括快速瞬變),確保在所有工作條件下都能提供穩定的輸出電壓。本解決方案選擇的器件可充分提高效 率,簡化設計。例如,利用ADI公司的LT8714可以輕松設計雙極性、雙向電源。在汽車和工業環境中,LTC7804可作為中間電源,實現接近100%的工作效率。
(來源:ADI,作者:Victor Khasiev,高級應用工程師)
免責聲明:本文為轉載文章,轉載此文目的在于傳遞更多信息,版權歸原作者所有。本文所用視頻、圖片、文字如涉及作品版權問題,請電話或者郵箱聯系小編進行侵刪。



