【導讀】在正常情況下我們很難找到一個標準的正負電源,就連我們使用的電池電壓都是正的,如果找到一個負電源那真是很難,而我們又會經常會用到正負電源,這時候我們就得想辦法得到一個正負電源了,今天就教給大家一個非常簡單的方法,讓你輕輕松松制作一個正負5v的穩壓電源。
在正常情況下我們很難找到一個標準的正負電源,就連我們使用的電池電壓都是正的,如果找到一個負電源那真是很難,而我們又會經常會用到正負電源,這時候我們就得想辦法得到一個正負電源了,今天就教給大家一個非常簡單的方法,讓你輕輕松松制作一個正負5v的穩壓電源。
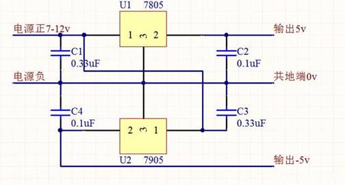
我們先來看下設計原理圖(7905的1和2序號互換一下,原理圖中沒更過過來,電路可以使用,大家放心)教你用很簡單的方法做一個正負5v穩壓電源
正負穩壓電源原理圖

由上圖可以看出這款正負穩壓電源所使用元件有三端穩壓器7805和7905,兩個0.1uf電容還有兩個0.33uf電容,就這些元件不算多吧,電源的輸入電壓很好在7-10v之間,輸入12v的電源也沒關系,可以正常使用。
我們重點說一下三端穩壓器7805和7905,這是兩種相互對立的穩壓器,前者7805是穩定正5v的穩壓器,而后者7905是穩定負5v的穩壓器,這兩個我們綜合利用起來就可以設計一個正負5v的穩壓器。
我們這款穩壓器的輸出電流大概在1.5A以下,因此我們這個穩壓電源的很大功率為7.5W,對于一般的電流足夠我們使用了,如果你想要更大的電流可以通過加入三極管增大輸出電流,想擴展的朋友可以去擴展。
原理圖中我們可以看到三端穩壓器有三個引腳,我也分別給了編號,如果大家沒看懂可以參考下面這個原理圖找到對應的引腳。

我們在講解的時候,也是給大家一個通用模板,就像這個電路我們實現了正負5v電源的設計,如果你想設計12v的電源其實這個電路也是可以的,我們只需要更換一下三端穩壓器就可以了,12v的電源我們可以選用7812和7912只需把這兩個穩壓器更換掉圖上的兩個就可以了。
當然也不限于這兩種,78和79系列的有很多,我們大家可以根據自己的需要進行選擇,但是記得輸入電壓要比輸出電壓大于等于2v。
免責聲明:本文為轉載文章,轉載此文目的在于傳遞更多信息,版權歸原作者所有。本文所用視頻、圖片、文字如涉及作品版權問題,請電話或者郵箱editor@52solution.com聯系小編進行侵刪。
推薦閱讀:
安森美的NCP1680 PFC控制器獲2021 PowerBest獎



