【導讀】我們只會在這里使 AC 波形變暗。請注意,這是一個臨時設備,因為它被設計為僅控制電阻負載,就像大多數烤箱一樣。電容性和電感性負載需要進行一些細微的修改(添加緩沖器組件),此處不予介紹,但可以在線和組件數據表中獲取相關信息。緊湊型熒光燈 (CFL) 的外殼內有一個相當復雜的電子鎮流器電路,與交流調光器根本不兼容。
處理高壓時需要注意以下幾點:
? 不要將高壓連接到面包板。電線松動或意外接觸/插入面包板上錯誤的孔的風險是不值得的。不過,將組件焊接到 perfboard 應該可以進行原型制作。
? 連接電源時放開手。如果你必須用你的萬用表測量高壓,不要用手把探針放在電路板上;連接鱷魚夾并遠程操作設備。更好的是,使用白熾燈泡作為測試負載,并使用電涌保護器開關遠程打開設備。
? 重要的是,對此要聰明。如果您不知道自己在做什么或做起來不舒服,請尋求幫助并找人幫忙。AAC 論壇和本地黑客空間是可以利用的重要資源。
系統級設計
一個完整的烤箱控制器由幾個部分組成:
電烤箱系統流程圖
我們只會在這里使 AC 波形變暗。請注意,這是一個臨時設備,因為它被設計為僅控制電阻負載,就像大多數烤箱一樣。電容性和電感性負載需要進行一些細微的修改(添加緩沖器組件),此處不予介紹,但可以在線和組件數據表中獲取相關信息。緊湊型熒光燈 (CFL) 的外殼內有一個相當復雜的電子鎮流器電路,與交流調光器根本不兼容。
實現交流控制器的一種非常常見的方法是使用固態繼電器。這些允許烤箱完全打開或完全關閉,并且可以脈沖信號以獲得近似溫度(通俗地稱為 BANG-BANG 控制)。世界上大量的控制系統在 BANG-BANG 控制器上運行得非常好,但它們既不優雅也不易于實現。然而,大多數固態繼電器內部都有一個稱為 TRIAC 的設備,可以作為獨立設備訂購。正如羅伯特在他的文章中提到的那樣,它本質上是晶閘管的雙向延伸,或者可以看作是雙向傳導電流的固態開關。
固態繼電器。砰砰,寶貝!
不像 SSR 那樣華而不實,但我們的 TRIAC 做了一些超酷的事情
這個烤箱控制器的整個想法是使用 TRIAC 來實現所謂的交流相位控制。如果您等待 AC 波形過零并在稍后的某個已知時間打開 TRIAC,您將得到一個輸出波形,該波形在 TRIAC 處于活動狀態時保持與原始波形相同的頻率和幅度。這限制了終端設備的功率,有效地調暗了它。存在其他調光方法,如波包控制(一種同步 BANG-BANG 范例;抱歉沒有 EN WikiPedia),但它們超出了本項目的范圍。
來自Andy ’s Workshop的交流相位控制示例
插頭、端子和外殼
安全和便宜是這里的游戲名稱,所以做這件事的首要任務是選擇一個合理的圍欄。我得到了一個便宜的帶蓋塑料桶,并為自己和周圍的人寫了一個漂亮而可怕的警告標簽。插頭的孔可以在側面切割或鉆孔,但需要注意防止材料開裂。
我選擇了調光器的插頭和插座接口。在交流電源側,我使用了一個 10A IEC 插頭,帶有一個集成保險絲座(我必須自己采購保險絲)和一個電源開關,就像這個:
帶集成保險絲座和開關的 10A IEC 插頭
它負責過流保護,讓我無需拔下電纜即可關閉整個設備。在烤面包機方面,我剛剛瀏覽了當地的五金店,發現了這個:
單防篡改插座
這是一個擰入外殼的防篡改插座。我不想將高壓線直接焊接到我的電路板上,所以我得到了一個六位螺絲接線端子。這些位置用于 MAINS_L、MAINS_N、OVEN_L、OVEN_N 和兩條電源地線。我還使用了這些接線端子中的一個來連接盒子外的四根微控制器電線。有點矯枉過正,但這就是我手頭的東西。
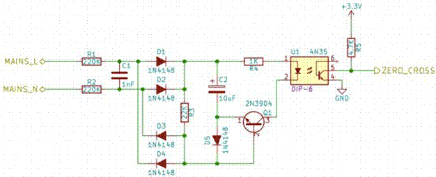
隔離式過零檢測器
當使用低壓設備控制或測量高壓電路時,在兩側之間采用某種電流隔離始終是個好主意;這可以通過電感、光學或電容來實現。還有一些其他的隔離方法,但這些是主要的。
Robert 的TRIAC 控制器和過零檢測器使用墻上的變壓器在與其交互之前將電源降壓到更安全的 12V。該應用使用光隔離器來隔離高電壓和低電壓,其優點是比笨重的變壓器更輕、更緊湊。與其他一些方法相比,它們對快速信號變化的反應很慢,但在像我們的應用程序這樣的亞千赫茲速度下,這并不重要。
這個電路是從這里精心借來的。作者在詳細解釋電路方面做得非常出色,但快速總結如下:首先對電源波形進行濾波和整流。它的電壓被分壓,然后為 10uF 電容充電。當分壓電壓低于電容器上的電壓時,比較器晶體管導通,激活光隔離器。輸出有一個集電極開路,這意味著您可以在您的微控制器支持的任何 VCC 下操作它。我的穿孔板電路如下所示:
令人滿意的對稱電路
我用修改過的電源線和浪涌保護器對這個電路進行了獨立于電路板其余部分的測試。疊加在交流正弦波上的過零檢測器波形應如下所示(我使用降壓變壓器來拍攝??丛谏系鄣姆萆?,不要將電源連接到示波器?。?/p>
TRIAC 驅動器和隔離驅動電路
接下來是 TRIAC 和隔離驅動電路。我之前提到過Andy Brown 的教程。我調整了他的 TRIAC 保護和驅動器電路以在美國這里的 120VAC 下工作,并按照他的散熱考慮選擇散熱器。我們使用的 TRIAC 是BTA312。我們使用另一個光隔離器來驅動稱為MOC310M的 TRIAC ,它需要 30 到 60mA 的電流才能打開。大多數微控制器不適合提供這種電流,因此我們使用通用 NPN 晶體管來提供它。
原理圖如下所示:
VR1 是一個變阻器。它用作過壓保護,以防交流線路出現尖峰。C3 是用于發射抑制的 275VAC 薄膜帽。那個可以被認為是可選的。MOC310驅動板電路如下:
散熱器、TRIAC、變阻器、濾波器蓋和螺絲端子都位于與驅動器分開的主板上。一旦一切都通過標題連接到板上,它應該看起來像這樣:
我使用主板角上的安裝孔將其連接到外殼上。一旦一切都放在一起,你會得到這個:
現在你應該準備好開始了!正確連接電線(此頁面很有幫助),將 VCC 和 GND 連接到面包板電源,然后撥動電源開關。如果您向 TRIAC_ACTIVE 線路施加 3.3V 電壓,您應該在另一端獲得 100% 的功率。
免責聲明:本文為轉載文章,轉載此文目的在于傳遞更多信息,版權歸原作者所有。本文所用視頻、圖片、文字如涉及作品版權問題,請聯系小編進行處理。
推薦閱讀:
采用SiC MOSFET的3kW圖騰柱無橋PFC和次級端穩壓LLC電源




