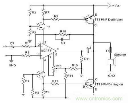
【導讀】這個簡單的低成功率放大器。可以5種方法完成,就像圖表中所指示的(從20W到80W RMS )。首先要作的是測試末極功率管的放大系數hfe or β.如果差異大于30%,放大器將不會提供一個清晰的聲音,使用MJ3001和 MJ2501晶體管,他們的差異在5%。
在開機之前,必須把輸入端短路,在放大器的輸出端串入一個電流表,然后打開電源,調整R13使電流表電流到微安培級,或許可以達到0,電流表電流在10微安培是很容易做到的。

圖1:功率放大器電路圖

圖2:電源電路

圖3:元件及參數表



