【導讀】微型攝錄一體機有AV輸出插口,可連接具有AV接口的彩電進行播放,大多數情況下把配套的射頻調制器作為選購配件,不能隨機買到,這樣如果彩電沒有AV插口,就不能直接觀看到錄像了。本電路可以滿足此要求。
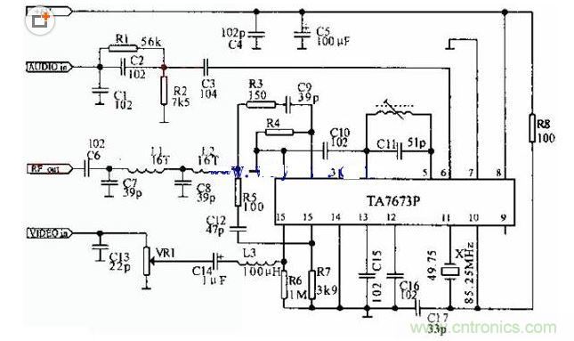
微型攝錄一體機有AV輸出插口,可連接具有AV接口的彩電進行播放,但大多數情況下把配套的射頻調制器作為選購配件,不能隨機買到,這樣如果彩電沒有AV插口,就不能直接觀看到錄像了。本電路可以滿足此要求。電路原理與一般的射頻調制器相同。電路可放入攝像機的電源適配器/充電器中的適當位置。

發布時間:2014-07-10 責任編輯:sherryyu

我愛方案網 ICGOO元器件商城 創芯在線檢測 芯片查詢 天天IC網 電子產品世界 無線通信模塊 控制工程網 電子開發網 電子技術應用 與非網 世紀電源網 21ic電子技術資料下載 電源網 電子發燒友網 中電網 中國工業電器網 連接器 礦山設備網 工博士 智慧農業 工業路由器 天工網 乾坤芯 電子元器件采購網 亞馬遜KOL 聚合物鋰電池 工業自動化設備 企業查詢 工業路由器 元器件商城 連接器 USB中文網 今日招標網 塑料機械網 農業機械 中國IT產經新聞網 高低溫試驗箱
關閉
關閉