【導讀】本文設計了一種基于NRF403收發一體芯片的傳感器數據的無線接收電路。要求接收頻率為315MHZ,超外差結構,并且接收靈敏度要高,并對傳輸距離進行了分析。最后通過連接功率放大器和MSP430單片機進行實驗數據的測量,達到預期的實驗結果。
1引言
無線傳感器網絡是一種由傳感器節點構成的網絡,能夠實時地監測、感知和采集節點部署區的觀察者感興趣的感知對象的各種信息,并對這些信息進行處理后以無線的方式發送出去,通過無線網絡最終發送給觀察者。無線傳感器網絡在軍事偵察、環境監測、醫療護理、智能家居、工業生產控制以及商業等領域有著廣闊的應用前景。例如它在水利方面的應用:一般的水利設施都在野外,環境比較惡劣,基礎設施比較缺乏,供電困難。因此若要在這樣的環境下架設明線,電纜是非常困難的。因為它需要供電設備,而在那樣的野外環境提供滿足它的電源是極為困難的,再加上空曠野外如果遇到閃電,明線很容易遭到雷劈,而使整套設備毀壞,因此我們研究無線傳輸是十分必要的。
2 實驗的硬件設計
我們選擇了挪威Nordic公司開發的一款新型集成無線數據收發芯片NRF403。它是一款真正單芯片ISM頻段雙頻點(433MHZ和315MHZ)免調試無線收發芯片。它具有FSK調制和解調能力,抗干擾能力強,適合工業控制應用;采用PLL頻率合成技術,靈敏度高達-105dbm完全滿足實驗要求,最大發射功率達+10dbm;具有2個信號通道,適合需要多信道工作的特殊場合;可直接與微控制器接口;低工作電壓只需2.7V,數據速率可達20KB/S;功耗低,接收待機狀態僅為8uA;僅需外接一個晶體和幾個阻容,電感元件即可構成一個完整的射頻收發器,電路模塊尺寸為30mm*22mm*6mm,可以方便地嵌入各種測量系統當中。而且使用無需申請,理論上開闊地的使用距離最遠可達1000米。
2.1芯片的內部結構介紹
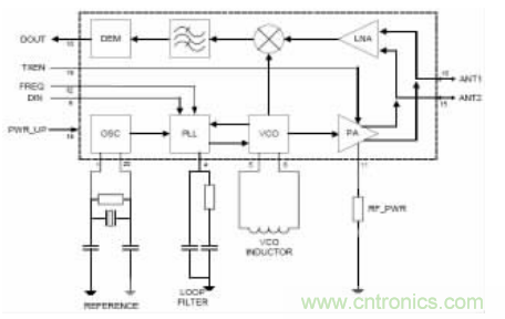
芯片的內部結構也是我們需要分析的,因為當我們研究設計它的外圍電路時需要知道每個引腳對應的內部器件來確定外圍元器件的選取。下面是它的內部結構圖:

圖1 NRF403的內部結構圖
在這個內部結構圖中芯片包含功率放大器(PA),低噪聲接收放大器(LNA),晶體振蕩器(OSC),鎖相環(PLL),壓控振蕩器(VCO),在LNA與相乘器之間接有混頻器(MIXER)等電路。在接收模式中,輸入信號被低噪聲放大器放大,經由混頻器變換,這個被變換的信號在送入解調器(DEM)之前被放大和濾波,經解調器解調,解調后的數字信號在DOUT端輸出。而在發射模式中,壓控振蕩器的輸出信號是直接送入到功率放大器,DIN端輸入的數字信號被頻移鍵控后饋送到功率放大器輸出。由于采用了晶體振蕩和PLL合成技術,頻率穩定性極好。
2.2天線端的分析
天線的輸入/輸出,當NRF403是接收模式時,ANT1和ANT2引腳端提供射頻輸入到低噪聲放大器;當NRF403為發射模式時,從功率放大器提供射頻輸出到天線。天線連接到nRF403是差動形式,天線通道推薦的負載阻抗是400歐姆。功率放大器輸出級有差動結構的2個集電極開路的晶體管組成,電源VDD到功率放大器必須通過集電極負載供電。當連接差動回路天線到ANT1/ANT2引腳端,電源將通過回路天線的中心供電。
單端天線連接到NRF403時,使用差動到單端匹配網絡,如圖2所示:
單端天線也可以使用8:1射頻變壓器連接到NRF403,工作在315MHZ上。射頻變壓器必須有一個中心抽頭,用于電源供電。
2.3基于NRF403的無線接收電路設計實驗選定NRE403作為要用的芯片后,我們要

2.3.1濾波器部分的分析
首先我們先研究本電路的濾波器部分。濾波器是一種能夠選擇通過或阻止某頻段信號的電路。根據其通過信號的頻率可分為低通濾波器,高通濾波器,帶通濾波器和帶阻濾波器。
濾波器一般采用LC,RC,LCR,LR元件構成。本電路中從第4引腳接出的便是一個濾波網絡,它與芯片內部的鎖相環相連,從它的電容,電阻的連接方式我們可以簡單看做是一個無源比例積分濾波器。
2.3.2晶體振蕩器部分的分析


3 無線傳輸距離的分析
芯片的無線傳輸距離同樣是我們所必須考慮的一個問題。所謂無線傳輸距離就是信號從發射端被發出到目的地被接收中間所經過的距離,它是現實的工程設計很重要的一個參數。在工作頻率固定的前提下,影響工作距離的主要因素包括發射功率、發射天線增益、傳播損耗、接收天線增益、接收機靈敏度等,通過加大發射功率,提高天線增益,提高接收機靈敏度均起到提高通信距離的作用。
在影響無線通信距離的以上幾個因素中,作為設計者可以控制的因素有:發射輸出功率,RX-天線增益,TX-天線增益和接收靈敏度四個因素。而設計者不能控制的因素:傳輸損耗,路徑損耗,多徑損耗,周圍環境的吸收幾個因素,因為這些因素是由無線電波的特點所決定的,無法由設計者所改變。為了可以滿足所需要的無線傳輸距離,作為設計者必須采取一定的措施來增加芯片的傳輸距離。
上面提到的幾個設計者可以控制的因素有提高發射輸出功率,提高天線的增益和提高靈敏度,它們都可以提高無線傳輸的距離。通常設計者會考慮采用加大發射功率的方式來提高通信距離,但這不是一個好的辦法。因為使用功率放大器會很大程度的增加系統的成本,功放本身的價格就很昂貴,而且是易損耗的器件,再加上要與發射網絡匹配和自身所需要的數量很多的外圍元器件,這些都會增大系統的成本。最后,雖然功放可以在一定程度上增加輸出功率,可它也同時放大了信號中的噪聲,而且會產生諧波干擾,使有用信號的可靠性和信噪比下降,可能影響通信的距離。
由于功放的種種不足,在實際中使用提高天線增益的方法更為科學。下面具體研究如何增加傳輸距離。由于無線通信環境的不確定性,預測各種環境下的傳輸效果是不可能的,取決于以下因素的影響:路徑損耗,建筑物影響,人體影響,外界干擾,多徑現象,周圍環境的吸收等。我們只能在一個給定的條件下進行測試和評估。

同樣這是在假設發射功率為最大10dbm時,而且天線的增益為0db時的傳輸距離,而在我們實驗時由于各種損耗和電源電壓的原因,發射功率并不能達到10dbm,而且我們使用的天線也不是很好的定向高增益天線,可能達不到0db,在實際的測試中,在開闊地帶的傳輸距離只有300m到500m,而在阻擋物較多的辦公樓中只有100m左右。
4 結論
最后將設計好的無線數據接收電路與MSP430單片機所構成的處理器模塊相連接,接收發射電路發送來的數據,解調以后數據的錯誤率低于我們的應用要求,而且由于功耗較低,更換一次電池可以使用半年之久;傳輸距離也滿足我們要求的1公里。綜上所述有很好的應用效果。
推薦閱讀:




