【導讀】大家一定很好奇接近開關的"芯"到底是什么樣的,這次我們特意找到了這部分內容:電感式接近開關之“芯”---LMP91300的技術解讀。
相信 TI 德州儀器大家一定都不陌生,德州儀器(TI)是世界上最大的半導體公司之一。始終致力于提供創新半導體技術,幫助客戶開發世界最先進的電子產品。在模擬、嵌入式處理以及無線技術不斷深入至生活的方方面面,從數字通信娛樂到醫療服務、汽車系統以及各種廣泛的應用,無所不在。
這次我們介紹的LMP91300就是TI的產品。

LMP91300是完整的模擬前端(AFE),已針對工業電感式接近傳感器進行了優化。LMP91300直接將外部LC儲罐的R P轉換為數字值。
完全支持制造后配置和校準。使用外部溫度傳感器對傳感器的溫度依賴性進行數字補償。LMP91300提供可編程的閾值,可編程的溫度補償和可編程的振蕩頻率范圍。由于其可編程性,LMP91300可以與多種外部電感器一起使用,并且其檢測閾值可以調整為所需的檢測距離。
內部穩壓器允許該器件在6.5V至40V的電源范圍內工作。可以對輸出進行編程,以NPN或PNP模式驅動外部晶體管。
LMP91300采用4mm x 5mm 24端子WQFN和2.05mm x 2.67mm 20端子DSBGA封裝,工作溫度范圍為–40°C至+ 125°C。

特征
后期制作配置和校準、可編程決策閾值、可編程遲滯、靈活的過載保護、數字溫度補償、集成LED驅動器、小尺寸,支持4mm傳感器(DSBGA封裝)、低功耗、集成穩壓器、3線功能、支持NPN和PNP模式、常開(NO)和常閉(NC)支持16位分辨率閾值設置
熟悉傳感器的朋友,是不是看這些特征覺得特別的眼熟。
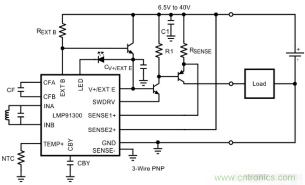
下面我們來看一下定義也就是怎么用:


當然光有這個芯片還是不行滴,還需要一些外圍的硬件支持哦

好啦,是不是一只現代技術的電感式接近開關傳感器就可以制造出來了呢?或者等有時間的時候我們來實際用這個芯片搭一只哦。



