【導讀】隨著“碳中和”概念普及,光伏、風力、儲能等行業再度迎來風口。而作為這些行業的常用通訊接口,RS-485往往需要添加保護電路來保障通訊穩定,本文將為大家介紹一種多節點環境的保護電路方案。
“碳中和”是今年飽受熱議的話題,而實現“碳中和”的關鍵元素之一就是大力發展新能源。在未來我國生態文明建設中,新能源中許多細分行業都會對“碳中和”做出卓越貢獻。比如,光伏發電、風力發電、逆變儲能等一系列產業將迎來蓬勃發展。
而作為新能源領域中設備間通訊的一種常用接口,RS-485總線在應用中經常需要添加外圍保護電路來抵御高等級的靜電或浪涌帶來的影響,保障自身通訊穩定。但工程師通常會使用氣體放電管和TVS管搭建防護電路,該電路的結電容較高,在節點數較多時將會影響總線通訊。針對此問題,本文將為大家介紹一種低結電容的外圍電路設計方案參考。
本文將重點介紹RS-485相關的總線保護電路方案。
常用RS-485保護電路

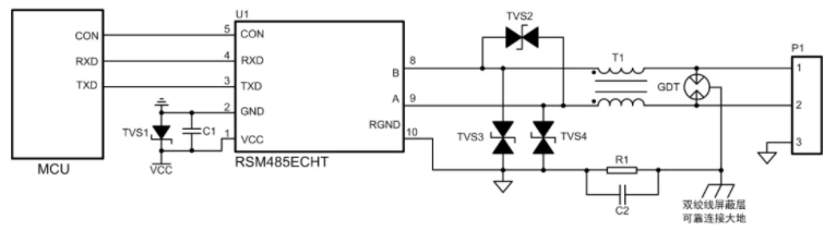
圖 1 保護電路1
如圖 1所示的保護電路,氣體放電管將接口處的大部分浪涌電流泄放,共模電感濾除共模信號的干擾,TVS進一步降低氣體放電管后的殘壓,從而保護后級電路。RSM485ECHT模塊應用圖 1所示保護電路可以達到接觸靜電±8kV,共模浪涌±4kV,差模浪涌±2kV,滿足大部分工業現場對RS-485節點靜電和浪涌等級的要求。
圖 1所示保護電路雖然保護能力較強,但其結電容較大, A-RGND或B-RGND結電容為2.5nF左右,當總線上有較多節點均使用圖 1保護電路進行組網時,總線的電容量較大,信號反射以及信號邊沿趨于平緩使信號質量變差,甚至會導致通信異常。
總線電容導致的信號反射問題
當信號在通信線上傳輸,到達RS-485節點上的保護電路時,保護電路的結電容使信號受到的瞬時阻抗發生變化,一部分信號將被反射,另一部分發生失真并繼續傳播下去。
圖 2所示為RSM485ECHT單節點發送波形,圖 3為RS-485總線接6個保護電路的示意圖,每個節點之間的距離在30cm左右,使用雙絞線手拉手連接,圖 4和圖 5分別為在總線上接6個圖 1所示電路的波形測試點1和波形測試點6(圖 3中標注的位置)的波形,波形的上升/下降時間變長,并且波形測試點1波形變成了臺階形狀。

圖 2 RSM485ECHT單節點RS-485接口差分波形

圖 3 總線接6個保護電路連接示意圖

圖 4 RSM485ECHT接6個保護電路波形測試點1波形

圖 5 RSM485ECHT接6個保護電路波形測試點6波形
RSM485ECHT的RS-485接口驅動能力較強,如下為使用相同測試條件測試市場上常用的RS-485收發器芯片測試波形,可以看出其波形已被嚴重干擾,且反射波形已到達RS-485芯片門限電平附近,有可能引起通信異常。因此在實際應用中應選擇驅動能力較強的收發器。

圖 6 某RS-485收發器接6個保護電路波形測試點1波形

圖 7 某RS-485收發器接6個保護電路波形測試點6波形
低結電容保護電路
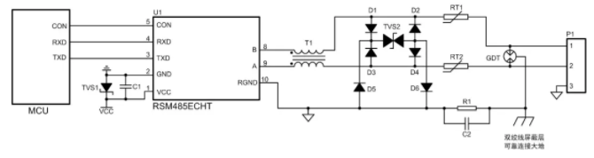
當通信節點數較多,可以使用如圖 8所示保護電路,其A-RGND或B-RGND的結電容僅為20pF,雖然TVS結電容較大,但普通二極管結電容非常小,TVS與普通二極管的結電容為串聯關系,因此可以減小保護電路的結電容。使用圖 8進行圖 3所示的組網,測試點1的波形如圖 9所示,測試點6波形如圖 10所示,波形基本未發生變化。

圖 8 保護電路2(低結電容)

圖 9 RSM485ECHT接6個保護電路2波形測試點1波形

圖 10 RSM485ECHT接6個保護電路2波形測試點6波形
總結
總線上掛載的保護電路會使信號受到的瞬時阻抗發生變化,導致信號反射,當總線上的節點數較多,總線的電容量較大,會對總線波形造成干擾,影響通信信號質量,因此為減小保護電路對總線通信的影響,在實際應用可以選擇驅動能力較強的收發器,并且保護電路若使用圖 1所示保護電路,應選擇低結電容TVS,也可選擇使用如圖 8所示的低結電容保護電路。
致遠電子作為國內總線隔離領導品牌,經過二十年的技術積累,面向新能源以及工業領域推出RSM系列隔離收發器。RSM系列產品能有效解決總線干擾、通信異常等問題。與傳統的設計相比, RSM系列產品內置完整的隔離DC-DC電路、信號隔離電路、RS-485總線收發電路以及總線防護電路,具備高集成度與可靠性,能夠有效幫助用戶提升總線通信防護等級。

● 波特率支持:500Kbps,115.2Kbps,9.6Kbps等;
● 節點數量:256個、128個、32個等;
● 通道數量:單路、雙路、四路等;
● 工作溫度:-40~85℃或-40~105℃;
● 隔離電壓:2500VDC或3500VDC;
● Mini小體積或標準模塊化封裝;
● 外殼及灌封材料符合UL94 V-0標準;
● 具有低電磁輻射和高抗電磁干擾性。
免責聲明:本文為轉載文章,轉載此文目的在于傳遞更多信息,版權歸原作者所有。本文所用視頻、圖片、文字如涉及作品版權問題,請聯系小編進行處理。
推薦閱讀:



