【導讀】大功率系統需要并聯 IGBT來處理高達數十千瓦甚至數百千瓦的負載,并聯器件可以是分立封裝器件,也可以是組裝在模塊中的裸芯片。這樣做可以獲得更高的額定電流、改善散熱,有時也是為了系統冗余。部件之間的工藝變化以及布局變化,會影響并聯器件的靜態和動態電流分配。
大功率系統需要并聯 IGBT來處理高達數十千瓦甚至數百千瓦的負載,并聯器件可以是分立封裝器件,也可以是組裝在模塊中的裸芯片。這樣做可以獲得更高的額定電流、改善散熱,有時也是為了系統冗余。部件之間的工藝變化以及布局變化,會影響并聯器件的靜態和動態電流分配。
本白皮書將探討IGBT并聯的技術要點,第一篇“IGBT的并聯知識點梳理:靜態變化、動態變化、熱系數”,我們介紹了靜態變化、動態變化、熱系數。本文將繼續介紹柵極電阻、經驗數據。
關于柵極驅動和返回路徑的阻抗匹配問題,已有很多論述。眾所周知,阻抗匹配越好,IGBT 的功率和電流均衡就越好。
關于這個問題的大多數討論,都建議必須使用單獨的柵極驅動電阻。為每個 IGBT 提供一個柵極電阻可降低并聯器件之間發生振蕩的可能性,但同時也會增加器件的開通和關斷時間及特性曲線的差異性。
如果使用一個共用柵極電阻,在不引起振蕩的情況下,電流波形將更加匹配,因為兩個柵極同時處于相同的電位。
圖 1 和圖 2 顯示了兩個并聯運行的 IGBT,分別使用了單獨和共用的柵極電阻。

圖 1. 獨立柵極電阻的關斷波形

圖 2. 共用柵極電阻的關斷波形
我們特意挑選了特性不同的 IGBT 進行測試,以便在使用不匹配的器件時可以看出它們之間的差異。有關所使用的 IGBT 測試的更多信息,請參見下面的 "經驗數據 "部分。 上面標有 IGBT 編號的波形是集電極電流,下面的曲線是集電極電壓。 在此測試中,使用兩個 22 Ω 電阻進行驅動,并帶有單獨的柵極電阻;使用一個 11 Ω 電阻進行驅動,并帶有共用柵極電阻。IGBT為 40 A、600 V、NGTB40N60IHL 器件。 從示波器截圖中可以看出,盡管共用柵極電阻不會對電流均衡產生影響,但它確實大大改善了開關波形的匹配。 如果器件之間出現振蕩,則有必要為每個 IGBT 使用單獨的電阻;即使在這種情況下,也可以使用一個共用電阻與單獨的電阻串聯。
圖 3. 共用柵極電阻和單獨柵極電阻結合使用
圖 3 所示電路采用了共用和單獨柵極電阻的組合。一旦構建完成,可以很容易地在兩個極端之間調整電阻值,以盡可能地匹配開關特性,同時消除兩個 IGBT 之間的振蕩。 對一組 NGTB40N60IHL IGBT 進行序列化,并測試了導通損耗和開關損耗。然后根據導通損耗和總開關損耗繪制了這些數據。選擇兩組器件。1 號和 26 號單元用于測試不同的器件,2 號和 27 號單元用于測試相似的器件。
圖 4. NGTB40N60IHL IGBT 樣品的散點圖
以下三個示波器軌跡顯示了兩個最佳匹配器件(2 號、26 號)的集電極-發射極電壓和集電極電流
圖 5. 匹配器件的開通波形
盡管兩個器件非常匹配,但開啟時的電流還是存在差異。不過,這種不平衡不會持續很長時間,由于VCE(sat)參數的匹配,穩態電流基本相等。
圖 6. 匹配器件的關斷波形

圖 7. 匹配器件的脈沖波形
從上述波形可以看出,盡管兩個器件的導通曲線并不相同,但電流趨于一致,關斷波形也完全相同。使用單個柵極驅動電阻重現圖 7,波形沒有變化。 還應注意的是,我們是根據總開關損耗對IGBT進行匹配的,因此單個開通和關斷損耗可能并不完全匹配。
圖 8. 不匹配器件的開通波形

圖 9. 不匹配器件的關斷波形

圖 10. 不匹配器件的脈沖波形
對于不匹配的 IGBT,開通和關斷的路徑相似,但導通電流在整個脈沖持續時間內存在顯著差異。 雖然最好能有完美適配的器件,但也可以容忍一定程度的參數差異。熱管理系統的設計必須考慮到這些差異。VCE(sat)參數對兩個(或多個)器件之間的功率損耗差異影響最大。 上述所有波形均使用 11 Ω 的公共柵極電阻。
測試電路板

圖 11. 用于并聯測試的測試板和散熱器
此設置用于測試IGBT并生成本應用說明中的波形。盡量匹配兩個IGBT之間的阻抗。雖然有兩個驅動器,但實際測試中只使用了一個,因此驅動器不會造成時序差異。

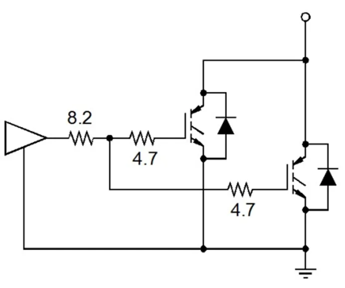
圖 12. 測試電路圖
并聯器件檢查清單 盡可能匹配電氣阻抗。 盡可能匹配熱阻抗。 保持較高的柵極驅動電壓。 使用公共柵極電阻器,除非發生振蕩。
本應用說明討論了與并聯 IGBT 相關的幾個問題。選擇較高的柵極驅動電壓和正確的柵極電阻配置,對于電流均衡與匹配的熱布局和電氣布局同樣重要,參考本文探討的信息將有助于確保設計的可靠性。
文章來源:安森美
免責聲明:本文為轉載文章,轉載此文目的在于傳遞更多信息,版權歸原作者所有。本文所用視頻、圖片、文字如涉及作品版權問題,請聯系小編進行處理。
推薦閱讀:
功率器件熱設計基礎(十三)——使用熱系數Ψth(j-top)獲取結溫信息
利用創新FPGA技術:實現USB解決方案的低功耗、模塊化與小尺寸





