中心議題:
- 數字控制的無橋PFC
- 自適應總線電壓和開關頻率控制
- 數字控制提高無橋PFC性能方案
解決方案:
- 通過變流器實現電流檢測
- 動態調節環路補償器
- 改善輕載時的PF
- 非線性控制
由于效率要求不斷增長,許多電源制造商開始將注意力轉向無橋功率因數校正(PFC)拓撲結構。一般而言,無橋PFC可以通過減少線路電流路徑中半導體元器件的數目來降低傳導損耗。盡管無橋PFC的概念已經提出了許多年,但因其實施難度和控制復雜程度,阻礙了它成為一種主流拓撲。
隨著一些專為電源設計的低成本、高性能數字控制器上市,越來越多的電源公司開始為PFC設計選用這些新型數字控制器。相比傳統的模擬控制器,數字控制器擁有許多優勢,例如:可編程配置,非線性控制,較低器件數目以及最為重要的復雜功能實現能力(模擬方法通常難以實現)。
大多數現今的數字電源控制器(例如:TI的融合數字電源控制器UCD30xx)都提供了許多的集成電源控制外設和一個電源管理內核,例如:數字環路補償器,快速模數轉換器(ADC),具有內置停滯時間的高分辨率數字脈寬調制器(DPWM),以及低功耗微控制器等。它們都對無橋PFC等復雜高性能電源設計具有好處。
數字控制的無橋PFC
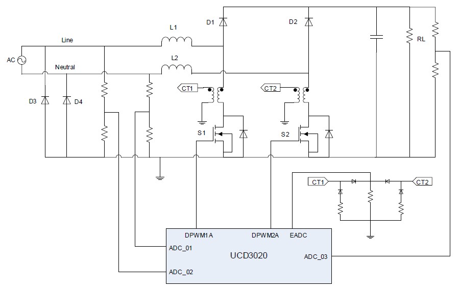
在其他無橋PFC拓撲結構中,圖1是一個已被業界廣泛采用的無橋PFC實例。它具有兩個DC/DC升壓電路,一個由L1、D1和S1組成,另一個則由L2、D2和S2組成。D3和D4為慢恢復二極管。通過參考內部電源地,分別檢測線路(Line)和中性點(Neutral)電壓,測量得到輸入AC電壓。通過對比檢測到的線路和中性點信號,固件便可知道它是一個正半周,還是一個負半周。在一個正半周內,第一個DC/DC升壓電路(L1-S1-D1)有效,并且升壓電流通過二極管D4回到AC中性點;在一個負半周內,第二個DC/DC升壓電路(L2-S2-D2)有效,并且升壓電流二極管通過D3回到AC線。像UCD3020這樣的數字控制器用于控制這種無橋PFC。

圖1:數字控制無橋PFC
無橋PFC基本上由兩個相升壓電路組成,但在任何時候都只有一個相有效。對比使用相同功率器件的傳統單相PFC,無橋PFC和單相PFC的開關損耗應該相同。但是,無橋PFC電流在任何時候都只通過一個慢速二極管(正半周為D4,負半周為D3),而非兩個。因此,效率的提高取決于一個二極管和兩個二極管之間的傳導損耗差異。另外,通過完全開啟非當前的開關可以進一步提高無橋PFC效率。例如:在一個正半周內,在S1通過PWM信號控制的同時,S2可以完全開啟。當流動的電流低于某個值時,MOSFET S2壓降可能低于二極管D4,因此,返回電流部分或者全部流經L1-D1-RL-S2-L2,然后返回AC源。這樣,傳導損耗被降低,電路效率也能夠提高(特別是在輕載情況下)。同樣,在一個負半周內,S2開關時,S1被完全開啟。圖2顯示了S1和S2的控制波形。

圖2:無橋PFC的PWM波形
[page]
自適應總線電壓和開關頻率控制
傳統上,效率指標在高壓線路和低壓線路上都規定為滿載。現在,計算服務器和遠程通信電源等大多數應用要求,除在滿載時,在10%-50%負載范圍時,效率也應當滿足標準規范。在大多數AC/DC應用中,系統具有一個PFC和一個下游DC/DC級,因此,我們將根據整個系統來測量效率。若想提高輕載時的總系統效率,一種方法是降低PFC輸出電壓和開關頻率。這要求了解負載信息,而這項工作通常通過使用一些額外電路,測量輸出電流來實現。然而,采用數字控制器,便不再需要這些額外電路。在輸入AC電壓和DC輸出電壓相同時,輸出電流與電壓環路輸出成正比。因此,如果我們知道電壓環路的輸出,我們便可以相應地調節頻率和輸出電壓。使用數字控制器以后,電壓環路通過固件來實現。其輸出已知,因此,實現這種特性十分容易,并且成本比使用模擬方法要低得多。
通過變流器實現電流檢測
無橋PFC的難題之一是,如何檢測整流后的AC電流。如前所述,AC返回電流(部分或者全部)可能會流經非當前的開關,而非慢速二極管D3/D4.因此,在接地路徑中,使用分流器來檢測電流的方法(通常在傳統PFC中使用)已不再適用。取而代之的是使用變流器(CT)來檢測,且每相一個(圖1)。這兩個變流器的輸出整流后結合在一起,以產生電流反饋信號。由于在任何時候都只有一個變流器具有整流輸出信號,因此,即使將它們結合在一起,任何時候也都只有一個反饋電流信號。

圖3:連續導通模式時的檢測電流波形

圖4:非連續導通模式時的檢測電流波形
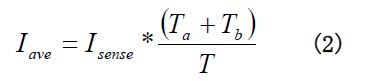
如圖3、4所示,由于變流器放置在開關的正上方,因此,它只檢測開關電流(只是電感電流的上升部分)。在數字控制實現時,在PWM導通時間Ta中間測量該開關電流信號。它是一個瞬時值,在圖3、4中以Isense表示。僅當該電流為連續電流時,測得的開關電流Isense才等于平均PFC電感電流(圖3)。當該電流變為圖4所示非連續狀態時,Isense將不再等于平均PFC電感電流。為了計算電感平均電流,應建立在一個開關周期內,中間點檢測電流Isense和平均電感電流之間的關系,并且這種關系應同時適用于連續導通模式(CCM)和非連續導通模式(DCM)。
就一個在穩態工作的升壓型轉換器而言,升壓電感的二次電壓應在每一開關周期內都保持平衡:

其中,Ta為電流上升時間(PWM導通時間),Tb為電流下降時間(PWM關斷時間),VIN為輸入電壓,VO為輸出電壓,并假設所有功率器件均為理想狀態。
從圖3、4可以看出,我們可以根據Isense,計算出電感平均電流Iave:

其中,T為開關周期。
結合(1)、(2)兩式,可以得到:

通過(3)式,平均電感電流Iave被表示成瞬時開關電流Isense.期望電流Iave和Isense為電流控制環路的電流參考。檢測到實際的瞬時開關電流后,與該參考對比,誤差被送至一個快速誤差ADC(EADC),最后,將數字化的誤差信號傳送至一個數字補償器,以關閉電流控制環路。
[page]
動態調節環路補償器
總諧波失真(THD)和功率因數(PF)是兩個判定PFC性能非常重要的標準。一個好的環路補償器應該具有較好的THD和PF.不過,由于PFC的輸入范圍非常寬,它可以從80Vac擴展至高達265Vac,因此,在低壓線路擁有較高性能的補償器,在高壓線路上可能無法很好工作。最好的方法是根據輸入電壓相應地調節環路補償器。這對模擬控制器來說,可能是一項不可能完成的任務,但對于一些數字控制器(例如:UCD3020)來說,則可以輕松實現。
該芯片中的數字補償器是一種數字濾波器,它由一個與一階IIR濾波器級聯的二階無限脈沖響應(IIR)濾波器組成。控制參數(即所謂的系數)被保存在一組寄存器中。該寄存器組被稱作存儲體(bank)。共有兩個這樣的存儲體,并且它們可以存儲不同的系數。任何時候,只有一個存儲體的系數有效并用于補償計算,而另一個則處于非工作狀態。固件始終都可以向非工作存儲體加載新的系數。在PFC工作期間,可以在任何時候調換系數存儲體,以便允許補償器使用不同的控制參數,以以適應不同的運行狀態。

圖5:低壓線路的VIN和IIN波形(VIN=110V,負載=1100W,THD=2.23%,PF=0.998)
有了這種靈活性以后,我們可以存儲兩個不同的系數組(一個用于低壓線路,另一個用于高壓線路),并根據輸入電壓交換系數。環路帶寬、相位裕度和增益裕度在低壓線路和高壓線路下都可優化。利用這種動態調節的控制環路系數,并使用固件補償變流器可能出現的偏移,可以極大改善THD和PF.圖5、6是基于1100W無橋PFC的測試結果,在低壓線路上的THD為2.23%,高壓線路上的THD為2.27%,而PF則分別為0.998和0.996。

圖6:高壓線路的VIN和IIN波形(VIN=220V,負載=1100W,THD=2.27%,PF=0.996)
[page]
改善輕載時的PF
每個PFC在輸入端都有一個電磁干擾(EMI)濾波器。EMI濾波器的X電容會引起AC輸入電流超前AC電壓,從而影響PF.在輕載和高壓線路下,這種情況將變得更糟糕:PF很難滿足嚴格的規范。要想增加輕載時的PF,我們需要相應地強制電流延遲。我們如何實現呢?

圖7:測量到的VIN無延遲
我們知道,PFC電流控制環路不斷嘗試強制電流與其參考匹配。該參考基本上是AC電壓信號,只是大小不同。因此,如果我們能夠延遲電壓檢測信號,并將延遲后的電壓信號用于電流參考生成,便可以讓電流延遲,來匹配AC電壓信號,從而使PF得到改善。這對一個模擬控制器來說比較困難,但對數字控制而言,只需幾行代碼便可以實現。

圖8:測量到的VIN被延遲300us
[page]
首先,輸入AC電壓通過ADC測量。固件讀取測量到的電壓信號,再加上一些延遲,然后使用延遲后的信號來生成電流參考。圖7、8顯示了1100W無橋PFC的測試結果。在該測試中,VIN=220V,VOUT=360V,而負載=108W(約滿載的10%)。通道1為IIN,通道2為VIN,通道4為帶延遲的測量到的VIN信號。圖7中,測量到的VIN沒有增加延遲,PF=0.86,THD=8.8%.而在圖8中,測量到的VIN信號被延遲了300us,這種情況下,PF被改善到0.90.此外,還可以進一步改善PF,但這將以犧牲THD為代價,因為進一步延遲電流參考,將在AC電壓交叉點處產生更多的電流失真。在圖9中,測量到的VIN被延遲了500us,此時,PF被改善到0.92.但是,電流在電壓交叉點處出現了失真。結果,THD變得更糟糕,達到11.3%.

圖9:測量到的VIN被延遲500us
非線性控制
相比電流環路,電壓環路控制的復雜度較低。在數字實現時,輸出電壓VO通過一個ADC檢測,然后同一個電壓基準比較。我們可以使用一個簡單的比例積分(PI)控制器,來閉合該環路。
![]()
其中,U為控制輸出,Kp和Ki分別為比例和積分增益。E[n]為DC輸出電壓誤差采樣值。
如前所述,使用數字控制的好處之一是它能夠實現非線性控制。為提高瞬態響應,可以使用非線性PI控制。圖10是非線性PI控制的一個例子。誤差越大時(通常出現在瞬態),所使用的Kp增益也越大。當誤差超出設置限制時,這將加速環路響應,并且,恢復時間也被縮短。對于積分器,則又是另外一種情況。眾所周知,積分器用于消除穩態誤差。然而,它卻經常引起飽和問題,并且其90°相位滯后也將影響系統的穩定性。正因如此,我們使用了一個非線性積分增益(圖10)。當誤差超出一定程度時,積分增益Ki減小,以防止出現飽和、超調和不穩定的問題。

圖10:非線性PI控制。
數字電壓環路控制的另一個優點被稱為抗積分器飽和,它一般出現在AC下降時。當出現AC下降且下游負載繼續吸取電流時,DC輸出電壓開始下降,而PFC控制環路卻仍然嘗試調節其輸出。因此,積分器積分,并可能出現飽和,這種情況被稱為積分器飽和。一旦AC恢復,飽和的積分器便可能引起DC輸出電壓超調。為防止出現這種情況,則一旦探測到AC恢復,固件便馬上復位積分器,并且DC輸出達到其調節點。
數字控制器還可以做更多工作,例如:頻率抖動、系統監控和通信等,并且還可以為無橋PFC提供靈活的控制、更高的集成度和更高的性能。在一些高端AC/DC設計中,越來越多的設計正在使用數字控制器。



