【導讀】高分辨率數模轉換器(DAC)的常見用途之一是提供可控精密電壓。分辨率高達20位、精度達1 ppm且具有合理速率的DAC的應用范圍包括醫療MRI系統中的梯度線圈控制、測試和計量中的精密直流源、質譜測定和氣譜分析中的精密定點和位置控制以及科學應用中的光束檢測。
隨著時間的推移,半導體處理和片內校準技術的發展,關于精密集成電路DAC的定義也不斷變化。高精度12 位DAC一度被認為遙不可及;近年來,16 位精度已日益在精密醫學、儀器儀表、測試和計量應用中得到廣泛運用;在未來,控制系統和儀器儀表系統甚至需要更高的分辨率和精度。
高精密應用目前要求18/20位、1 ppm精度數模轉換器,以前只有笨重、昂貴、慢速的Kelvin-Varley分壓器才能達到這一性能水平—屬于標準實驗室的專利,幾乎不適用于現實儀器儀表系統。針對這類要求且采用IC DAC組件,更便利的半導體1 ppm 精度解決方案已推出數年,但此類復雜系統需要使用多種器件,需要不斷進行校準,還需十分謹慎才可取得理想精度,而且體積大、成本高(見附錄)。長久以來,精密儀器儀表市場都需要一種更簡單,具有成本優勢,無需校準或持續監控,簡單易用,而且提供保證性能規格的DAC。目前,從16 位和18 位單芯片轉換器(如DAC)自然升級已成為可能。
AD5791 1 ppm DAC
半導體處理技術、DAC架構設計和快速片內校準技術的發展使穩定、建立時間短的高線性度數模轉換器成為可能。這種轉換器可提供高優于1 ppm的相對精度、0.05 ppm/°C溫度漂移、0.1 ppm p-p噪聲、優于1 ppm的長期穩定性和1MHz吞吐量。這類小型單芯片器件保證性能規格,無需校準且簡單易用。AD5791及其配套基準電壓源和輸出緩沖的典型功能框圖如圖1所示。

圖1:AD5791典型工作框圖。
AD5791是一款單芯片、20 位、電壓輸出數模轉換器,具有額定的1 LSB(最低有效位)積分非線性度(INL)和微分非線性度(DNL),是業界首款單芯片1 ppm 精度的數模轉換器(1 LSB@20位為220分之一 =1,048,576分之一 = 1 ppm)。該器件設計用于高精密儀器儀表以及測試和計量系統,與其他解決方案相比,其整體性能有較大提升,具有更高的精度、體積更小、成本更低,使以前不具經濟可行性的儀器儀表應用成為可能。
其設計(如圖2所示)采用精密電壓模式R-2R架構,利用了最新的薄膜電阻匹配技術,并通過片內校準例程來實現1 ppm精度。由于AD5791采用工廠校準模式,因而運行時無需校準程序,其延遲不超過100 ns,可用于波形生成應用及快速控制環路。

圖2:DAC梯形結構。
AD5791不但提供出色的線性度,而且可具有9 nV/Hz噪聲密度、0.1 Hz至10 Hz頻帶內0.6 μV峰峰值噪聲、0.05 ppm/°C溫度漂移,且其1000小時長期穩定性優于0.1 ppm。
作為一種高電壓器件,采用雙電源供電,最高±16.5 V。輸出電壓范圍由正負基準電壓VREFP 和VREFN決定,提供了靈活的輸出范圍選擇。
AD5791 所用精密架構要求使用高性能外置放大器來緩沖來自3.4 k? DAC電阻的基準源,為基準輸入引腳的加載感應提供方便,以確保AD5791的1 ppm線性度。AD5791需要一個輸出緩沖來驅動負載,以減輕3.4 k?輸出阻抗的負擔——除非驅動的是一個極高阻抗、低電容負載——或者衰減處于容限之內并可預測。
由于放大器為外置型,可根據噪聲、溫度漂移和速度的優化需要進行選擇——并可調整比例因子——具體視應用需要而定。對于基準緩沖,建議采用AD8676 雙通道放大器,其具有低噪聲、低失調誤差、低失調誤差漂移和低輸入偏置電流的特點。基準緩沖的輸入偏置電流特性非常重要,因為過大的偏置電流會降低直流線性度。積分非線性度的降低(單位:ppm)為輸入偏置電流的函數,一般表示為:

其中,IBIAS 單位為 nA; VREFP 和 VREFN 的單位均為伏特。例如,對于±10 V的基準輸入范圍,100 nA的輸入偏置電流將使INL提高0.05 ppm。
輸出緩沖的主要要求與基準緩沖相似——唯一例外是偏置電流,因為它不影響AD5791的線性度。但失調電壓和輸入偏置電流可能會影響到輸出失調電壓。為了維持直流精度,建議將AD8675 用作輸出緩沖。高吞吐量應用要求使用較高壓擺率的快速輸出緩沖放大器。
表1 列出了少數適用精密放大器的關鍵技術規格。

AD5791具有設計時間更短、設計風險更小、成本更低、電路板尺寸更小、可靠性更高和保證性能規格的特點。
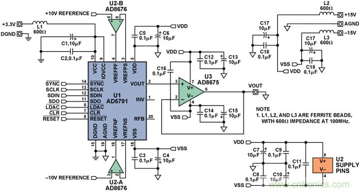
圖3是一種電路示意圖,其中以AD5791 (U1)作為精密數控1 ppm電壓源,電壓范圍為±10V,增量為20 μV;以AD8676 (U2)作為基準緩沖;以AD8675 (U3)作為輸出緩沖。絕對精度取決于外置10 V基準電壓源的選擇。

圖3:采用AD5791數模轉換器的1 ppm精度系統。
性能測量
該電路的重要指標是積分非線性度、微分非線性度和0.1 Hz至10 Hz峰峰值噪聲。圖4顯示,典型INL處于±0.6 LSB之內。

圖4:積分非線性度坐標圖。
圖5所示典型DNL為±0.5 LSB;在整個位躍遷范圍內,輸出均可保證單調性。

圖5:微分非線性度坐標圖。
0.1 Hz至10 Hz帶寬內的峰峰值噪聲約為700 nV,如圖6所示。

圖6:低頻噪聲。
AD5791僅僅是個開始:
1 ppm電路的復雜性
盡管AD5791一類的精密次 1 ppm元件已上市,但構建1 ppm系統并非易事,不能草率對待。必須全面考慮在這個精度級別出現的誤差源。1 ppm 精度電路中的主要誤差源為噪聲、溫度漂移、熱電電壓和物理應力。應遵循精密電路的構建技術,以盡量降低此類誤差在整個電路中的耦合和傳播效應,避免產生外部干擾。下面將簡要總結這些考慮因素。更多詳情請參閱參考文獻。
噪聲
工作于1 ppm分辨率和精度時,必須將噪聲降至最低水平。AD5791的噪聲頻譜密度為9 nV/Hz,主要源于3.4 k? DAC電阻的約翰遜噪聲。為了盡量避免增加系統噪聲,必須將所有外設的噪聲貢獻降至最低。電阻值應低于DAC電阻,以確保其約翰遜噪聲貢獻不會大幅提高方和根總體噪聲水平。AD8676基準緩沖和AD8675輸出緩沖額定噪聲密度為2.8 nV/Hz,遠遠低于DAC的噪聲貢獻。
通過簡單的R-C濾波器,即可相對簡單地消除高頻噪聲,但0.1 Hz至10 Hz范圍內的1/f噪聲卻很難在不影響直流精度的情況下濾除。降低1/f噪聲最有效的方法是避免其進入電路之中。AD5791在0.1 Hz至10 Hz帶寬下產生約0.6 μV峰峰值噪聲,遠低于1 LSB(輸出范圍為±10 V時,1 LSB = 19 μV)。在整個電路中,1/f最大噪聲的目標值應為0.1 LSB或2 μV左右,通過選擇合適的元件即可達到此目標。電路中的放大器產生0.1 μV峰峰值1/f噪聲; 信號鏈中的三個放大器在電路輸出端共產生約0.2 μV峰峰值噪聲。加上來自AD5791的0.6 μV峰峰值噪聲,預計總1/f噪聲約為0.8 μV峰峰值, 該值與圖5所示測量值緊密相關。這為可能增加的其他電路(如放大器、電阻和基準電壓源)等留出了充足的余量。
除隨機噪聲以外,還須避免由輻射、傳導和感應電干擾導致的誤差。必須采用屏蔽、防護、謹慎接地、正確的印刷電路板布線等技術。
溫度漂移
與所有精密電路一樣,所有元件的溫度漂移是主要誤差源之一。減少漂移的關鍵是選擇次 1 ppm溫度系數的重要元件。AD5791具有極低的溫度系數,為0.05 ppm/°C。AD8676基準緩沖的漂移系數為0.6 μV/°C,總共會向電路中增0.03 ppm/°C的增益漂移;AD8675輸出緩沖會再貢獻0.03 ppm/°C的輸出漂移;相加后為0.11 ppm/°C。縮放和增益電路中應使用低漂移、熱匹配電阻網絡。建議使用Vishay體金屬薄膜分壓器電阻系列300144Z和300145,其電阻跟蹤溫度系數為0.1 ppm/°C。
熱電電壓
熱電電壓是Seebeck效應造成的結果:相異金屬結處產生與溫度有關的電壓。根據結處的金屬元件,結果產生的電壓位于0.2 μV/°C至1 mV/°C之間。最好的情況是銅銅結,產生的熱電EMF不到0.2 μV/°C。在最糟糕的情況下,銅銅氧化物結可產生最大1 mV/°C的熱電電壓。對小幅溫度波動的這種靈敏度意味著,附近的耗能元件或跨越印刷電路板(PCB)的低速氣流可能產生不同的溫度梯度,結果產生不同的熱電電壓,而這種電壓又表現為與低頻1/f 噪聲相似的低頻漂移。可通過消除系統中的相異結和/或消除熱梯度來避免熱電電壓。雖然消除相異金屬結幾乎不可能——IC封裝、PCB電路、布線和連接器中存在多種不同的金屬——但使所有連接均保持整潔,消除氧化物,這種方法可以有效地減少熱電電壓。屏蔽電路使其不受氣流影響,是一種有效的熱電電壓穩定方法,而且具有電屏蔽的增值作用。圖7展示了開放式電路與封閉式電路在電壓漂移上的差異。

圖7:開放式系統和封閉式系統的電壓漂移與時間關系。
為了消除熱電電壓,可在電路中增加補償結,但必須進行大量的試驗和重復測試,以確保插入結配對正確、位置無誤。截至目前,最高效的方法是減少信號路徑中的元件數,穩定局部溫度和環境溫度,從而減少電路中的結。
物理應力
高精模擬半導體器件對其封裝承受的應力非常敏感。封裝中的應力消除填充物具有一定的作用,但無法補償因PCB變形等局部應力源在封裝上直接產生的壓力帶來的較大應力。印刷電路板越大,封裝可能承受的應力越大,因此即使在小型電路板上也應安裝敏感電路——通過柔性或非剛性連接器與大系統相連。如果必須使用較大電路板,則應在敏感元件周圍,在元件兩面或(最好)三面割些應力消除切口,可極大地減少因電路板彎曲給元件帶來的應力。
長期穩定性
在考慮噪聲和溫度漂移的基礎上,還需考慮長期穩定性。精密模擬IC雖然非常穩定,但確實會發生長期老化變化。AD5791在125°C的長期穩定性一般好于0.1 ppm/1000 小時。雖然老化不具累積性質,但遵循平方根規則(若某個器件的老化速度為1 ppm/1000 小時,為2 ppm/2000 小時,為3 ppm/3000 小時等等)。一般地,溫度每降低25°C,時間就會延長10倍;因此,當工作溫度為85°C時,在10000小時的期間(約60星期),預計老化為0.1 ppm。以此外推,在10年期間,預計老化為0.32 ppm。即是說,當工作溫度為85°C時,在10年期間,數據手冊直流規格可能漂移0.32 ppm。
電路構建和布局
在注重精度的電路中,精心考慮電源和接地回路布局有助于確保達到額定性能。在設計PCB時,應采用模擬部分與數字部分相分離的設計,并限制在電路板的不同區域內。如果DAC所在系統中有多個器件要求模數接地連接,則只能在一個點上進行連接。星形接地點盡可能靠近該器件。必須采用足夠大的10 μF電源旁路電容,與每個電源引腳上的0.1 μF電容并聯,并且盡可能靠近封裝,最好是正對著該器件。10 μF電容應為鉭珠型電容。0.1 μF電容必須具有低有效串聯電阻(ESR)和低有效串聯電感(ESL),如高頻時提供低阻抗接地路徑的普通多層陶瓷型電容,以便處理內部邏輯開關所引起的瞬態電流。各電源線路上若串聯一個鐵氧體磁珠,則可進一步防止高頻噪聲通過器件。
電源走線必須盡可能寬,以提供低阻抗路徑,并減小電源線路上的毛刺效應。利用數字地將快速開關信號(如時鐘)屏蔽起來,以避免向電路板上的其他器件輻射噪聲,并且不得靠近基準輸入,也不得置于封裝之下。基準輸入上的噪聲必須降至最低,因為這種噪聲會被耦合至DAC輸出。避免數字信號與模擬信號交叉,電路板相反兩側上的走線應彼此垂直,以減小電路板的饋通效應。
基準電壓源
維持整個電路性能的是外部基準電壓源,其噪聲和溫度系數直接影響系統的絕對精度。為了充分發揮1 ppm AD5791數模轉換器的性能,基準元件和關聯元件應具有與DAC不相上下的溫度漂移和噪聲規格。雖然離溫度漂移為0.05 ppm/°C的基準電壓源仍相去甚遠,但0.1 Hz 至10 Hz范圍噪聲低于1 μV p-p的1 ppm/°C和2 ppm/°C基準電壓源確實存在。
結論
隨著精密儀器儀表以及測試和計量應用對精度的要求不斷提高,人們正在開發精度更高的元件,以滿足這些需求。此類器件具有1 ppm級精度規格,用戶無需進一步校準,而且簡單易用。然而,在設計這一精度級別的電路時,必須考慮多種現實環境因素和設計相關因素。精密電路性能的成功與否取決于對這些因素的考慮和理解是否到位,取決于選擇正確的元件。
參考電路
(有關全部ADI元件的詳細信息,請訪問 www.analog.com.)
1. "The Long Term Stability of Precision Analog ICs, or How to Age Gracefully and Avoid Sudden Death." Analog Devices. Rarely Asked Questions.
http://www.analog.com/en/analog-dialogue/raqs/2016/03/09/14/49/raq-issue-15.html.
2. Low Level Measurements Handbook. 6th Edition. Keithley. 2004.
http://www.tek.com/document/primer/low-level-measurements-handbook-precision-dc-current-voltage-and-resistance-measurem.
3. MT-031, Grounding Data Converters and Solving the Mystery of "AGND" and "DGND."
http://www.analog.com/static/imported-files/tutorials/MT-031.pdf.
附錄
圖8所示為一種典型的現代1 ppm DAC解決方案的功能框圖。電路核心由兩個16 位數模轉換器構成——一個主DAC和一個輔助DAC——其輸出經縮放和組合后產生更高的分辨率。主DAC輸出與經衰減的輔助DAC輸出相加,使輔助DAC填補主DAC LSB步長之間的分辨率間隙。

圖8. 分立1 ppm DAC解決方案。
組合后的DAC輸出需要為單調性,但線性度無需極高,因為高性能是通過精密模數轉換器的恒定電壓反饋取得的,該轉換器校正固有的元件誤差;電路精度受ADC的限制而不受限于DAC。然而,由于恒定電壓反饋的要求以及不可避免的環路延遲,這種解決方案速度較慢,建立時間達數秒。
盡管這種電路能夠并且經努力可以取得1 ppm的精度,但設計難度較大,很可能需要重復設計多次,而且需要通過軟件引擎和精密ADC來實現目標精度。為了保證1 ppm的精度,ADC還需進行校準,因為目前市場上還沒有保證1 ppm線性度的ADC。圖8所示簡圖只是概念的展示,真實的電路要復雜得多,涉及多個增益、衰減和求和級,包括多個元件。同時還需要復雜的數字電路,以方便DAC與ADC之間的接口,更不用說用于誤差校正的軟件了。
推薦閱讀:




