【導讀】你知道什么是晶振嗎?你知道晶振ppm代表什么意思嗎?你知道晶振的主要參數以及工作原理嗎?如果你對這些問題存在一定疑惑,不妨看看本文帶來的有關晶振這四方面的內容,讓本文幫你一次性掃清這些個障礙吧。

一、什么是晶振ppm
晶振全稱是晶體振蕩器,是指從一塊石英晶體上按一定方位角切下薄片(簡稱為晶片),石英晶體諧振器,簡稱為石英晶體或晶體、晶振;而在封裝內部添加IC組成振蕩電路的晶體元件稱為晶體振蕩器。其產品一般用金屬外殼封裝,也有用玻璃殼、陶瓷或塑料封裝的。
電子元件是電路設計中一個很關鍵的所在,電路的精準直接關乎使用這顆晶振的產品的質量問題,但是最重要的體現在于一個小參數那就是晶振的ppm值,即精度電容值。精度值越低表明這顆電子元件越精度越精確,使用起來越耐用和反應出來的效果就越好。那么,你知道晶振電路中的ppm嗎?ppm這個小參數,是如何產生大作用的。

二、晶振ppm誤差公式
1:120ppm,27M的晶振,頻率的誤差 = 120/100萬*27M=3240Hz
晶振的精度決定時鐘的計時準確度。
2:所配晶振頻率:32772.2HZ,誤差為+1.2ppm
一年的誤差計算過程為:
Δf = +1.2/100萬*32772.2
Δt/秒= Δf/32772.2 = 1.2/100萬
一年的誤差 = Δt*24*3600*365 = 37.8秒

三、晶振的主要參數

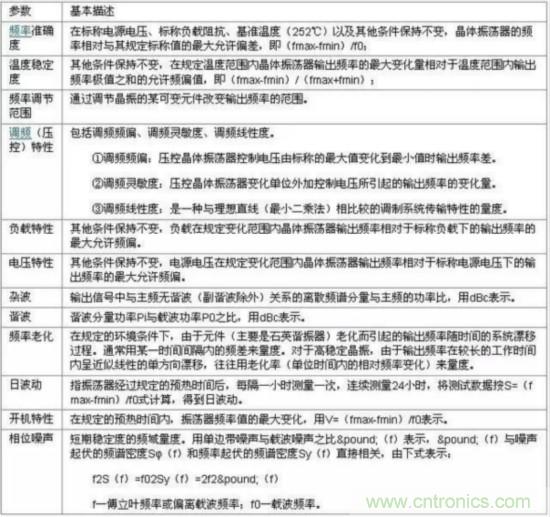
晶振的主要參數有標稱頻率、老化率、頻率準確度、頻率穩定度、相位噪聲、功耗等。
1、標稱頻率:是指晶振的標稱輸出頻率;
2、頻率準確度:是指常溫(25度)下,所測晶振頻率相對標稱頻率的差值。這一點是不太重要的;
3、頻率穩定度:一般是指頻率溫度穩定度,是指在晶振的工作溫度范圍內頻率隨著溫度變化的大小,一般用PPM或PPB來標示,1PPB=0.001PPM=1*10-9;
4、老化率:隨著時間的推移,頻率值隨著變化的大小;
5、相位噪聲:信號功率與噪聲功率的比率(C/N),是表征頻率顫抖的技術指標。一般來說雷達等設備會對相位噪聲有特殊要求;
6、晶體還有一個重要的特性就是“RR等效阻抗”,晶振常出現停振現象。經分析均為晶片阻值大于80歐姆。
四、晶振工作原理

若在石英晶體的兩個電極上加一電場,晶片就會產生機械變形。反之,若在晶片的兩側施加機械壓力,則在晶片相應的方向上將產生電場,這種物理現象稱為壓電效應。如果在晶片的兩極上加交變電壓,晶片就會產生機械振動,同時晶片的機械振動又會產生交變電場。在一般情況下,晶片機械振動的振幅和交變電場的振幅非常微小,但當外加交變電壓的頻率為某一特定值時,振幅明顯加大,比其他頻率下的振幅大得多,這種現象稱為壓電諧振,它與LC回路的諧振現象十分相似。它的諧振頻率與晶片的切割方式、幾何形狀、尺寸等有關。
當晶體不振動時,可把它看成一個平板電容器稱為靜電電容C,它的大小與晶片的幾何尺寸、電極面積有關,一般約幾個皮法到幾十皮法。當晶體振蕩時,機械振動的慣性可用電感L來等效。一般L的值為幾十豪亨到幾百豪亨。晶片的彈性可用電容C來等效,C的值很小,一般只有0.0002~0.1皮法。晶片振動時因摩擦而造成的損耗用R來等效,它的數值約為100歐。由于晶片的等效電感很大,而C很小,R也小,因此回路的品質因數Q很大,可達1000~10000。加上晶片本身的諧振頻率基本上只與晶片的切割方式、幾何形狀、尺寸有關,而且可以做得精確,因此利用石英諧振器組成的振蕩電路可獲得很高的頻率穩定度。

計算機都有個計時電路,盡管一般使用“時鐘”這個詞來表示這些設備,但它們實際上并不是通常意義的時鐘,把它們稱為計時器可能更恰當一點。計算機的計時器通常是一個精密加工過的石英晶體,石英晶體在其張力限度內以一定的頻率振蕩,這種頻率取決于晶體本身如何切割及其受到張力的大小。有兩個寄存器與每個石英晶體相關聯,一個計數器和一個保持寄存器。石英晶體的每次振蕩使計數器減1。當計數器減為0時,產生一個中斷,計數器從保持寄存器中重新裝入初始值。這種方法使得對一個計時器進行編程,令其每秒產生60次中斷(或者以任何其它希望的頻率產生中斷)成為可能。每次中斷稱為一個時鐘嘀嗒。
晶振在電氣上可以等效成一個電容和一個電阻并聯再串聯一個電容的二端網絡,電工學上這個網絡有兩個諧振點,以頻率的高低分其中較低的頻率為串聯諧振,較高的頻率為并聯諧振。由于晶體自身的特性致使這兩個頻率的距離相當的接近,在這個極窄的頻率范圍內,晶振等效為一個電感,所以只要晶振的兩端并聯上合適的電容它就會組成并聯諧振電路。這個并聯諧振電路加到一個負反饋電路中就可以構成正弦波振蕩電路,由于晶振等效為電感的頻率范圍很窄,所以即使其他元件的參數變化很大,這個振蕩器的頻率也不會有很大的變化。晶振有一個重要的參數,那就是負載電容值,選擇與負載電容值相等的并聯電容,就可以得到晶振標稱的諧振頻率。一般的晶振振蕩電路都是在一個反相放大器的兩端接入晶振,再有兩個電容分別接到晶振的兩端,每個電容的另一端再接到地,這兩個電容串聯的容量值就應該等于負載電容,請注意一般IC的引腳都有等效輸入電容,這個不能忽略。一般的晶振的負載電容為15皮或12.5皮,如果再考慮元件引腳的等效輸入電容,則兩個22皮的電容構成晶振的振蕩電路就是比較好的選擇。
推薦閱讀:





