【導讀】TPS53355作為D-CAP 模式的代表芯片,具有優異的負載動態響應性能,以及非常簡單的外部電路設計要求,被廣泛應用于交換機,路由器以及服務器等產品中。D-CAP模式不同于定頻電壓和電流控制模式,內部沒有電壓誤差放大器,只有一個比較器,這樣做一方面可以實現變換器的快速動態響應,另一方面對輸出電容紋波就會有一定的要求,以滿足芯片內部比較器的識別門限。
隨著電路尺寸和使用壽命的優化,無電解電容已經成為未來的趨勢,瓷片電容的ESR參數相對小很多,很難滿足芯片最小紋波的要求,另輸出端負載對輸出電壓紋波的要求也越來越高,因此D-CAP控制模式芯片就需要設計RCC紋波注入電路以保證整個電路的穩定,那如何設計RCC紋波電路呢,又有哪些注意點呢?本文會做具體介紹。

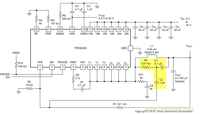
圖1 TPS53355的RCC紋波注入電路
第一步:
設計要滿足電路的穩定性條件判據公式(1)(其中Rr和Cr分別對應圖1中R7和C1),這里需要考慮輸出電壓較高時輸出電容容值的衰減情況,比如5V輸出且選用6.3V耐壓的輸出電容時,電容容值很可能會衰減為標稱容值的20%左右。從而導致電路的不穩定(如圖2),因此通過穩定性判據公式可以得到芯片的最小紋波注入大小(需要將此紋波注入大小與芯片內部比較器紋波需求、一般15mv進行比較,選取二者中的更大值,不過一般這個值會比芯片內部比較器紋波需求大)穩定性判據公式(1)的具體推導過程本文不再贅述,有興趣可以評論區留言提問。

圖2 不穩定時的開關波形
第二步:
設計中要判斷是否需要使用PG(power good)信號,以及是否需要使用FCCM模式,如果有以上的需求,設計時要保證芯片不觸發power good門限。因為一旦疊加紋波注入后的FB 觸發PG門限就會導致PG拉低,另使得芯片無法退出auto skip模式(如圖3)

圖3 芯片MODE 選擇設置
從圖4中我們可以判斷PG信號正常時,最高FB點不能超過0.6V* (1+15%),鑒于15%有正負5%的變化,所以FB最大不能超過660mv,紋波注入不能超過60mv。

圖4 芯片內部PG觸發邏輯
推薦閱讀:






